Enhancing Single-Port Memory Performance to Match Multi-Port Capabilities Using Coding Techniques

Reading time: 29 minute
...

📝 Original Paper Info

- Title: Achieving Multi-Port Memory Performance on Single-Port Memory with Coding Techniques
- ArXiv ID: 2001.09599
- Date: 2020-01-28
- Authors: Hardik Jain, Matthew Edwards, Ethan Elenberg, Ankit Singh Rawat, Sriram Vishwanath

📝 Abstract

Many performance critical systems today must rely on performance enhancements, such as multi-port memories, to keep up with the increasing demand of memory-access capacity. However, the large area footprints and complexity of existing multi-port memory designs limit their applicability. This paper explores a coding theoretic framework to address this problem. In particular, this paper introduces a framework to encode data across multiple single-port memory banks in order to {\em algorithmically} realize the functionality of multi-port memory. This paper proposes three code designs with significantly less storage overhead compared to the existing replication based emulations of multi-port memories. To further improve performance, we also demonstrate a memory controller design that utilizes redundancy across coded memory banks to more efficiently schedule read and write requests sent across multiple cores. Furthermore, guided by DRAM traces, the paper explores {\em dynamic coding} techniques to improve the efficiency of the coding based memory design. We then show significant performance improvements in critical word read and write latency in the proposed coded-memory design when compared to a traditional uncoded-memory design.

💡 Summary & Analysis

**Summary**: This paper proposes a method to achieve multi-port memory performance using coding techniques across multiple single-port memory banks, aiming to reduce storage overhead and improve the efficiency of handling concurrent read requests. The proposed approach enables simultaneous processing of multiple read requests by distributing data access across various memory banks, leading to reduced latency compared to traditional single-port systems.

Problem Statement: Multi-port memories are essential for high-performance systems but suffer from significant complexity and space requirements in existing designs. This paper seeks to address these issues by proposing an innovative solution that leverages coding techniques.

Solution (Core Technology): The authors introduce a framework where data is encoded across multiple single-port memory banks, effectively emulating multi-port memory functionality through algorithmic means. By distributing the load of read requests across different memory banks, they reduce latency and storage overhead compared to traditional replication methods.

Key Achievements: Three coding schemes are proposed with significantly reduced storage overheads. The system demonstrates improved performance in critical word read and write latencies when compared to conventional uncoded designs. Performance gains were most notable under high-density access traces.

Significance & Applications: This work provides a novel approach to achieving multi-port memory functionality without the drawbacks of traditional designs, potentially enabling more efficient and less complex memory systems for various high-performance computing applications.

📄 Full Paper Content (ArXiv Source)

# SystemC implementation Results

This section describes the performance results for simulation of code designs on systemC platform. We implement system C model of the memory controller with code design 1 as described in figure 3. The model is used as a simulator with input as memory access traces. The simulator logs the latency of each memory request.
The traces are essentially a list of access requests with a field for time. These request act as command to the memory controller.
The performance charts for each traces comprise of four metrics as described below.

  • Critical Read Latency This parameter is the average latency experienced by the most critical word of a read request. This metric is averaged over the whole execution of the trace. Evident from its name, critical word releases the processor from the stall and the other memory elements in the cache line can follow it. The critical read latency is calculated by taking an average of critical read latency of all the requests from all 6 cores.

  • Transactional Read Latency is the latency of the whole read memory request. This is also averaged over the whole execution of the trace, i.e., over requests from all the cores. This determines the average latency of read accesses.

  • Write Latency is the measure of average latency of write requests before it is committed to the memory. This does not account for the latency caused by reCoding. Since the cost of recoding is embedded in the cost of future read/writes. The average is taken over all the requests received by the memory controller over all the cores.

  • Trace Execution time is the time taken to process a trace. This is a direct representation of overall system efficiency.

Some Important Notes:

  • The access ratio in the x-axis means $`\frac{\text{speed of cores}}{\text{speed of memory}}`$

  • The y-axis on the Trace Execution Graph is in linear scale with time in ns.

  • In the simulation for Design II, we implement the inter bank coding, however, we have not yet explored the benefit of intra-bank coding introduced in Design II.

  • The cost of Design II reduces from $`2.5 \alpha`$, since we don’t consider the cost of storing intra bank codes.

Performance Graphs for LTE trace
Performance Graphs for LTE trace

Observations:

  • LTE trace is a medium density trace.

  • The benefit for coding for read access is favourable for access ratios for 4 and more.

  • The write transaction latency shows improvement for access ratios of 3 to 6.

  • The coding benefits are best at access ratio of 4, 5 and 6.

Performance Graphs for UMTS trace
Performance Graphs for UMTS trace

Observations:

  • The UMTS trace is also a medium access trace.

  • The read latency improvement in UMTS is substantial for all access ratios in case of critical latency.

  • The Transactional Latency improvees untill access ratio of 6.

  • The design II sees degradation in performance for higher access ratios.

  • Write Latency improvement is observed for access ratio of 3 and 4.

  • The coding benefits are best at access ratio of 4.

Performance Graphs for case4 trace
Performance Graphs for case4 trace

Observations:

  • The case4 traces are low density traces. That is, the number of access requests per time period are low.

  • The Critical Read latency improvement in positive for all the ratios.

  • The critical read latency exponentially improves for increased access ratios.

  • The transactional Read latency also improves for design I and design III.

  • The write latency has only marginal improvement.

  • The results suggest that in case4, we do not use the “coding” aspect due to low density access in case of Writes.

  • The improvement in Transactional Read Latency is substantial.

Performance Graphs for Creat4-1 trace
Performance Graphs for Creat4-1 trace

Observations:

  • The trace creat4-1 is a medium density trace.

  • The improvement in critical read latency and transactional read latency is significant in design I and design II.

  • The write latency is positive till access ratio of 6.

  • Design I and Design III codes benefit in this trace.

Performance Graphs for Creat4-2 trace
Performance Graphs for Creat4-2 trace

Observations:

  • This trace is second part of Creat4 trace.creat4-2 is a medium density trace.

  • The improvement in critical read latency and transactional read latency is significant in design I and design III.

  • The write latency is positive till access ratio of 5.

  • Design I and Design III codes benefit in this trace.

Performance Graphs for Creat5-1 trace
Performance Graphs for Creat5-1 trace

Observations :

  • Creat5-1 is a high density trace.

  • There is a significant critical read latency improvement for all access ratios in all design.

  • The transactional read latency is improves for all access ratios.

  • The write access latency improves for access ratio between 3 and 6.

  • All the code designs are ideal for this trace.

  • Coding architecture is ideal for this trace.

Performance Graphs for Creat5-2 trace
Performance Graphs for Creat5-2 trace

Observations :

  • Creat5-2 is a part of Creat5 trace. Creat5-2 is a high density trace.

  • There is a significant critical read latency improvement for all access ratios in all design.

  • The transactional read latency improves for all access ratios.

  • The write access latency improves for ratios between 3 and 6.

  • All the code designs are ideal for this trace.

  • Coding architecture is ideal for this trace.

Conclusions

  • Table 1 summarizes improvement across all traces.

  • The systemC simulation of proposed algorithms considers benefit of coding with cost.

  • The Coding architecture performs at its best when the trace density is High. For e.g., Creat5-1 and Creat5-2.

  • Design I,II and III have associated costs according to table [table:codedesigncomparison].

  • Access Ratio is defined as $`\frac{\text{speed of cores in ns}}{\text{speed of memory in ns}}`$

Trace Density Critical Read Latency Improvement Transactional Read Latency Improvement Transactional Write Latency Improvement Access ratio with 15-20$`\%`$ improvement for Read Access ratio with 15-20$`\%`$ improvement for Write
LTE Medium Varies from -10 to 80$`\%`$ Varies from -50 to 80$`\%`$ Varies from -150 to 300$`\%`$ access ratio 4 to 10 access ratio 3 to 6
UMTS Medium Varies from -5 to 90$`\%`$ Varies from 0 to 80$`\%`$ Varies from -150 to 150 $`\%`$ access ratio 2 to 6 access ratio 3 to 5
Case4 Low Varies from 1 to 14$`\%`$ Varies from -20 to 25$`\%`$ Varies from -0.2 to 0.4 $`\%`$ access ratio 5 to 10 None
Creat4-1 Medium Varies from 0 to 80$`\%`$ Varies from -100 to 80$`\%`$ Varies from -15 to 5 $`\%`$ access ratio 4 to 10 access ratio 5 to 6
Creat4-2 Medium Varies from -5 to 60$`\%`$ Varies from -80 to 60$`\%`$ Varies from -17 to 8 $`\%`$ access ratio 4 to 10 None
Creat5-1 High Varies from 5 to 95$`\%`$ Varies from 5 to 90$`\%`$ Varies from -60 to 55 $`\%`$ access ratio 2 to 10 access ratio 3 to 6
Creat5-2 High Varies from 10 to 85$`\%`$ Varies from -10 to 90$`\%`$ Varies from 10 to 130 $`\%`$ access ratio 3 to 10 access ratio 3 to 10

Performance Improvement Comparison Table

Codes to Improve Accesses

Introducing redundancy into a storage space comprised of single-port memory banks enables simultaneous memory access. In this section we propose memory designs that utilize coding schemes which are designed for access-efficiency. We first define some basic concepts with an illustrative example and then describe $`3`$ coding schemes in detail.

Coding for memory banks

A coding scheme defines how memory is encoded to yield redundant storage. The memory structures which store the original memory elements are known as data banks. The elements of the data banks go through an encoding process which generates a number of parity banks. The parity banks contain elements constructed from elements drawn from two or more data banks. A linear encoding process such as XOR may be used to minimize computational complexity. The following example further clarifies these concepts and provides some necessary notation.

Consider a setup with two data banks $`\mathbf{a}`$ and $`\mathbf{b}`$. We assume that each of the banks store $`L \cdot W`$ binary data elements1 which are arranged in an $`L \times W`$ array. In particular, for $`i \in [L] \triangleq \{1,\ldots, L\}`$, $`a(i)`$ and $`b(i)`$ denote the $`i`$-th row of the bank $`\mathbf{a}`$ and bank $`\mathbf{b}`$, respectively. Moreover, for $`i \in [L]`$ and $`j \in [W] \triangleq \{1,\ldots, W\}`$, we use $`a_{i, j}`$ and $`b_{i, j}`$ to denote the $`j`$-th element in the rows $`a(i)`$ and $`b(i)`$, respectively. Therefore, for $`i \in [L]`$, we have

MATH
\begin{align}
a(i) = \big(a_{i,1}, a_{i,2},\ldots, a_{i, W}\big) \in \{0, 1\}^W\nonumber \\
b(i) = \big(b_{i,1}, b_{i,2},\ldots, b_{i, W}\big) \in \{0, 1\}^W. \nonumber
\end{align}
Click to expand and view more

Now, consider a linear coding scheme that produces a parity bank $`\mathbf{p}`$ with $`L'W`$ bits arranged in an $`L' \times W`$ array such that for $`i \in [L'] \triangleq \{1,\ldots, L'\}`$,

MATH
\begin{align}
p(i) &= \big(p_{i, 1},\ldots, p_{i,W}\big) = a(i) + b(i) \nonumber \\
&\triangleq \left(a_{i,1} + b_{i,1}, a_{i,1} + b_{i,1},\ldots, a_{i,1} + b_{i,1}\right).
\end{align}
Click to expand and view more

Figure 15 illustrates this coding scheme. Because the parity bank is based on those rows of the data banks that are indexed by the set $`[L'] \subseteq [L]`$, we use the following concise notation to represent the encoding of the parity bank.

MATH
\mathbf{p} = \mathbf{a}([L']) +  \mathbf{b}([L']).
Click to expand and view more

In general, we can use any subset $`\mathcal{S} = \{i_1, i_2,\ldots, i_{L'}\} \subseteq [L]`$ comprising $`L'`$ rows of data banks to generate the parity bank $`\mathbf{p}`$. In this case, we have $`\mathbf{p} = \mathbf{a}(\mathcal{S}) + \mathbf{b}(\mathcal{S})`$, or

MATH
\begin{align*}
p(l) = a(i_l) + b(i_l)~\text{for}~l \in [L'].
\end{align*}
Click to expand and view more
style="width:45.0%" />
This illustration is an example parity design.

Note that we allow for the data banks and parity banks to have different sizes, i.e. $`L \neq L'`$. This freedom in memory design can be utilized to reduce the storage overhead of parity banks based on the underlying application. If the size of a parity bank is smaller than a data bank, i.e. $`L' < L`$, we say that the parity bank is a shallow bank. We note that it is reasonable to assume the existence of shallow banks, especially in proprietary designs of integrated memories in a system on a chip (SoC).

Note that the size of shallow banks is a design choice which is controlled by the parameter $`0 < \alpha \leq 1`$. A small value of $`\alpha`$ corresponds to small storage overhead. The choice of a small $`\alpha`$ comes at the cost of limiting parity memory accesses to certain memory ranges. In Section 13.5 we discuss techniques for choosing which regions of memory to encode. In scenarios where many memory accesses are localized to small regions of memory, shallow banks can support many parallel memory accesses for little storage overhead. For applications where memory access patterns are less concentrated, the robustness of the parity banks allows one to employ a design with $`\alpha = 1`$.

Degraded reads and their locality

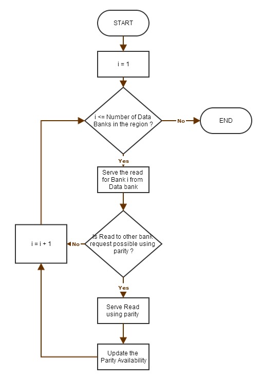
The redundant data generated by a coding scheme mitigates bank conflicts by supporting multiple read accesses to the original data elements. Consider the coding scheme illustrated in Figure 15 with a parity bank $`\mathbf{p} = \mathbf{a}([L']) + \mathbf{b}([L'])`$. In an uncoded memory system simultaneous read requests for bank $`\mathbf{a}`$, such as $`a(1)`$ and $`a(5)`$, result in a bank conflict. The introduction of $`\mathbf{p}`$ allows both read requests to be served. First, $`a(1)`$ is served directly from bank $`\mathbf{a}`$. Next, $`b(5)`$ and $`p(5)`$ are downloaded. $`a(5) = b(5) + p(5)`$, so $`a(5)`$ is recovered by means of the memory in the parity bank. A read request which is served with the help of parity banks is called a degraded read. Each degraded read has a parameter locality which corresponds to the total number of banks used to serve it. Here, the degraded read for $`a(5)`$ using $`\mathbf{b}`$ and $`\mathbf{p}`$ has locality $`2`$.

Codes to emulate multi-port memory

We will now describe the code schemes proposed for the emulation of multi-port memories. Among a large set of possible coding schemes, we focus on three specific coding schemes for this task. We believe that these three coding schemes strike a good balance among various quantitative parameters, including storage overhead, number of simultaneous read requests supported by the array of banks, and the locality associated with various degraded reads. Furthermore, these coding schemes respect the practical constraint of encoding across a small number of data banks. In particular, we focus on the setup with $`8`$ memory banks.

Code Scheme I

This code scheme is motivated from the concept of batch codes  which enables parallel access to content stored in a large scale distributed storage system. The code scheme involves $`8`$ data banks $`\{\mathbf{a}, \mathbf{b},\ldots, \mathbf{h}\}`$ each of size $`L`$ and $`12`$ shallow banks each of size $`L' = \alpha L`$. We partition the $`8`$ data banks into two groups of $`4`$ banks. The underlying coding scheme produces shallow parity banks by separately encoding data banks from the two groups. Figure 16 shows the resulting memory banks. The storage overhead of this schemes is $`12\alpha L`$ which implies the rate2 of the coding scheme is

MATH
\frac{8L}{8L + 12\alpha L} = \frac{2}{2 + 3\alpha}.
Click to expand and view more

We now analyze the number of simultaneous read requests that can be supported by this code scheme.
**Best case analysis: **This code scheme achieves maximum performance when sequential accesses to the coded regions are issued. During the best case access, we can achieve up to $`10`$ parallel accesses to a particular coded region in one access cycle. Consider the scenario when we receive accesses to the following $`10`$ rows:

MATH
\begin{align*}
&\left\{a(1),b(1),c(1),d(1),a(2),b(2),c(2),d(2),c(3),d(3)\right\} .
\end{align*}
Click to expand and view more

Note that we can serve the read requests for the rows
$`\{a(1),b(1),c(1),d(1)\}`$ using the data bank $`\mathbf{a}`$ and the three parity banks storing $`\{a(1)+b(1), b(1)+c(1),c(1)+d(1)\}`$. The requests for $`\{a(2),c(2),d(2)\}`$ can be served by downloading $`b(2)`$ from the data bank $`\mathbf{b}`$ and $`\{a(2)+d(2), b(2)+d(2),a(2)+c(2)\}`$ from their respective parity banks. Lastly, in the same memory clock cycle, we can serve the requests for $`\{c(3), d(3)\}`$ using the data banks $`\mathbf{c}`$ and $`\mathbf{d}`$.

Pictured here is an illustration of code scheme I.

Worst case analysis: This code scheme (cf. Figure 16) may fail to utilize any parity banks depending on the requests waiting to be served. The worst case scenario for this code scheme is when there are non-sequential and non-consecutive access to the memory banks. Take for example a scenario where we only consider the first four banks of the code scheme. The following read requests are waiting to be served:

MATH
\begin{align*}
\{a(1), a(2), b(8), b(9), c(10),c(11), d(14), d(15)\}.
\end{align*}
Click to expand and view more

Because none of the requests share the same row index, we are unable to utilize the parity banks. The worst case number of reads per cycle is equal to the number of data banks.

Code Scheme II

Figure 17 illustrates the second code scheme explored in this paper. Again, the $`8`$ data banks $`\{\mathbf{a}, \mathbf{b},\ldots, \mathbf{h}\}`$ are partitioned into two groups containing $`4`$ data banks each. These two groups are then associated with two code regions. The first code region is similar to the previous code scheme, as it contains parity elements constructed from two data banks. The second code region contains data directly duplicated from single data banks. This code scheme further differs from the previous code scheme (cf. Figure 16) in terms of the size and arrangement parity banks. Even though $`L' = \alpha L`$ rows from each data bank are stored in a coded manner by generating parity elements, the parity banks are assumed to be storing $`2\alpha L > L'`$ rows.

For a specific choice of $`\alpha`$, the storage overhead of this scheme is $`20\alpha L`$ which leads to a rate of

MATH
\frac{8L}{8L + 20\alpha L} = \frac{2}{2 + 5\alpha}.
Click to expand and view more

Note that this code scheme can support $`5`$ read accesses per data bank in a single memory clock cycle as opposed to $`4`$ read requests supported by the code scheme from Section 8.2.1. However, this is made possible at the cost of extra storage overhead. Next, we discuss the performance of this code scheme in terms of the number of simultaneous read requests that can be served in the best and worst case.

Pictured here is an illustration of code scheme II.

**Best case analysis: ** This code scheme achieves the best access performance when sequential accesses to the data banks are issued. In particular, this scheme can support up to $`9`$ read requests in a single memory clock cycle. Consider the scenario where we receive read requests for the following rows of the data banks:

MATH
\big\{a(1),b(1),c(1),d(1),a(2),b(2),c(2),d(2),a(3),b(3),c(3)\big\}.
Click to expand and view more

Here, we can serve $`\{a(1), b(1), c(1), d(1)\}`$ using the data bank $`\mathbf{a}`$ with the parity banks storing the parity elements $`\{a(1) + b(1),b(1)+c(1),c(1)+d(1)\}`$. Similarly, we can serve the requests for the rows $`\{a(2),b(2),d(2)\}`$ using the data bank $`\mathbf{b}`$ with the parity banks storing the parity elements $`\{a(2)+d(2), b(2)+d(2)\}`$. Lastly, the request for the rows $`c(2)`$ and $`d(3)`$ is served using the data banks $`\mathbf{c}`$ and $`\mathbf{d}`$.
**Worst case analysis: **Similar to the worst case in Scheme I, this code scheme can enable $`5`$ simultaneous accesses in a single memory clock cycle in the worst case. The worst case occurs when requests are non-sequential and non-consecutive.

Code Scheme III

The next code scheme we discuss has locality 3, so each degraded read requires two parity banks to be served. This code scheme works with $`9`$ data bank $`\{\mathbf{a}, \mathbf{b},\ldots, \mathbf{h}, \mathbf{z}\}`$ and generates $`9`$ shallow parity banks. Figure 18 shows this scheme. The storage overhead of this scheme is $`9\alpha L`$ which corresponds to the rate of $`\frac{1}{1 + \alpha}`$. We note that this scheme possesses higher logical complexity as a result of its increased locality.

This scheme supports $`4`$ simultaneous read access per bank per memory clock cycle as demonstrated by the following example. Suppose rows $`\{a(1), a(2), a(3), a(4)\}`$ are requested. $`a(1)`$ can be served directly from $`\mathbf{a}`$. $`a(2)`$ is served by means of a parity read and reads to banks $`\mathbf{b}`$ and $`\mathbf{c}`$, $`a(3)`$ is served by means of a parity read and reads to banks $`\mathbf{d}`$ and $`\mathbf{g}`$, and $`a(4)`$ is served by means of a parity read and reads to banks $`\mathbf{e}`$ and $`\mathbf{z}`$.

**Best case analysis: ** Following the analysis similar to code schemes I and II, the best case number of reads per cycle will be equal to the number of data and parity banks.

**Worst case analysis: ** Similar to code schemes I and II, the number of reads per cycle is equal to the number of data banks.

Pictured here is an illustration of code scheme III.

Note that the coding scheme in Figure 18 describes a system with $`9`$ data banks. However, we have set out to construct a memory system with $`8`$ data banks. It is straightforward to modify this code scheme to work with $`8`$ data banks by simple omitting the final data bank from the encoding operation.

Introduction

Loading and storing information to memory is an intrinsic part of any computer program. As illustrated in Figure 19, the past few decades have seen the performance gap between processors and memory grow. Even with the saturation and demise of Moore’s law , processing power is expected to grow as multi-core architectures become more reliable . The end-to-end performance of a program heavily depends on both processor and memory performance. Slower memory systems can bottleneck computational performance. This has motivated computer architects and researchers to explore strategies for shortening memory access latency, including sustained efforts towards enhancing the memory hierarchy . Despite these efforts, long-latency memory accesses do occur when there is a miss in the last level cache (LLC). This triggers an access to shared memory, and the processor is stalled as it waits for the shared memory to return the requested information.

The gap in performance, measured as the difference in the time between processor memory requests for a single processor and the latency of a DRAM access .

In multi-core systems, shared memory access conflicts between cores result in large access request queues. Figure 20 illustrates a general multi-core architecture. The bank queues are served every memory clock cycle and the acknowledgement with data is sent back to the corresponding processor. In scenarios where multiple cores request access to memory locations in the same bank, the memory controller arbitrates them using bank queues. This contention between cores to access from the same bank is known as a bank conflict. As the number of bank conflicts increases, the resultant increases in memory access latency causes the multi-core system to slow.

General multi-core architecture with a shared memory. N processor cores share a memory consisting of M banks.

We address the issue of increased latency by introducing a coded memory design. The main principle behind our memory design is to distribute accesses intended for a particular bank across multiple banks. We redundantly store encoded data, and we decode memory for highly requested memory banks using idle memory banks. This approach allows us to simultaneously serve multiple read requests intended for a particular bank. Figure 21 shows this with an example. Here, Bank 3 is redundant as its content is a function of the content stored on Banks 1 and 2. Such redundant banks are also referred to as parity banks. Assume that the information is arranged in $`L`$ rows in two first two banks, represented by $`[a(1),\ldots, a(L)]`$ and $`[b(1),\ldots, b(L)]`$, respectively. Let $`+`$ denote the XOR operation, and additionally assume that the memory controller is capable of performing simple decoding operations, i.e. recovering $`a(j)`$ from $`b(j)`$ and $`a(j) + b(j)`$. Because the third bank stores $`L`$ rows containing $`[a(1) + b(1),\ldots, a(L) + b(L)]`$, this design allows us to simultaneously serve any two read requests in a single memory clock cycle.

style="width:30.0%" />
Here the redundant memory in Bank 3 enables multiple read accesses to Bank 1 or 2. Given two read requests {a(i), a(j)} directed to Bank 1, we can resolve bank conflict by reading a(i) directly from Bank 1 and acquiring a(j) with two reads from Bank 2 and Bank 3. b(j) and a(j) + b(j) are read from Bank 2 and Bank 3, and a(j) is recovered because a(j) = b(j) + a(j) + b(j).

Hybrid memory designs such as the one in Figure 21 have additional requirements in addition to serving read requests. The presence of redundant parity banks raises a number of challenges while serving write requests. The memory overhead of redundant memory storage adds to the overall cost of such systems, so efforts must be made to minimize this overhead. Finally, the heavy memory access request rate possible in multi-core scenarios necessitates sophisticated scheduling strategies to be performed by the memory controller. In this paper we address these design challenges and evaluate potential solutions in a simulated memory environment.

**Main contributions and organization: **In this paper we systematically address all key issues pertaining to a shared memory system that can simultaneously service multiple access requests in a multi-core setup. We present all the necessary background on realization of multi-port memories using single-port memory banks along with an account of relevant prior work in Section 7. We then present the main contributions of the paper which we summarize below.

  • We focus on the design of the storage space in Section 8. In particular, we employ three specific coding schemes to redundantly store the information in memory banks. These coding schemes, which are based on the literature on distributed storage systems , allow us to realize the functionality of multi-port memories from single port memories while efficiently utilizing the storage space.

  • We present a memory controller architecture for the proposed coding based memory system in Section 13. Among other issues, the memory controller design involves devising scheduling schemes for both read and write requests. This includes careful utilization of the redundancy present in the memory banks while maintaining the validity of information stored in them.

  • Focusing on applications where memory traces might exhibit favorable access patterns, we explore dynamic coding techniques which improve the efficiency of our coding based memory design in Sections 13.5.

  • Finally, we conduct a detailed evaluation of the proposed designs of shared memory systems in Section 14. We implement our memory designs by extending Ramulator, a DRAM simulator . We use the gem5 simulator  to create memory traces of the PARSEC benchmarks  which are input to our extended version of Ramulator. We then observe the execution-time speedups our memory designs yield.

Code Design Objectives

The following objects inspired our proposed memory system:

  • Read access : 4 per bank in one cycle

  • Write access : 2 per bank in one cycle

  • Shared Memory size 8 kB - 256 kB

  • Number of Banks : 8

  • Memory overhead : 15$`\%`$

  • Parity banks : 5 or 6 shallow banks for code storage

Background and Related Work

Emulating multi-port memories

Multi-port memory systems are often considered to be essential for multi-core computation. Individual cores may request memory from the same bank simultaneously, and absent a multi-port memory system some cores will stall. Multi-port memory systems have significant design costs. Complex circuitry and area costs for multi-port bit-cells are significantly higher than those for single-port bit-cells . This motivates the exploration of algorithmic and systematic designs that emulate multi-port memories using single-ported memory banks . Attempts have been made to emulate multi-port memory using replication based designs , however the resulting memory architectures are very large.

Read-only Support

Replication-based designs are often proposed as a method for multi-port emulation. Suppose that a memory design is required to support only read requests, say $`r`$ read requests per memory clock cycle. A simple solution is storing $`r`$ copies of each data element on $`r`$ different single-port memory banks. In every memory clock cycle, the $`r`$ read requests can be served in a straightforward manner by mapping all read request to distinct memory banks (see Figure 22). This way, the $`r`$-replication design completely avoids bank conflicts for up to $`r`$ read request in a memory clock cycle.

If we compare the memory design in Figure 22 with that of Figure 21, we notice that both designs can simultaneously serve $`2`$ read requests without causing any bank conflicts. Note that the design in Figure 21 consumes less storage space as it needs only $`3`$ single-port memory banks while the design in Figure 22 requires $`4`$ single-port memory banks. However, the access process for the design in Figure 21 involves some computation. This observation raises the notion that sophisticated coding schemes allow for storage efficient designs compared to replication based methods . However, this comes at the expense of increased computation required for decoding.

style="width:42.5%" />
A 2-replication design which supports 2 read requests per bank. In this design, the data is partitioned between two banks a = [a(1), …, a(L)] b = [b(1), …, b(L)] and duplicated.
style="width:60.0%" />
A 4-replication based design to support r = 2 read requests and w = 1 write requests. Both collections of information elements a = [a(1), …, a(L)] and b = [b(1), …, b(L)] are replicated to obtain r ⋅ (w + 1) = 4 single-port memory banks. These banks are then partitioned into r = 2 disjoint groups, Banks 14 and Banks 58. The pointer storage is required to ensure all read requests are not served stale symbols. As shown in the illustration, the write request is served to two of the a banks to ensure that the fresh a(k) may be served during any future cycle.

Read and Write Support

A proper emulation of multi-port memory must be able to serve write requests. A challenge that arises from this requirement is tracking the state of memory. In replication-based designs where original data banks are duplicated, the service of writes requests results in differences in state between the original and duplicate banks.

Replication-based solutions to the problems presented when supporting write requests involve creating yet more duplicate banks. A replication-based multi-port memory emulation that simultaneously supports $`r`$ read requests and $`w`$ write requests requires a $`r\cdot(w + 1)`$ replication scheme, where $`r\cdot(w+1)`$ copies of each data element are stored on $`r\cdot(w + 1)`$ different single-port memory banks. We illustrate this scheme for $`r = 2`$ and $`w = 1`$ in Figure 23. As in previous illustrations, we have two groups of symbols $`\mathbf{a} = [a(1),\ldots, a(L)]`$ and $`\mathbf{b} = [b(1),\ldots, b(L)]`$. We store $`4`$ copies each of data elements $`\mathbf{a}`$ and $`\mathbf{b}`$ and partition the banks into $`r = 2`$ disjoint groups. Each group contains $`(w + 1) = 2`$ memory banks. An additional storage space, the pointer storage, is required to keep track the state of the data in the banks.

Storage-efficient emulation of multi-port memories

As described in Section 7.1, introducing redundancy to systems which use single-port memory banks allows such systems to emulate the behavior of multi-port banks. Emulating multi-port read and write systems is costly (cf. Section 7.1.2). A greater number of single-port memory banks are needed, and systems which redundantly store memory require tracking of the various versions of the data elements present in the memory banks. Furthermore, as write requests are served the elements stored across redundant banks temporary differ. This transient inconstancy between redundant storage complicates the process of arbitration.

We believe that various tasks that arise in the presence of write requests and contribute to computational overhead of the memory design, including synchronization among memory banks and complicated arbitration, can be better managed at the algorithmic level. Note that these tasks are performed by the memory controller. It is possible to mitigate the effect of these tasks on the memory system by relying on the increasing available computational resources while designing the memory controller. Additionally, we believe that large storage overhead is a more fundamental issue that needs to be addressed before multi-port memory emulation is feasible. In particular, the large replication factor in a naive emulation creates such a large storage overhead that the resulting area requirements of such designs are impractical.

Another approach arises from the observation that some data banks are left unused during arbitration in individual memory cycles, while other data banks receive multiple requests. We encode the elements of the data banks using specific coding schemes to generate parity banks. Elements drawn from multiple data banks are encoded and stored in the parity banks. This approach allows us to utilize idle data banks to decode elements stored in the parity banks in service of multiple requests which target the same data bank. We recognize that this approach leads to increased complexity at the memory controller. However, we show that the increase in complexity can be kept within an acceptable level while ensuring storage-efficient emulation of multi-port memories.

Coding theory is a well-studied field which aims to mitigate the challenges of underlying mediums in information processing systems  . The field has enabled both reliable communication across noisy channels and reliability in fault-prone storage units. Recently, we have witnessed intensive efforts towards the application of coding theoretic ideas to design large scale distributed storage systems . In this domain, the issue of access efficiency has also received attention, especially the ability to support multiple simultaneous read accesses with small storage overhead . In this paper, we rely on such coding techniques to emulate multi-port memories using single-port memory banks. We note that the existing work on batch codes  focuses only on read requests, but the emulation of multi-port memory must also handle write requests.

Coding schemes with low update complexity that can be implemented at the speed memory systems require have also been studied  . Our work is distinguished from the majority of the literature on coding for distributed storage, because we consider the interplay between read and write requests and how this interplay affects memory access latency.

The work which is closest to our solution for emulating a multi-port memory is by Iyer and Chuang , where they also employ XOR based coding schemes to redundantly store information in an array of single-port memory banks. However, we note that our work significantly differers from as we specifically rely on different coding schemes arising under the framework of batch codes . Additionally, due to the employment of distinct coding techniques, the design of memory controller in our work also differs from that in .

Memory systems work hard to keep up with access requests from cores. Growing computer sizes, heterogeneous systems and increasing level of integration has increased more. Performance focused systems use enhancements like multi-port memories to increase the access capacity. However, they come with a cost in terms of area, complexity and cost of redesign and rebuilding a system. In this paper, we explore a mathematical solution to the problem where we explore an efficient memory storage and reterival mechanism for efficent access. We first analyze the request pattern of general memory controller and a application-specific memory controller.
We then provide a mathematical approach to storing the data in specific way to achieve higher access rate. We call this specific way of storing the memory as Algorithmic Memory. We discuss methods to design codes and provide example designs for 8 bank memory systems.
At last, we analyze and compare the improvement of coded memory with general memory. We present a significant improvement in critical word read and write latency with coded memory. We also provide intuitions derived from this analysis which can help the system designers to efficiently use Algorithmic memory implementation.


📊 논문 시각자료 (Figures)

Figure 1



Figure 2



Figure 3



Figure 4



Figure 5



Figure 6



Figure 7



Figure 8



Figure 9



Figure 10



Figure 11



Figure 12



Figure 13



Figure 14



Figure 15



Figure 16



Figure 17



Figure 18



Figure 19



Figure 20



Figure 21



Figure 22



Figure 23



Figure 24



Figure 25



Figure 26



Figure 27



Figure 28



Figure 29



Figure 30



Figure 31



Figure 32



Figure 33



Figure 34



Figure 35



Figure 36



Figure 37



Figure 38



Figure 39



Figure 40



Figure 41



Figure 42



Figure 43



Figure 44



Figure 45



Figure 46



Figure 47



Figure 48



Figure 49



Figure 50



Figure 51



Figure 52



Figure 53



Figure 54



Figure 55



Figure 56



Figure 57



Figure 58



Figure 59



Figure 60



Figure 61



Figure 62



Figure 63



Figure 64



Figure 65



Figure 66



Figure 67



Figure 68



Figure 69



Figure 70



Figure 71



Figure 72



Figure 73



Figure 74



Figure 75



Figure 76



Figure 77



Figure 78



Figure 79



Figure 80



Figure 81



Figure 82



Figure 83



Figure 84



Figure 85



Figure 86



Figure 87



Figure 88



Figure 89



Figure 90



Figure 91



Figure 92



Figure 93



Figure 94



Figure 95



Figure 96



Figure 97



Figure 98



Figure 99



Figure 100



Figure 101



Figure 102



Figure 103



Figure 104



Figure 105



Figure 106



Figure 107



Figure 108



Figure 109



Figure 110



Figure 111



Figure 112



Figure 113



Figure 114



Figure 115



Figure 116



Figure 117



Figure 118



Figure 119



Figure 120



Figure 121



Figure 122



Figure 123



Figure 124



Figure 125



Figure 126



Figure 127



Figure 128



Figure 129



Figure 130



Figure 131



Figure 132



Figure 133



Figure 134



Figure 135



Figure 136



Figure 137



Figure 138



Figure 139



Figure 140



Figure 141



Figure 142



Figure 143



Figure 144



Figure 145



Figure 146



Figure 147



Figure 148



Figure 149



Figure 150



Figure 151



Figure 152



Figure 153



Figure 154



Figure 155



Figure 156



Figure 157



Figure 158



Figure 159



Figure 160



Figure 161



Figure 162



Figure 163



Figure 164



Figure 165



Figure 166



Figure 167



Figure 168



Figure 169



Figure 170



Figure 171



Figure 172



Figure 173



Figure 174



Figure 175



Figure 176



Figure 177



Figure 178



Figure 179



Figure 180



Figure 181



Figure 182



Figure 183



Figure 184



Figure 185



Figure 186



Figure 187



Figure 188



Figure 189



Figure 190



Figure 191



Figure 192



Figure 193



Figure 194



Figure 195



Figure 196



Figure 197



Figure 198



Figure 199



Figure 200



Figure 201



Figure 202



Figure 203



Figure 204



Figure 205



Figure 206



Figure 207



Figure 208



Figure 209



Figure 210



Figure 211



Figure 212



Figure 213



Figure 214



Figure 215



Figure 216



Figure 217



Figure 218



Figure 219



Figure 220



Figure 221



Figure 222



Figure 223



Figure 224



Figure 225



Figure 226



Figure 227



Figure 228



Figure 229



Figure 230



Figure 231



Figure 232



Figure 233



Figure 234



Figure 235



Figure 236



Figure 237



Figure 238



Figure 239



Figure 240



Figure 241



Figure 242



Figure 243



Figure 244



Figure 245



Figure 246



Figure 247



Figure 248



Figure 249



Figure 250



Figure 251



Figure 252



Figure 253



Figure 254



Figure 255



Figure 256



Figure 257



Figure 258



Figure 259



Figure 260



Figure 261



Figure 262



Figure 263



Figure 264



Figure 265



Figure 266



Figure 267



Figure 268



Figure 269



Figure 270



Figure 271



Figure 272



Figure 273



Figure 274



Figure 275



Figure 276



Figure 277



Figure 278



Figure 279



Figure 280



Figure 281



Figure 282



Figure 283



Figure 284



Figure 285



Figure 286



Figure 287



Figure 288



Figure 289



Figure 290



Figure 291



Figure 292



Figure 293



Figure 294



Figure 295



Figure 296



Figure 297



Figure 298



Figure 299



Figure 300



Figure 301



Figure 302



Figure 303



Figure 304



Figure 305



Figure 306



Figure 307



Figure 308



Figure 309



Figure 310



Figure 311



Figure 312



Figure 313



Figure 314



Figure 315



Figure 316



Figure 317



Figure 318



Figure 319



Figure 320



Figure 321



Figure 322



Figure 323



Figure 324



Figure 325



Figure 326



Figure 327



Figure 328



Figure 329



Figure 330



Figure 331



Figure 332



Figure 333



Figure 334



Figure 335



Figure 336



Figure 337



Figure 338



Figure 339



Figure 340



Figure 341



Figure 342



Figure 343



Figure 344



Figure 345



Figure 346



Figure 347



Figure 348



Figure 349



Figure 350



Figure 351



Figure 352



Figure 353



Figure 354



Figure 355



Figure 356



Figure 357



Figure 358



Figure 359



Figure 360



Figure 361



Figure 362



Figure 363



Figure 364



Figure 365



Figure 366



Figure 367



Figure 368



Figure 369



Figure 370



Figure 371



Figure 372



Figure 373



Figure 374



Figure 375



Figure 376



Figure 377



Figure 378



Figure 379



Figure 380



Figure 381



Figure 382



Figure 383



Figure 384



Figure 385



Figure 386



Figure 387



Figure 388



Figure 389



Figure 390



Figure 391



Figure 392



Figure 393



Figure 394



Figure 395



Figure 396



Figure 397



Figure 398



Figure 399



Figure 400



Figure 401



Figure 402



Figure 403



Figure 404



Figure 405



Figure 406



Figure 407



Figure 408



Figure 409



Figure 410



Figure 411



Figure 412



Figure 413



Figure 414



Figure 415



Figure 416



Figure 417



Figure 418



Figure 419



Figure 420



Figure 421



Figure 422



Figure 423



Figure 424



Figure 425



Figure 426



Figure 427



Figure 428



Figure 429



Figure 430



Figure 431



Figure 432



Figure 433



Figure 434



Figure 435



Figure 436



Figure 437



Figure 438



Figure 439



Figure 440



Figure 441



Figure 442



Figure 443



Figure 444



Figure 445



Figure 446



Figure 447



Figure 448



Figure 449



Figure 450



Figure 451



Figure 452



Figure 453



Figure 454



Figure 455



Figure 456



Figure 457



Figure 458



Figure 459



Figure 460



Figure 461



Figure 462



Figure 463



Figure 464



Figure 465



Figure 466



Figure 467



Figure 468



Figure 469



Figure 470



Figure 471



Figure 472



Figure 473



Figure 474



Figure 475



Figure 476



Figure 477



Figure 478



Figure 479



Figure 480



Figure 481



Figure 482



Figure 483



Figure 484



Figure 485



Figure 486



Figure 487



Figure 488



Figure 489



Figure 490



Figure 491



Figure 492



Figure 493



Figure 494



Figure 495



Figure 496



Figure 497



Figure 498



Figure 499



Figure 500



Figure 501



Figure 502



Figure 503



Figure 504



Figure 505



Figure 506



Figure 507



Figure 508



Figure 509



Figure 510



Figure 511



Figure 512



Figure 513



Figure 514



Figure 515



Figure 516



Figure 517



Figure 518



Figure 519



Figure 520



Figure 521



Figure 522



Figure 523



Figure 524



Figure 525



Figure 526



Figure 527



Figure 528



Figure 529



Figure 530



Figure 531



Figure 532



Figure 533



Figure 534



A Note of Gratitude

The copyright of this content belongs to the respective researchers. We deeply appreciate their hard work and contribution to the advancement of human civilization.

  1. It is possible to work with data elements over larger alphabets/finite fields. However, assuming data elements to be binary suffices for this paper as only work with coding schemes defined over binary field. ↩︎

  2. The information rate is a standard measure of redundancy of a coding scheme ranging from $`0`$ to $`1`$, where $`1`$ corresponds to the most efficient utilization of storage space. ↩︎

Start searching

Enter keywords to search articles

↑↓
ESC
⌘K Shortcut