필리핀 대학생의 AI 기반 정신건강 지원 이용 의향: 행동·감정·맥락 요인 경로 분석

본 연구는 필리핀 대학생 536명을 대상으로 AI 챗봇을 정신건강 지원에 활용하려는 의향에 영향을 미치는 행동·감정·맥락 요인을 구조방정식 모델로 검증하였다. 습관이 가장 강한 직접 경로(β=.41)를 보였으며, 이어서 편안함(β=.18), 정서적 이익(β=.19), 촉진 조건(β≈.54), 인지된 유용성(β≈.62) 등이 유의하였다. 공감적 응답→정서적 이익→편안함→의향의 연쇄적 경로도 확인되었다. 문화적 맥락(히야·집단주의)과 AI 리터러시…

저자: John Paul P. Mir, a, Rhiziel P. Manalese

필리핀 대학생의 AI 기반 정신건강 지원 이용 의향: 행동·감정·맥락 요인 경로 분석
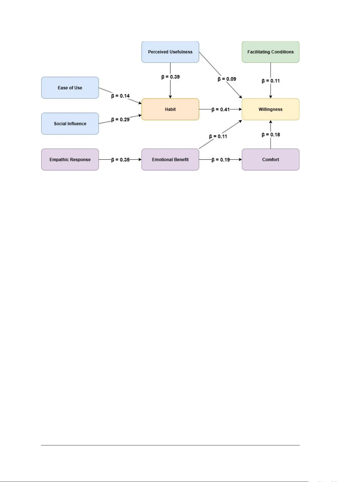
본 장은 “Filipino Students' Willingness to Use AI for Mental Health Support: A Path Analysis of Behavioral, Emotional, and Contextual Factors”라는 제목의 연구를 상세히 소개한다. 연구 배경으로는 AI가 정신건강 조기 탐지와 개인화된 지원에 기여할 수 있다는 국제적 연구 동향과, 필리핀 사회·문화적 특성이 정신건강 인식과 도움 요청 행동에 미치는 영향을 제시한다. 특히 필리핀에서는 정신건강 낙인, 가족·친구 중심의 비공식 지원, 디지털 정신건강 도구에 대한 인지도 부족 등이 문제점으로 지적된다. 연구 목적은 (1) 필리핀 대학생의 AI 기반 정신건강 지원 이용 의향에 영향을 미치는 행동·감정·맥락 요인을 규명하고, (2) 편안함, 습관, 정서적 이익이 의향에 미치는 구체적 메커니즘을 설명하며, (3) 고등교육 맥락에서 이러한 관계를 문화적·제도적 관점에서 논의하고, (4) 책임감 있고 문화에 민감한 AI 활용을 촉진하기 위한 정책·실천적 제언을 제시하는 것이다. 방법론에서는 536명의 대학생을 온라인 설문으로 모집했으며, 성별 비율은 여성 68%, 남성 31%, 비이진 1%이다. 측정 도구는 5점 Likert 척도로 구성된 10개 잠재변수(인식된 유용성, 사용용이성, 사회적 영향, 촉진 조건, 정서적 이익, 습관, 공감적 응답, 편안함, 이용 의향, 학업 스트레스)이며, 각 변수는 3~4개의 항목으로 구성되었다. 신뢰도 분석 결과 대부분 α=.85 이상으로 높은 내부 일관성을 보였고, 편안함은 α=.70으로 다소 낮지만 연구에 충분히 활용 가능하였다. 기술통계와 상관분석에서 습관과 이용 의향 간의 상관계수 r≈.75가 가장 높았으며, 정서적 이익(r≈.69)과 인식된 유용성(r≈.62)도 중·강한 양의 관계를 나타냈다. 다중공선성을 확인하기 위해 VIF를 계산했으며 1.5~2.8 사이로 문제가 없었다. 경로분석 모델은 감정적 경로와 행동적 경로를 동시에 포함하였다. 감정적 경로에서는 공감적 응답이 정서적 이익에 긍정적 영향을 미치고(β=.35, p<.001), 정서적 이익이 편안함을 증진시킨 뒤(β=.19, p=.001) 편안함이 이용 의향에 직접 기여한다(β=.18, p<.001). 이는 AI가 사용자에게 감정적으로 이해받는 경험을 제공할 때, 정서적 보상을 느끼고, 심리적 안전감을 확보함으로써 정신건강 지원을 시도하게 된다는 것을 의미한다. 행동적 경로에서는 인식된 유용성(β=.39, p<.001), 사회적 영향(β=.29, p<.001), 사용용이성(β=.14, p=.002)이 습관 형성에 각각 유의한 영향을 미쳤으며, 형성된 습관이 이용 의향에 가장 큰 직접 효과를 보였다(β=.41, p<.001). 촉진 조건과 인식된 유용성도 각각 편안함과 이용 의향에 직접적인 경로를 통해 긍정적 영향을 미쳤다. 문화적 해석에서는 필리핀의 ‘히야(수줍음)’와 집단주의적 가치가 공감적 AI를 비판 없이 감정 표현을 가능하게 하는 중재자로 만들며, 사회적 영향과 습관 형성에 있어 동료·학우의 경험 공유가 중요한 촉진 요인으로 작용한다는 점을 강조한다. 또한, 기존 연구와 일치하게 AI 설계 시 문화적 차이를 반영하지 않으면 감정 인식 오류와 윤리적 문제(프라이버시, 편향) 발생 위험이 있음을 지적한다. 실천적·정책적 제언으로는 (1) AI 리터러시 교육을 교과과정에 통합해 학생들이 AI의 기능과 한계를 이해하도록 하고, (2) 공감적 응답, 개인정보 보호, 투명한 데이터 사용을 포함한 윤리적 설계 원칙을 마련하며, (3) 대학 차원의 지원 체계(예: 상담센터와 AI 연계)와 정부 차원의 규제·가이드라인을 구축해 책임감 있는 AI 활용을 촉진할 것을 제안한다. 결론적으로, 본 연구는 필리핀 대학생이 AI 기반 정신건강 지원을 이용하려는 의향이 ‘습관’이라는 행동적 자동화와 ‘편안함·정서적 이익’이라는 감정적 요인에 의해 크게 좌우된다는 것을 실증적으로 입증하였다. 이는 문화적 특성을 고려한 설계와 지속적인 사용 경험 제공이 AI 기반 정신건강 서비스 확산에 핵심임을 시사한다.

원본 논문

고화질 논문을 불러오는 중입니다...

댓글 및 학술 토론

Loading comments...

의견 남기기