협업 대화 분석의 현재와 미래: 과제 지향 대화 데이터 종합 리뷰

본 논문은 인간‑인간 과제 지향 대화를 활용한 협업 분석 연구를 정리한다. 협업 코딩 스키마, 주요 코퍼스, 멀티모달 특징, 최신 모델링 기법을 체계적으로 검토하고, 현재 한계와 향후 연구 방향을 제시한다.

저자: Yi Yu, Maria Boritchev, Chloé Clavel

협업 대화 분석의 현재와 미래: 과제 지향 대화 데이터 종합 리뷰
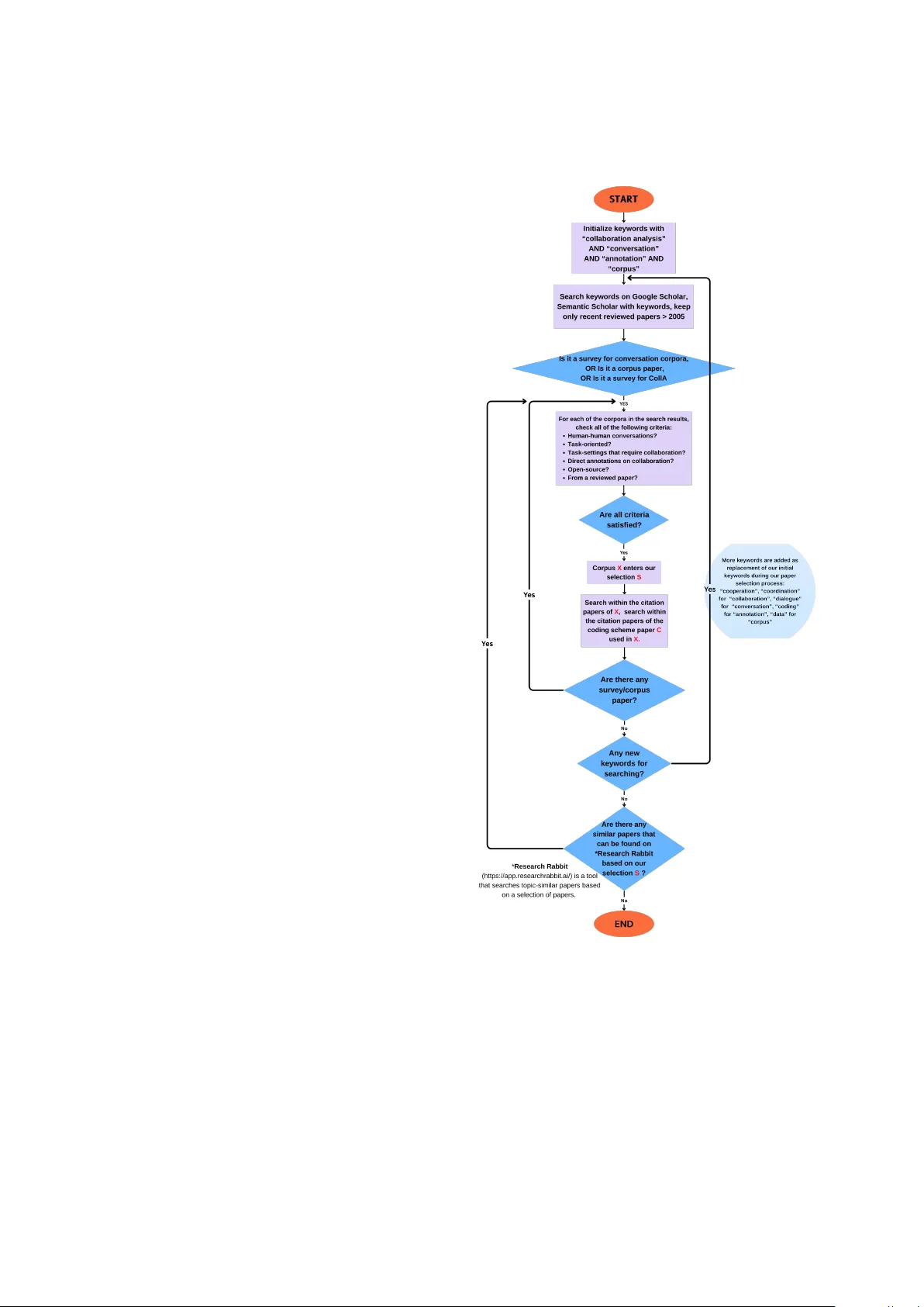
본 논문은 인간‑인간 과제 지향 대화를 활용한 협업 분석 연구를 포괄적으로 정리한다. 서론에서는 협업이 고차원 인간 행동이며, 대화가 정보 교환과 조정의 주요 매개체임을 강조한다. 협업 분석(CollA)은 교육, 경영, 인터페이스 설계, AI 에이전트 개발 등 다양한 분야에 적용될 수 있다. 대화 데이터는 공동 행동의 연속 기록이며, 언어적 특징(지시 표현, 다중 레벨 엔트레인먼트 등)이 협업 모델링에 중요한 입력이 된다. 그러나 기존 연구는 과제 수행 지표(과제 분해, 완료 등)에는 비교적 성숙한 평가 방법이 있지만, 대인 관계 역학(협업 품질, 팀 결속 등)은 아직 충분히 탐구되지 않았다. 다음으로 논문은 협업 코딩 스키마를 상세히 검토한다. 코딩 스키마는 개인 수준, dyad·그룹 수준으로 구분되며, 각각의 이론적 배경(사회적 상호 의존성 이론, 비고츠키의 인지 발달 이론 등)을 제시한다. 개인 수준 코딩은 협동 원칙, 개인의 협업 행동, 참여도 등을 라벨링하고, 종종 설문(예: 집단 지향성 설문)과 결합한다. dyad·그룹 수준 코딩은 팀 결속, 협업 품질, 갈등·협상 행동 등을 측정하며, 사용자 참여도 스케일(UES)이나 그룹 환경 설문(GEQ) 등을 활용한다. 표 1에 정리된 다양한 코딩 스키마와 적용 코퍼스는 각 스키마가 포착하는 협업 요소와 사용된 데이터 유형을 명확히 보여준다. 코퍼스 섹션에서는 2005년 이후 공개된 과제 지향 대화 코퍼스를 선정한다. 주요 기준은 (1) 협업이 필수적인 과제 설정, (2) 직접적인 협업 라벨(품질, 결속, 갈등 등) 제공, (3) 멀티모달 데이터 포함이다. 게임 기반 시나리오가 가장 많이 사용되었으며, Teams, GAME‑ON, PhotoBook 등은 팀 결속과 협업 품질을 평가하기 위해 설계된 게임이다. 교육 분야에서는 토론 기반 코퍼스(Discussion Tracker, Rovereto 등)가 활용되며, 정보 탐색 과제(MISC)도 포함된다. 각 코퍼스는 과제 난이도, 참여자 수, 라벨링 방식 등을 비교 분석했으며, 표 2에 정리된 바와 같이 협업 라벨의 다양성과 데이터의 풍부함이 차별점으로 나타난다. 모델링 접근법 섹션에서는 기존 규칙 기반 분석에서 최신 딥러닝, 그래프 신경망, 그리고 대형 언어 모델(LLM) 활용까지의 흐름을 제시한다. 초기 연구는 발화 단위의 행동 라벨링과 간단한 통계 모델에 의존했지만, 최근에는 멀티모달 특징(음성, 영상, 제스처)을 통합한 멀티스트림 신경망이 등장한다. dyad·그룹 상호작용을 그래프 형태로 표현해 노드 간 관계를 학습하는 방법이 특히 그룹 수준 협업 분석에 유용하다. LLM 기반 자동 코딩은 라벨링 비용을 크게 절감하고, 새로운 협업 지표를 추출하는 데 기여하지만, 인간 평가와의 일관성 문제와 라벨링 편향을 해결해야 한다는 한계가 있다. 마지막으로 논문은 현재 연구의 한계와 향후 과제를 제시한다. 첫째, 그룹 수준 협업의 emergent dynamics를 정확히 포착하기 위한 고해상도 라벨링이 부족하다. 둘째, 멀티모달 데이터와 언어 모델을 효과적으로 결합하는 통합 프레임워크가 필요하다. 셋째, 협업 품질과 학습 성과 간의 인과 관계를 밝히는 장기 추적 연구가 요구된다. 결론적으로, 협업 분석은 개인 행동 중심에서 그룹 역학 중심으로 전환하고 있으며, 멀티모달 통합과 LLM 활용이 향후 연구의 핵심 동력이 될 것으로 전망한다.

원본 논문

고화질 논문을 불러오는 중입니다...

댓글 및 학술 토론

Loading comments...

의견 남기기