연령구조 체스트 모델의 전역 안정성: 라플라스 함수와 피드백 고리 분석
** 본 논문은 일정 희석율 하에서 연령구조 체스트(chemostat) 모델과 기질 동역학을 결합한 무한 차원 피드백 시스템의 전역 안정성을 라플라스 함수 기반의 새로운 Lyapunov 함수로 증명한다. 양의 정적 피드백(출생)과 음의 동적 피드백(기질 소모) 사이의 상호작용을 정량화하여, 명시적인 충분조건 하에 전역 지수 수렴과 KL‑안정성을 확보한다. 결과는 기존의 선형화 기반 지역 안정성 결과와 비교해 보다 강력한 전역 보장을 제공한다…
저자: Iasson Karafyllis, Dionysios Theodosis, Miroslav Krstic
**
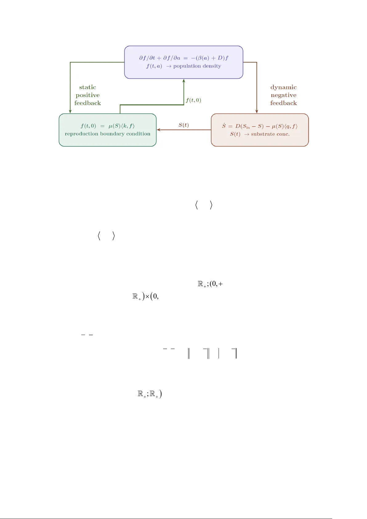
본 논문은 연령구조를 갖는 미생물 집단과 기질 농도가 상호작용하는 체스트(chemostat) 시스템을 수학적으로 분석한다. 모델은 다음 세 식으로 구성된다. 첫 번째는 연령에 따른 인구밀도 \(f(t,a)\) 의 수송 방정식 \(\partial_t f + \partial_a f = -(\mu(S(t))+\beta(a))f\)이며, 경계조건 \(f(t,0)=\int_0^\infty k(a)f(t,a)da\) 으로 출생을 기술한다. 두 번째는 기질 농도 \(S(t)\) 의 동역학 \(\dot S = D(S_{in}-S)-\int_0^\infty q(a)f(t,a)da\)이다. 여기서 \(D\) 는 일정한 희석율, \(S_{in}\) 는 투입 기질 농도, \(\mu(S)\) 는 성장률, \(\beta(a)\) 는 연령 의존 사망률, \(k(a),q(a)\) 는 각각 출생 및 기질 소모 모듈러스이다.
이 시스템은 무한 차원의 비선형 피드백 구조를 가지며, 두 피드백 루프가 서로 경쟁한다. 출생 피드백은 양의 정적 루프로, 인구를 증폭시키는 반면, 기질 피드백은 음의 동적 루프로, 기질 고갈을 통해 인구 성장을 억제한다. 이러한 복합 구조는 기존의 작은 이득 정리나 선형화 기법으로는 전역적인 안정성을 보장하기 어렵다.
저자들은 먼저 기존 연구(
원본 논문
고화질 논문을 불러오는 중입니다...
댓글 및 학술 토론
Loading comments...
의견 남기기