AI 활용 가능성을 밝히는 일자리 활동 온톨로지

본 논문은 미국 O*NET 데이터베이스의 2만 개 작업을 4만 여개의 원자·추상 활동으로 재구성한 온톨로지를 제시하고, 이를 기반으로 13 275개의 AI 소프트웨어와 2 080만 대의 로봇을 분류한다. 활동별 AI 적용 강도를 추정한 결과, 전체 AI 시장 가치의 72 %가 정보 기반 활동에 집중되고, 상위 1.6 % 활동이 60 % 이상의 가치를 차지한다는 불균형을 발견한다.

저자: Alice Cai, Iman YeckehZaare, Shuo Sun

AI 활용 가능성을 밝히는 일자리 활동 온톨로지
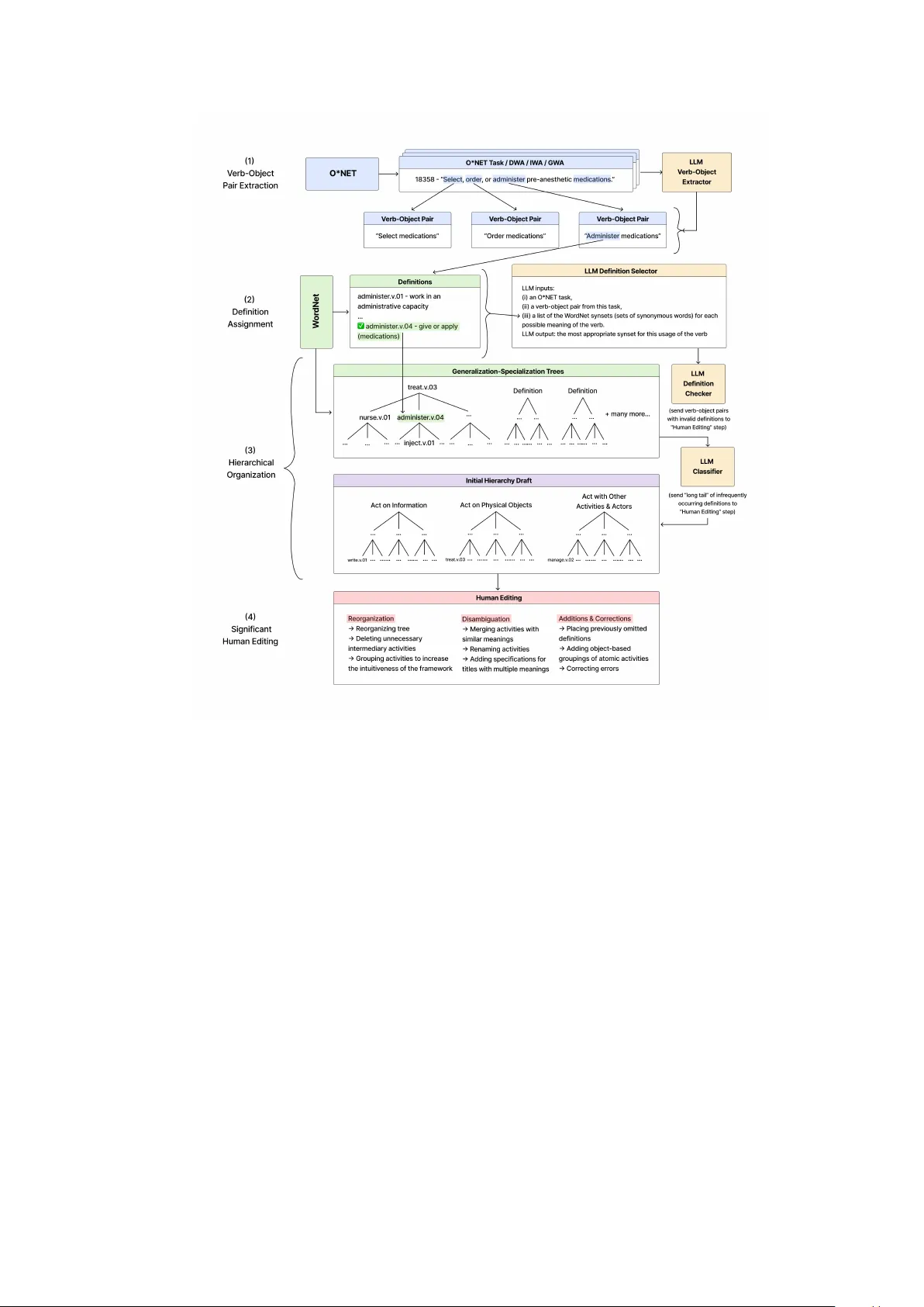
본 논문은 인공지능(AI)이 노동 시장에 미치는 영향을 체계적으로 이해하기 위해, 미국 노동부의 O*NET 데이터베이스에 포함된 약 2만 개의 작업(task)을 보다 세분화하고 재구조화한 ‘깊은 작업 활동 온톨로지’를 제시한다. 기존 O*NET은 작업을 복합적인 단위로 제공해 AI 적용 가능성을 평가하기에 한계가 있었으며, 특히 어떤 하위 요소가 AI에 적합한지 파악하기 어려웠다. 이를 해결하기 위해 저자들은 모든 작업을 ‘원자 활동(atomic activity)’ 수준으로 분해하고, 의미적 유사성을 기반으로 다층적인 계층 구조를 구축했다. 최종 온톨로지는 39 603개의 노드로 구성되며, 최상위는 ‘Act’(행위)이며, 그 아래 ‘정보에 작용(Think)’, ‘물리적 객체에 작용(Do)’, ‘다른 활동·행위자와 상호작용(Interact)’이라는 세 가지 대분류가 있다. 각 대분류는 ‘생성(Create)’, ‘수정(Modify)’, ‘전달(Transfer)’ 등으로 세분화되고, 최종 원자 활동은 동사와 객체를 결합한 형태(예: “Select method”)로 표현된다. 핵심 이론적 도구는 ‘상속(inheritance)’ 개념이다. 상위 활동에 AI 적용 가능성이 높게 평가되면, 그 하위(특화) 활동에도 동일하게 적용된다고 가정한다. 이는 데이터가 부족한 세부 활동에 대한 예측을 가능하게 하며, 반대로 하위 활동에서 AI 적용이 어려운 경우 상위 점수를 조정할 수 있는 유연성을 제공한다. 데이터 매핑 단계에서는 두 개의 대규모 AI 활용 데이터베이스를 온톨로지에 연결했다. 첫 번째는 ‘There’s an AI for That®’(TAAFT)에서 수집한 13 275개의 AI 소프트웨어 애플리케이션이며, 두 번째는 국제 로봇 연맹(IFR)에서 보고된 2 080만 대의 로봇이다. 자동 분류 파이프라인과 인간 검증을 거쳐 각 애플리케이션·로봇을 가장 구체적인 온톨로지 활동에 매핑했다. 매핑 결과는 Sunburst 차트와 같은 시각화로 나타냈으며, 각 활동에 속한 AI 시스템 수와 추정 시장 가치를 ‘AI 적용 강도’의 지표로 활용했다. 분석 결과는 AI 시장 가치가 특정 활동에 매우 집중되어 있음을 보여준다. 전체 AI 시장 가치의 72 %가 ‘정보 기반(Think)’ 활동에, 특히 ‘정보 생성(Create information)’에 집중되고, 이는 전체 가치의 36 %를 차지한다. 반면 ‘물리적(Do)’ 활동은 12 %에 불과하며, ‘상호작용(Interact)’ 영역은 정보와 물리 활동을 모두 포함해 48 %를 차지한다. 특히 ‘정보 전달(Transfer information)’이 26 %를 차지한다. 가장 높은 AI 적용 강도를 보인 상위 1.6 % 활동이 전체 AI 시장 가치의 60 % 이상을 차지한다는 파레토 현상이 관찰된다. 이러한 불균형은 정책·산업 전략에 중요한 시사점을 제공한다. 현재 AI는 고부가가치 정보 생성·분석·전달 영역에 집중돼 있어, 해당 분야에 대한 투자와 규제 완화가 빠른 경제적 효과를 낼 가능성이 크다. 반면 물리적·제조 분야는 아직 초기 단계이며, 로봇 자동화와 AI 결합이 확대되기 위해서는 기술 비용 절감, 표준화, 안전 규제 완화 등이 필요하다. 또한 온톨로지 기반 상속 메커니즘은 새로운 AI 서비스가 등장했을 때 빠르게 적용 가능성을 추정할 수 있는 프레임워크로 활용될 수 있다. 향후 연구에서는 시간에 따른 AI 적용 가능성 변화를 모델링하고, 국가·산업별 차이를 분석함으로써 보다 정교한 예측 모델을 구축할 수 있을 것이다.

원본 논문

고화질 논문을 불러오는 중입니다...

댓글 및 학술 토론

Loading comments...

의견 남기기