공간 전사체 정렬을 위한 왜곡 제어 기반 RAFT‑UP
RAFT‑UP은 공간 전사체 슬라이스를 정렬할 때 유연한 변형과 공간 왜곡을 명시적으로 제어할 수 있는 최적 수송 프레임워크인 Fused supervised Gromov‑Wasserstein(FsGW)을 도입한다. 유전자 발현 유사도와 공간 거리 보존을 동시에 고려하고, 생물학적으로 부적절한 매치를 억제하는 요소‑별·쌍별 제약을 적용한다. 인간 DLPFC, MERFISH 등 다양한 데이터셋에서 정확도와 공간 구조 보존 측면에서 기존 방법들을 능…
저자: Yaqi Wu, Jingfeng Wang, Xin Maizie Zhou
본 논문은 공간 전사체(Spatial Transcriptomics, ST) 데이터의 슬라이스 간 정렬 문제를 다루며, 기존 방법들이 직면한 두 가지 핵심 과제—공간 왜곡 제어의 부재와 생물학적으로 부적절한 매치 발생—를 해결하기 위해 RAFT‑UP이라는 새로운 도구를 제안한다. RAFT‑UP은 Fused supervised Gromov‑Wasserstein(FsGW)이라는 최적 수송 프레임워크를 기반으로 하며, 이는 (1) 유전자 발현 정보를 통합한 교차 비용 행렬 C, (2) 각 슬라이스 내부의 공간 거리 행렬 D₁, D₂를 동시에 고려한다.
FsGW는 기존 FGW의 확장 형태로, 요소별 제약(spot‑wise constraint)과 고차 제약(pairwise distance‑consistency constraint)을 도입한다. 요소별 제약은 두 스팟 간 발현 유사도가 사전에 정의된 임계값 ρ_f 이하일 경우에만 매치를 허용함으로써 서로 다른 세포 유형 간의 오류 매치를 억제한다. 고차 제약은 두 매치 쌍(i,j)와(k,l)이 동시에 존재하려면 해당 스팟들 간의 내부 거리 차이 |D₁(i,k)‑D₂(j,l)|가 사용자 정의 허용 오차 ρ_s 이하이어야 함을 강제한다. 이 두 제약은 부분 겹침을 자동으로 추정하게 하며, 사용자는 ρ_f와 ρ_s를 조절해 매치 정확도와 공간 구조 보존 사이의 트레이드오프를 직관적으로 제어할 수 있다.
알고리즘 구현은 크게 세 단계로 구성된다. 첫째, 대규모 ST 데이터의 계산 복잡도를 낮추기 위해 기하학적으로 균일한 다운샘플링을 수행한다. Visium 데이터의 경우 육각 격자를 활용하고, 기타 플랫폼은 max‑min 샘플링을 적용해 전체 조직 영역에 고르게 포인트를 배치한다. 둘째, 다운샘플된 포인트들에 대해 FsGW 최적화를 수행해 초기 확률 매핑 P*를 얻는다. 이 단계에서는 교차 비용 C와 내부 거리 행렬 D₁, D₂를 입력으로 사용하며, 제약 조건을 만족하는 최적 커플링을 구한다. 셋째, “lifting” 단계에서 전체 스팟에 대해 각 다운샘플링된 앵커와의 거리 기반 비용을 계산하고, 감독 최적 수송(supervised OT) 문제를 풀어 전체 매핑을 복원한다. 이 과정은 전체 데이터에 대한 정밀 매칭을 제공하면서도 메모리 사용량과 실행 시간을 크게 절감한다.
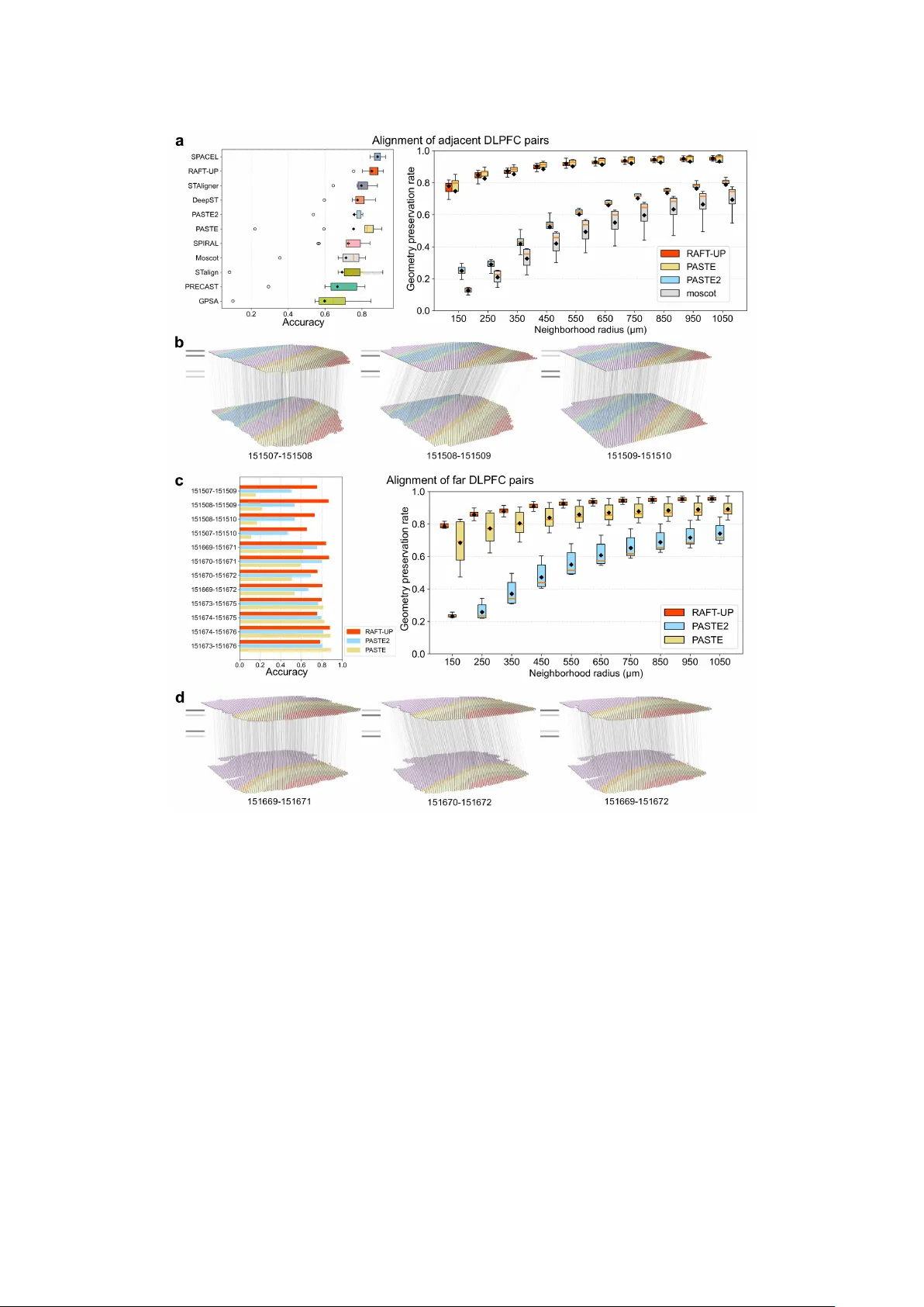
성능 평가는 인간 dorsolateral prefrontal cortex(DLPFC) 10× Visium 슬라이스와 MERFISH 데이터셋을 중심으로 수행되었다. 평가 지표는 (1) 레이어 라벨 매칭 정확도(정답 라벨과 가장 높은 매칭 가중치를 가진 스팟이 일치하는 비율)와 (2) Geometric Preservation Rate(GPR, 특정 반경 내 이웃 구조가 매핑 후에도 유지되는 정도)이다. 인접 슬라이스(A‑B, C‑D)에서는 RAFT‑UP이 라벨 정확도에서 대부분의 OT 기반 방법보다 우수했으며, 특히 SPACEL이 라벨 정보를 활용한 경우를 제외하고는 최고 수준을 기록했다. GPR 측면에서는 PASTE와 동등하거나 약간 앞서며, PASTE2·moscot보다 전반적으로 높은 보존율을 보였다. 비인접 슬라이스(300 µm 이상 거리)에서도 RAFT‑UP은 라벨 정확도 0.79로 다른 OT 기반 방법(PASTE2 0.68, PASTE 0.53)보다 크게 앞섰고, GPR에서도 가장 높은 값을 유지했다. 이는 공간 왜곡을 제한하는 고차 제약이 덜 유사한 슬라이스 간에도 구조적 일관성을 유지하도록 돕는다는 것을 의미한다.
또한, RAFT‑UP은 다운스트림 응용 사례로 (1) 발달 중인 마우스 중뇌의 시공간 매핑, (2) 다중 슬라이스 간 세포 간 통신 네트워크 비교를 제시한다. 첫 번째 사례에서는 시간 순서에 따라 변하는 유전자 발현 패턴을 정밀히 정렬함으로써 발달 단계별 공간 전사체 변화를 시각화했다. 두 번째 사례에서는 공간 제약이 강한 세포 간 신호 전달 분석에서, 정렬 전후의 거리 보존이 신호 전달 경로 검정의 통계적 유의성을 크게 향상시켰다.
마지막으로, RAFT‑UP은 오픈소스로 제공되며, 파이썬 기반 구현과 함께 사용자가 ρ_f와 ρ_s를 손쉽게 조정할 수 있는 인터페이스를 제공한다. 이는 다양한 ST 플랫폼(Visium, Stereo‑seq, MERFISH 등)과 다양한 조직·조건에 적용 가능하도록 설계되었다.
결론적으로, RAFT‑UP은 (a) 비선형 변형을 허용하면서도 (b) 명시적인 공간 왜곡 제어를 제공하고, (c) 생물학적 제약을 통해 부적절한 매치를 방지하는 최적 수송 기반 정렬 프레임워크를 제시한다. 이는 ST 데이터 통합·분석에 있어 정확도와 구조 보존을 동시에 만족시키는 새로운 표준이 될 가능성을 보여준다.
원본 논문
고화질 논문을 불러오는 중입니다...
댓글 및 학술 토론
Loading comments...
의견 남기기