AI 런타임 인프라스트럭처 실행 중 최적화 레이어

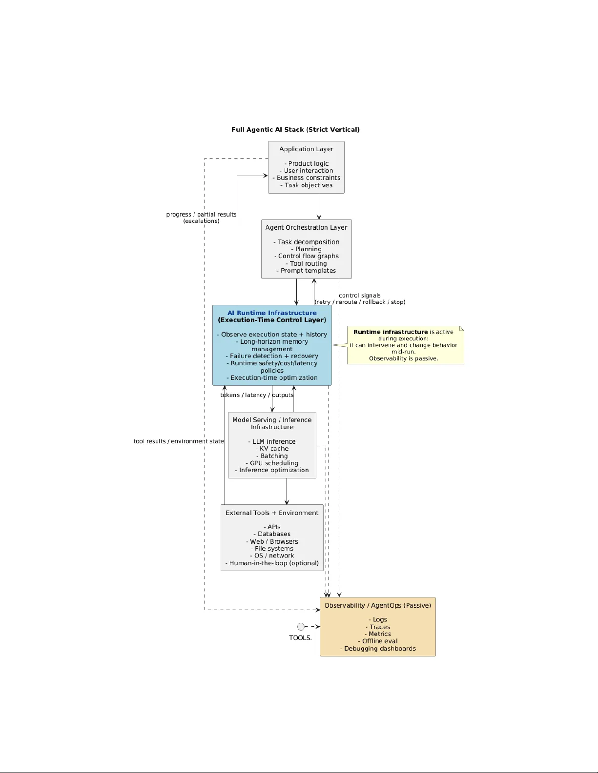
AI 런타임 인프라스트럭처는 모델과 애플리케이션 사이에 위치하는 실행‑시간 레이어로, 에이전트의 동작을 실시간으로 관찰·추론·개입하여 장기 목표 성공률, 지연시간, 토큰 효율성, 신뢰성 및 안전성을 향상시킨다. 기존 모델 서빙·오케스트레이션·관측 시스템과 차별화되며, 적응형 메모리 관리, 실패 탐지·복구, 정책 강제 등을 제공한다.

저자: Christopher Cruz

AI 런타임 인프라스트럭처 실행 중 최적화 레이어
본 논문은 장기‑ horizon 에이전트 AI가 실제 운영 환경에서 마주치는 다양한 실패·비효율·안전 위험을 해결하기 위해, 기존 모델 서빙·오케스트레이션·관측 시스템과는 별개의 실행‑시간 레이어인 “AI 런타임 인프라스트럭처”(AI Runtime Infrastructure, 이하 RTI)를 정의한다. 1. **배경 및 문제 인식** - 현대 에이전트는 다단계 워크플로우, 외부 툴·API 연동, 동적 환경 적응을 요구한다. - 기존 인프라스트럭처는 모델 호출을 빠르게 처리하거나, 작업 흐름을 정적으로 정의하거나, 로그를 수집해 사후 분석하는 데 초점을 맞추었다. - 그러나 가장 비용이 많이 드는 실패는 실행 중에 발생한다. 예를 들어, 컨텍스트 오버플로우, 중간 추론이 목표와 어긋남, 툴 호출 오류, 실시간 안전 위험 등이 있다. 이러한 문제는 사후 로그만으로는 복구가 불가능하고, 실행 전 설계 단계에서도 예측하기 어렵다. 2. **AI 런타임 인프라스트럭처 정의** - RTI는 “모델 위·애플리케이션 아래”에 위치해 에이전트의 중간 출력, 메모리 사용, 툴 응답 등을 실시간으로 관찰한다. - 세 가지 필수 속성을 제시한다. a) **실행‑시간 가시성**: 현재 프롬프트와 과거 단계 전체를 지속적으로 추적한다. b) **능동적 개입**: 필요 시 입력을 재구성하거나, 메모리를 압축·재배치하고, 롤백·복구를 트리거한다. c) **장기‑ horizon 컨텍스트 인식**: 누적된 오류 패턴을 인식해 사전 예방적 조치를 취한다. - 이러한 속성은 모델‑레벨 최적화(배치·캐시·스케줄링)와는 구분되며, 오케스트레이션이 제공하는 정적 흐름 제어와도 차별화된다. 3. **아키텍처 위치** - 논문은 전체 에이전트 시스템 스택을 도식화하고, RTI가 모델 서빙 레이어와 애플리케이션 레이어 사이에 존재함을 강조한다. - RTI는 모델 호출 직후의 신호(출력, 토큰 사용량, 지연 등)를 받아 제어 신호를 생성해 다음 호출에 영향을 미친다. - 이는 “폐쇄‑루프 피드백” 구조를 형성하며, 기존의 “정적 파이프라인”과는 근본적으로 다르다. 4. **설계 원칙** - **실행‑시간 개입**: 에이전트가 진행 중일 때 즉시 수정 가능해야 함. - **장기‑ horizon 상태 인식**: 수백 단계에 걸친 실행 히스토리를 관리한다. - **폐쇄‑루프 제어**: 관찰 → 판단 → 개입의 순환을 실시간으로 수행한다. - **모델‑불가지**: 특정 LLM에 종속되지 않으며, 다양한 모델과 호환 가능해야 함. - **애플리케이션‑불가지**: 도메인 로직을 포함하지 않아 다양한 서비스에 재사용 가능. - **안전·비용·신뢰성 런타임 고려**: 실행 중에 동적으로 비용 초과, 안전 위협, 성능 저하를 감지하고 대응한다. 5. **선행 시스템 분석** - **VIGIL**: 실행 로그를 분석해 사후 복구·인간 개입을 제안하지만, 실제 에이전트 루프 내부에서 개입하지 않으므로 RTI의 핵심 요건을 충족하지 못한다. - **Adaptive Focus Memory (AFM)**: 메모리 할당·압축을 실행 중에 수행하고, 컨텍스트를 동적으로 재구성한다. AFM은 실시간 개입, 장기‑ horizon 상태 인식, 폐쇄‑루프 제어를 모두 구현한 최초 사례로, RTI의 실현형으로 평가된다. 6. **의의 및 향후 과제** - 논문은 “실행 자체를 최적화 대상”으로 보는 새로운 패러다임을 제시한다. 이는 대규모, 장기‑ horizon 에이전트가 신뢰성·안전성을 확보하기 위한 필수 인프라스트럭처로 자리매김한다. - 향후 연구는 표준화된 RTI 인터페이스 정의, 다양한 도메인에 적용 가능한 정책 프레임워크, 그리고 자동화된 실패 예측·복구 알고리즘 개발을 포함한다. - 또한, RTI와 기존 오케스트레이션·관측 시스템 간의 협업 메커니즘을 설계해 전체 시스템 효율성을 극대화하는 것이 과제로 남는다. 결론적으로, AI 런타임 인프라스트럭처는 에이전트 실행 중 발생하는 복합적인 문제를 실시간으로 감지·조정·복구함으로써, 토큰 효율성, 지연 최소화, 안전 보장, 전반적 신뢰성을 크게 향상시킬 수 있는 핵심 기술 스택으로 자리한다.

원본 논문

고화질 논문을 불러오는 중입니다...

댓글 및 학술 토론

Loading comments...

의견 남기기