블랙박스 알고리즘 적합성 판단을 위한 결과추론 프레임워크

** 본 논문은 ‘결과추론(outcome reasoning)’이라는 새로운 사고방식을 정의하고, 이를 기반으로 한 공통 과제 프레임워크(CTF)의 한계를 분석한다. 저자는 CTF가 실제 배포 환경에 부적합한 경우가 많음을 지적하고, 예측 문제의 적합성을 평가하기 위한 MARA(s)라는 네 가지 핵심 특성(측정·적응·탄력·진단)을 제시한다. 이를 통해 기술·비기술 이해관계자가 함께 문제를 검토하고, 블랙박스 알고리즘 사용 여부를 체계적으로 판…

저자: Jordan Rodu, Michael Baiocchi

블랙박스 알고리즘 적합성 판단을 위한 결과추론 프레임워크
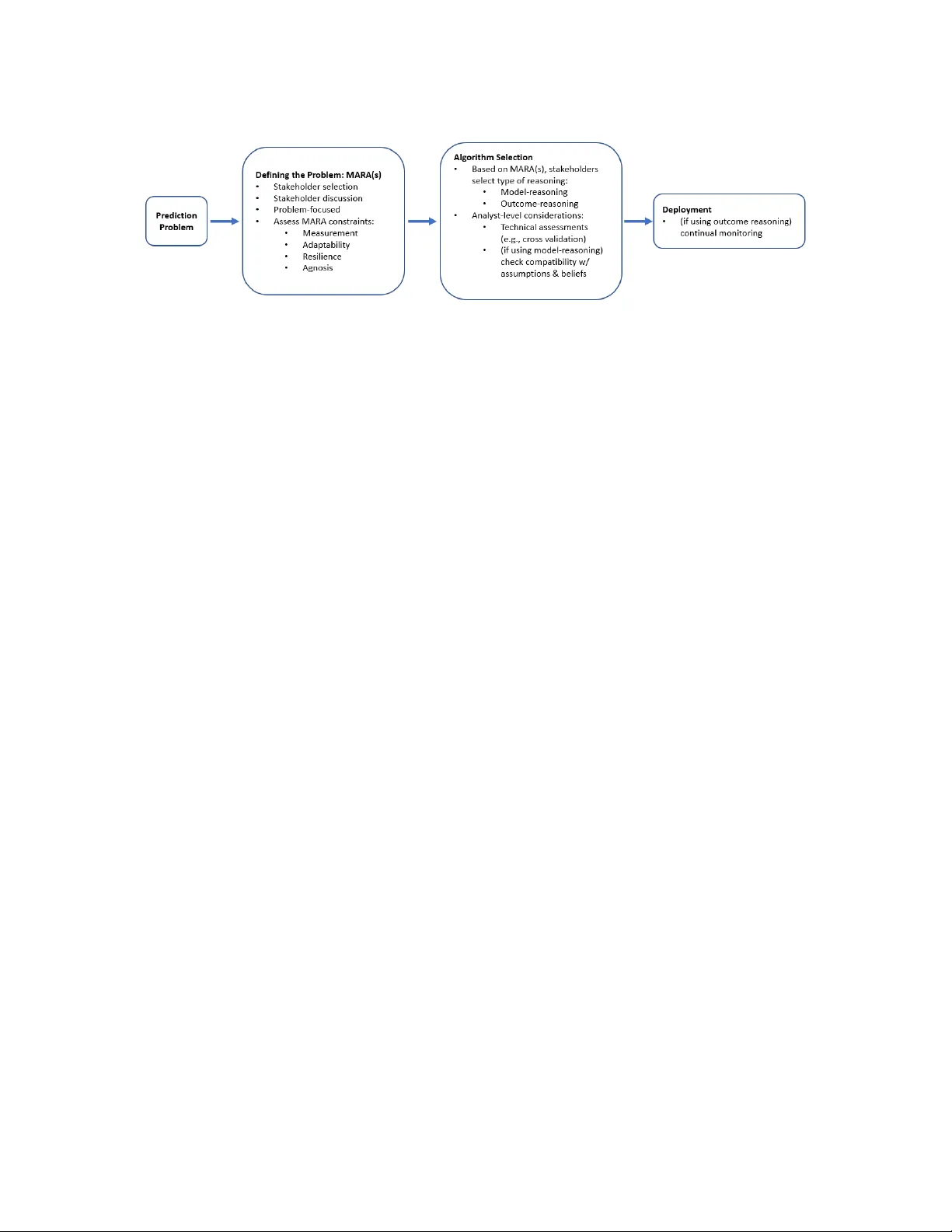
** 본 논문은 최근 데이터 과학 분야에서 널리 사용되고 있지만 충분히 논의되지 않은 ‘결과추론(outcome reasoning)’이라는 사고방식을 정의하고, 이를 기반으로 한 기존의 공통 과제 프레임워크(Common Task Framework, CTF)의 구조와 한계를 체계적으로 분석한다. 저자는 1980년대 이후 알고리즘 개발이 급격히 가속화되면서, 복잡하고 해석이 어려운 ‘블랙박스’ 알고리즘이 실무에 투입되는 경우가 늘어났다고 지적한다. 이러한 상황에서 알고리즘의 성능을 판단하는 전통적인 방법은 모델‑추론(model‑reasoning)으로, 데이터 생성 과정을 명시하고, 가정에 부합하는 파라미터 추정을 통해 모델을 검증한다. 그러나 블랙박스 알고리즘은 내부 구조를 이해하기 어렵기 때문에, 실제로는 동일한 데이터셋에 대한 예측 정확도만을 비교하는 결과추론이 주된 평가 방식이 되었다. CTF는 이러한 결과추론을 구현하기 위한 대표적인 메커니즘이다. CTF는 (a) 공개된 데이터 레포지터리, (b) 정적 데이터, (c) 명확히 정의된 예측 과제, (d) 합의된 성능 지표, (e) 평가용 보류 데이터셋이라는 다섯 가지 핵심 요소를 갖춘다. 이 구조는 연구자들이 동일한 데이터와 지표를 사용해 경쟁적으로 알고리즘을 개발하고, 리더보드 형태로 성과를 시각화함으로써 빠른 피드백과 성능 향상을 가능하게 한다. 그러나 저자는 CTF가 실제 운영 환경에 적용될 때 발생하는 여러 문제점을 제시한다. 첫째, CTF는 데이터가 고정되어 있어 배포 후 발생하는 데이터 분포 변화(데이터 드리프트)를 반영하지 못한다. 둘째, 성능 지표가 비즈니스 목표나 사회적 가치와 일치하지 않을 경우, 높은 점수를 받은 알고리즘이라도 실무에서 부정적 영향을 미칠 위험이 있다. 셋째, CTF는 오류 누적에 대한 내성을 고려하지 않으며, 이해관계자(기업, 정부, 일반 시민 등)의 신념과 기대와의 불일치를 진단할 메커니즘이 부족하다. 이러한 한계를 극복하고자 저자는 ‘MARA(s)’라는 새로운 프레임워크를 제안한다. MARA는 ‘Measurement(측정)’, ‘Adaptability(적응)’, ‘Resilience(탄력)’, ‘Agnosis(진단)’의 네 가지 문제‑특성을 약어로 만든다. 각각의 특성은 다음과 같이 정의된다. 1. **Measurement(측정)**: 미래에 발생할 개별 예측값과 실제 관측값을 정량적으로 측정할 수 있는지 여부. 이는 예측 결과를 실시간 혹은 사후에 검증할 수 있는 인프라와 데이터 수집 체계가 존재함을 의미한다. 2. **Adaptability(적응)**: 알고리즘을 새로운 데이터나 환경 변화에 맞춰 업데이트할 수 있는 시간·자원적 여유가 있는지 여부. 빠른 재학습, 온라인 학습, 혹은 파라미터 튜닝이 가능한 구조가 필요하다. 3. **Resilience(탄력)**: 누적된 예측 오류가 시스템 전체에 미치는 영향을 견딜 수 있는 정도. 예를 들어, 의료 진단에서 오진이 일정 수준 이하로 유지될 수 있는 안전 마진이 존재해야 한다. 4. **Agnosis(진단)**: 이해관계자의 사전 신념이나 정책 목표와 알고리즘 결과가 충돌할 경우 이를 감지하고 조정할 수 있는 메커니즘. 이는 투명성, 설명가능성, 혹은 이해관계자 피드백 루프를 포함한다. MARA(s) 프레임워크는 각 특성을 이진(충족/불충족) 혹은 연속형 점수로 평가하도록 설계되었다. 모든 특성이 충족될 경우 해당 예측 문제는 결과추론에 적합하다고 판단한다. 하나라도 불충족이면 모델‑추론 혹은 혼합형 접근이 필요하며, 특히 ‘Agnosis’가 결여된 경우 윤리적·사회적 위험이 크게 증가한다는 점을 강조한다. 논문은 이론적 논의를 넘어 실제 사례로 재범 예측 알고리즘을 분석한다. 재범 예측은 개인의 자유와 사회 안전 사이의 민감한 균형을 요구한다. 저자는 해당 문제에 대해 측정 가능성은 높지만, 적응성(법적·사회적 변화에 대한 빠른 업데이트)과 진단(시민·법조계의 신념과 충돌)에서 한계를 지적한다. 따라서 단순히 CTF에서 높은 정확도를 보인 알고리즘이라도 실제 배포에는 부적합하다는 결론을 도출한다. 전반적으로 논문은 결과추론이라는 개념을 명확히 정의하고, 기존 CTF가 갖는 구조적 한계를 비판적으로 검토한다. MARA(s)라는 실용적인 평가 도구를 제시함으로써 기술·비기술 이해관계자가 공동으로 알고리즘 적합성을 판단할 수 있는 언어적 기반을 제공한다. 다만, MARA(s) 평가 기준이 주관적 판단에 의존할 가능성이 있으며, 이해관계자 간 갈등을 조정하는 구체적 프로세스가 부족하다는 점은 향후 연구 과제로 남는다. 또한, 프레임워크를 실제 산업 현장에 적용하기 위한 도구화(예: 체크리스트, 소프트웨어 지원)와 사례 연구가 추가된다면 실용성이 크게 향상될 것으로 기대된다. **

원본 논문

고화질 논문을 불러오는 중입니다...

댓글 및 학술 토론

Loading comments...

의견 남기기