RISC‑V 벡터 아키텍처 설계와 평가를 위한 시뮬레이터와 벤치마크 스위트

RISC‑V 벡터 아키텍처 설계와 평가를 위한 시뮬레이터와 벤치마크 스위트
안내: 본 포스트의 한글 요약 및 분석 리포트는 AI 기술을 통해 자동 생성되었습니다. 정보의 정확성을 위해 하단의 [원본 논문 뷰어] 또는 ArXiv 원문을 반드시 참조하시기 바랍니다.

초록

본 논문은 gem5 시뮬레이터에 RISC‑V 벡터 명령을 지원하는 파라미터화된 벡터 아키텍처 모델을 추가하고, 임베디드부터 HPC까지 다양한 사용 시나리오를 포괄하는 7개의 데이터‑병렬 애플리케이션으로 구성된 벤치마크 스위트를 제시한다. 이를 통해 연구자는 벡터 설계 옵션을 빠르게 탐색하고, 실제 워크로드에 대한 성능·전력 특성을 정량화할 수 있다.

상세 분석

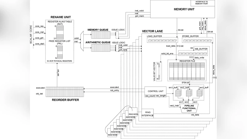
이 연구는 현재 벡터 아키텍처 연구에 가장 큰 걸림돌 중 하나인 시뮬레이션 인프라와 벤치마크 부족 문제를 동시에 해결한다는 점에서 의미가 크다. 먼저 gem5에 RISC‑V Vector Extension(V) 명령을 통합한 것은 기존의 정수·부동소수점 모델에 비해 훨씬 높은 수준의 파라미터화가 가능하도록 설계되었다. 벡터 레지스터 파일 크기, 최대 벡터 길이(VLmax), 스트라이드 제어, 마스크 레지스터 동작 등 핵심 매개변수를 사용자가 자유롭게 설정할 수 있어, 짧은 벡터를 지향하는 임베디드 시스템부터 수천 요소를 동시에 처리하는 HPC 시스템까지 동일 플랫폼에서 비교 실험이 가능하다.

모델 구현은 ISA 디코더와 마이크로아키텍처 레벨에서 두 단계로 나뉘며, 명령 디코딩 단계에서 벡터 명령을 인식하고, 실행 단계에서는 파이프라인 스테이지와 메모리 접근 패턴을 벡터 길이에 따라 동적으로 조정한다. 특히 메모리 계층과의 인터페이스는 벡터 메모리 접근이 연속적이든 비연속적이든 효율적으로 시뮬레이션할 수 있도록 캐시 라인 프리페치와 스트라이드 기반 주소 계산을 지원한다. 이러한 설계는 기존 gem5의 정밀도와 일관성을 유지하면서도 벡터 특화 기능을 추가함으로써 시뮬레이션 오버헤드를 최소화한다.

벤치마크 스위트는 7개의 애플리케이션을 ‘벡터 연산’, ‘벡터 메모리’, ‘벡터 제어·마스크’ 등 세 가지 모듈로 분류한다. 예를 들어, 이미지 필터링과 FFT는 메모리 대역폭과 스트라이드 접근을, 행렬 곱셈은 연산 집중도를, 조건부 선택과 같은 프로그램은 마스크 레지스터 활용도를 테스트한다. 각 애플리케이션은 다양한 VL 설정에서 실행되도록 자동화 스크립트를 제공해, 설계자는 특정 파라미터가 성능·전력에 미치는 영향을 정량적으로 분석할 수 있다.

실험 결과는 벡터 길이가 짧을 때는 파이프라인 효율이 감소하고, 긴 벡터에서는 메모리 대역폭이 병목이 되는 등 설계 트레이드오프를 명확히 보여준다. 또한, 파라미터화된 모델을 이용해 동일한 워크로드에 대해 여러 아키텍처 옵션을 빠르게 비교함으로써, 설계 초기 단계에서 비용 효율적인 선택을 가능하게 한다.

요약하면, 이 논문은 RISC‑V 기반 벡터 연구에 필요한 시뮬레이션 인프라와 실용적인 벤치마크를 동시에 제공함으로써, 연구자와 설계자가 아이디어 검증에 소요되는 시간을 크게 단축하고, 설계 공간 탐색을 체계화할 수 있는 기반을 마련한다.