효율적인 파라메트릭 선형계획법 기반 다면체 투영 및 정확도 보장 기법

효율적인 파라메트릭 선형계획법 기반 다면체 투영 및 정확도 보장 기법
안내: 본 포스트의 한글 요약 및 분석 리포트는 AI 기술을 통해 자동 생성되었습니다. 정보의 정확성을 위해 하단의 [원본 논문 뷰어] 또는 ArXiv 원문을 반드시 참조하시기 바랍니다.

초록

본 논문은 다면체 추상 도메인에서 핵심 연산인 투영을 파라메트릭 선형계획법(PLP)으로 수행하되, 대부분의 계산을 부동소수점(LP)으로 진행하고, 최종 결과를 유리수 형태로 재구성하여 정확성을 확보한다. 또한, PLP 문제의 일반적인 퇴화 현상으로 인한 중복 연산을 해소하기 위해 새로운 레이‑트레이싱 최소화와 기저 기반 재구성 기법을 제안한다.

상세 분석

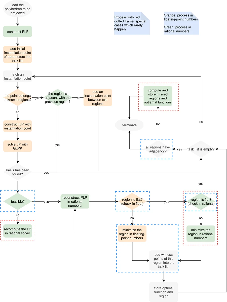
이 논문은 기존의 다면체 투영 방법인 Fourier‑Motzkin 소거가 차원 폭발과 중복 제약 발생으로 비효율적이라는 점을 지적하고, 파라메트릭 선형계획법(PLP)이 보다 효율적인 대안임을 재확인한다. 그러나 기존 PLP 구현은 전부 임의 정밀도 유리수 연산에 의존해 실행 속도가 느리고, 퇴화된 LP 문제에서 동일한 최적값을 여러 기저가 공유함에 따라 불필요한 재계산이 발생한다는 한계가 있었다. 저자들은 이러한 문제를 해결하기 위해 두 가지 핵심 전략을 도입한다. 첫째, GLPK와 같은 상용 부동소수점 LP 솔버를 이용해 대부분의 계산을 수행하고, 최종적으로 Simplex 테이블에서 얻은 기본·비기본 변수의 구분 정보를 활용해 유리수 행렬 연산(Flint 라이브러리)으로 정확한 최적해와 그 증명을 재구성한다. 이 과정에서 부동소수점 오차가 발생하더라도, 계산된 다면체는 항상 실제 해를 포함하는 과잉 근사(over‑approximation)임을 보장한다. 둘째, 퇴화 문제를 완화하기 위해 레이‑트레이싱 기반의 최소화 알고리즘을 제안한다. 레이를 다면체 제약에 발사해 첫 번째 충돌 제약을 불변(irredundant)으로 확정하고, 남은 제약에 대해 ‘불필요성 증인(irredundancy witness)’을 탐색함으로써 중복 제약을 효율적으로 제거한다. 이 방법은 기존의 Farkas 레마 기반 중복 검사보다 훨씬 적은 연산으로 불필요한 제약을 걸러낼 수 있다. 또한, 작업을 독립적인 파라메터 벡터 집합으로 분할하고 작업 큐(worklist) 방식으로 진행함으로써 병렬화가 용이하도록 설계되었다. 전체 알고리즘 흐름은 플로우 차트와 의사코드(Algorithm 1, 2)로 명확히 제시되며, 각 단계에서 부동소수점과 유리수 데이터 타입을 명시적으로 구분한다. 실험에서는 1.75 백만 개 이상의 다면체에 대해 NewPolka와 비교했을 때, 부동소수점 오차로 인한 면 손실이 3건에 불과했으며, 전체 실행 시간은 기존 전부 유리수 방식에 비해 크게 단축되었다. 따라서 이 연구는 정밀도와 성능 사이의 트레이드오프를 효과적으로 해결한 실용적인 PLP 솔버를 제시한다는 점에서 의미가 크다.


댓글 및 학술 토론

Loading comments...

의견 남기기