데이터 기반 전기차 충전 전략으로 배터리 수명과 사용자 만족도 동시에 확보
본 논문은 전기차(EV) 사용자의 운전 습관·환경 정보를 활용해 에너지 소비를 예측하고, 이를 기반으로 배터리 노화와 충전 전략의 상관관계를 데이터‑드리븐 방식으로 분석한다. 선형 회귀와 신경망 회귀 두 모델을 제시하고, 클라우드 기반 데이터 파이프라인을 구축해 실시간 데이터 수집·저장·모델 학습을 수행한다.
저자: Karl Schwenk, Tim Harr, Rene Gro{ss}mann
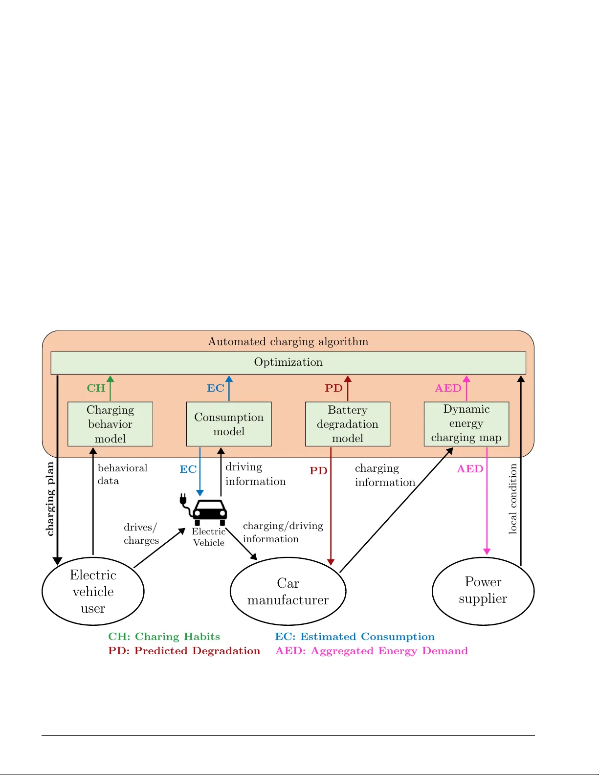
이 논문은 전기차(EV) 보급이 급증하고 재생에너지 비중이 확대됨에 따라 전력 공급자, EV 사용자, 자동차 제조사라는 세 주요 이해관계자가 얽히는 복합적인 문제를 다룬다. 기존 연구는 각각의 관점에 초점을 맞추었지만, 이들 간의 상호작용을 통합적으로 분석한 사례는 드물다. 저자들은 이러한 격차를 메우기 위해 ‘충전 행동 모델’, ‘에너지 소비 모델’, ‘배터리 노화 모델’, ‘동적 충전 에너지 맵’이라는 네 가지 핵심 요소를 도식화하고, 각각에 대한 현재 연구 현황과 미해결 과제를 제시한다.
첫 번째 단계는 데이터 수집 인프라 구축이다. 차량 내 CAN 버스에서 370개의 신호를 10 Hz로 실시간 수집하고, 싱글 보드 컴퓨터(SBC)를 게이트웨이로 활용해 MQTT 프로토콜을 통해 클라우드 브로커에 전송한다. 데이터는 관계형 데이터베이스와 문서형 데이터베이스에 각각 구조화·반구조화 형태로 저장되며, 라이브러리 데이터베이스를 통해 차량별 데이터 포맷을 표준화한다. 이러한 모듈형 아키텍처는 마이크로서비스 형태의 모델을 독립적으로 배포·업데이트·모니터링할 수 있게 해, 지속적인 학습과 실시간 피드백을 가능하게 한다.
두 번째 단계는 에너지 소비 예측 모델링이다. 운전 행동(가속·제동 토크·가속도 등), 배터리 상태(SOC·전압·온도), 환경 조건(고도·외기 온도·속도)이라는 15개의 원시 신호를 1 분 구간 평균으로 집계해 90개의 특징벡터를 만든다. 각 6 분 구간에 대해 시작·종료 SOC와 주행 거리 차이를 이용해 소비량 Γ를 라벨로 정의한다. 두 가지 회귀 모델을 설계한다. 모델 A는 선형 회귀로, 입력 특징에 대한 가중치와 바이어스를 학습해 최소 평균제곱오차를 최소화한다. 모델 B는 5개의 은닉층을 갖는 피라미드형 신경망으로, ReLU 활성화와 Adam 옵티마이저(학습률 0.001)를 사용해 100 epoch, 배치 32로 학습한다. 실험 결과, 신경망 모델이 선형 모델보다 평균 2–3 % 높은 정확도를 보이며, 특히 비선형 상호작용이 강한 고속·고가속 상황에서 우수한 성능을 나타낸다.
세 번째 단계는 배터리 노화 추정이다. 노화가 없는 배터리 데이터를 이용해 학습한 소비 모델을 노화된 배터리 차량에 적용하면, 실제 소비와 모델 예측 사이에 차이가 발생한다. 이 차이는 내부 저항 증가 등 노화에 따른 효율 손실을 정량화하는 지표로 활용될 수 있다. 저자는 이 방법을 통해 충전 전략(예: 고전압·고전류 급속 충전 vs. 저전압·저전류 완속 충전)이 배터리 수명에 미치는 영향을 실시간으로 평가할 수 있음을 제시한다.
네 번째 단계는 동적 충전 에너지 맵 구축이다. 여러 차량의 충전 계획과 실시간 위치 정보를 집계해 시간·공간별 집합 에너지 수요(AED)를 예측한다. 전력 공급자는 이 정보를 활용해 부하 예측 정확도를 높이고, 동적 가격 신호나 V2G(차량‑그리드) 서비스를 통해 재생에너지와 부하를 매칭한다.
논문은 또한 향후 연구 과제로 데이터 보안·프라이버시 문제와 대규모 차량군에 대한 확장성 검증을 제시한다. 현재 시스템은 10대의 EV에서 12 MB/h 정도의 데이터량을 처리하지만, 전국 규모로 확대될 경우 네트워크 대역폭, 저장 비용, 실시간 처리 지연 등을 고려한 추가 최적화가 필요하다.
결론적으로, 이 연구는 (1) 사용자 맞춤형 충전 행동 모델을 통해 개인별 충전 습관을 정량화, (2) 운전·환경 변수를 포함한 데이터‑드리븐 소비 모델로 에너지 요구량을 고정밀 예측, (3) 소비 모델과 실제 소비 차이를 이용한 배터리 노화 추정, (4) 집합 에너지 수요 맵을 통한 전력 시스템 연계라는 네 가지 핵심 기여를 제공한다. 이러한 통합 프레임워크는 자동차 제조사가 배터리 보증·서비스 정책을 차별화하고, 전력 공급자가 재생에너지 활용을 극대화하며, 최종 사용자에게는 신뢰성 높은 충전 경험을 제공하는 데 실질적인 기반을 제공한다.
원본 논문
고화질 논문을 불러오는 중입니다...
댓글 및 학술 토론
Loading comments...
의견 남기기