SAR에서 지연 응답 목표 탐지

SAR에서 지연 응답 목표 탐지
안내: 본 포스트의 한글 요약 및 분석 리포트는 AI 기술을 통해 자동 생성되었습니다. 정보의 정확성을 위해 하단의 [원본 논문 뷰어] 또는 ArXiv 원문을 반드시 참조하시기 바랍니다.

초록

**
본 논문은 SAR 영상에서 목표물의 지연 반응을 범위‑지연 모호성과 스페클에 가려지지 않도록 식별하는 방법을 제시한다. 목표 반사율을 시간‑공간 함수로 확장하고, 균일한 백그라운드 스페클을 확률 모델로 기술한 뒤, 지연 산란체를 위한 수정된 랜덤 함수를 도입한다. 이를 통해 결정적 파라미터와 이미지 통계 모멘트 사이의 관계를 도출하고, 최대우도 기반 분류기를 설계하여 즉시 반사와 지연 반사를 구별한다. Monte‑Carlo 시뮬레이션으로 성능을 검증한다.

**

상세 분석

**
이 연구는 기존 SAR 이론이 가정하는 “반사 시점이 즉시 발생한다”는 전제를 완화하고, 반사율 ν(tₙ, z)를 시간 tₙ와 공간 z의 2차원 함수로 일반화한다는 점에서 근본적인 확장을 시도한다. 저자는 먼저 1차 Born 근사를 적용해 전파 방정식을 시간‑컨볼루션 형태로 전개하고, 지연 산란체를 나타내는 ν(tₙ, z)=ν₀(z)·δ(tₙ−τ(z))와 같은 형태를 제시한다. 여기서 τ(z) 는 물체 내부 구조·재질에 의해 결정되는 지연 시간이다.

범위‑지연 모호성은 단일 펄스 관측에서 uₛₓ(t)와 ν(tₙ, z) 사이의 변환이 일대일 대응이 아니므로 발생한다. 저자는 이를 수식 (4)와 (8)에서 보여주듯, 동일한 수신 신호가 서로 다른 (tₙ, z) 조합에 의해 생성될 수 있음을 명시한다. 따라서 다중 관측(다양한 안테나 위치)으로 얻은 데이터가 필요하며, 이를 위해 “좌표‑지연 이미지 연산자”를 정의하고, 이미지 형성 커널 Wₓ를 상세히 유도한다.

핵심은 Wₓ가 안테나 궤적(각도 φ)와 파라미터(주파수 ω₀, 챱 α) 등에 따라 어떻게 변하는가이다. 저자는 φ에 대한 테일러 전개를 0차, 1차, 2차까지 고려하면서, 0차에서는 횡방향 해상도가 사라지고, 1차에서는 횡방향 해상도가 획득되지만 여전히 범위‑지연 모호성이 남는다는 점을 분석한다. 2차 항을 포함하면 φ‑의존성이 충분히 강해져, 지연 시간 τ와 공간 좌표를 동시에 복원할 수 있는 조건을 제시한다.

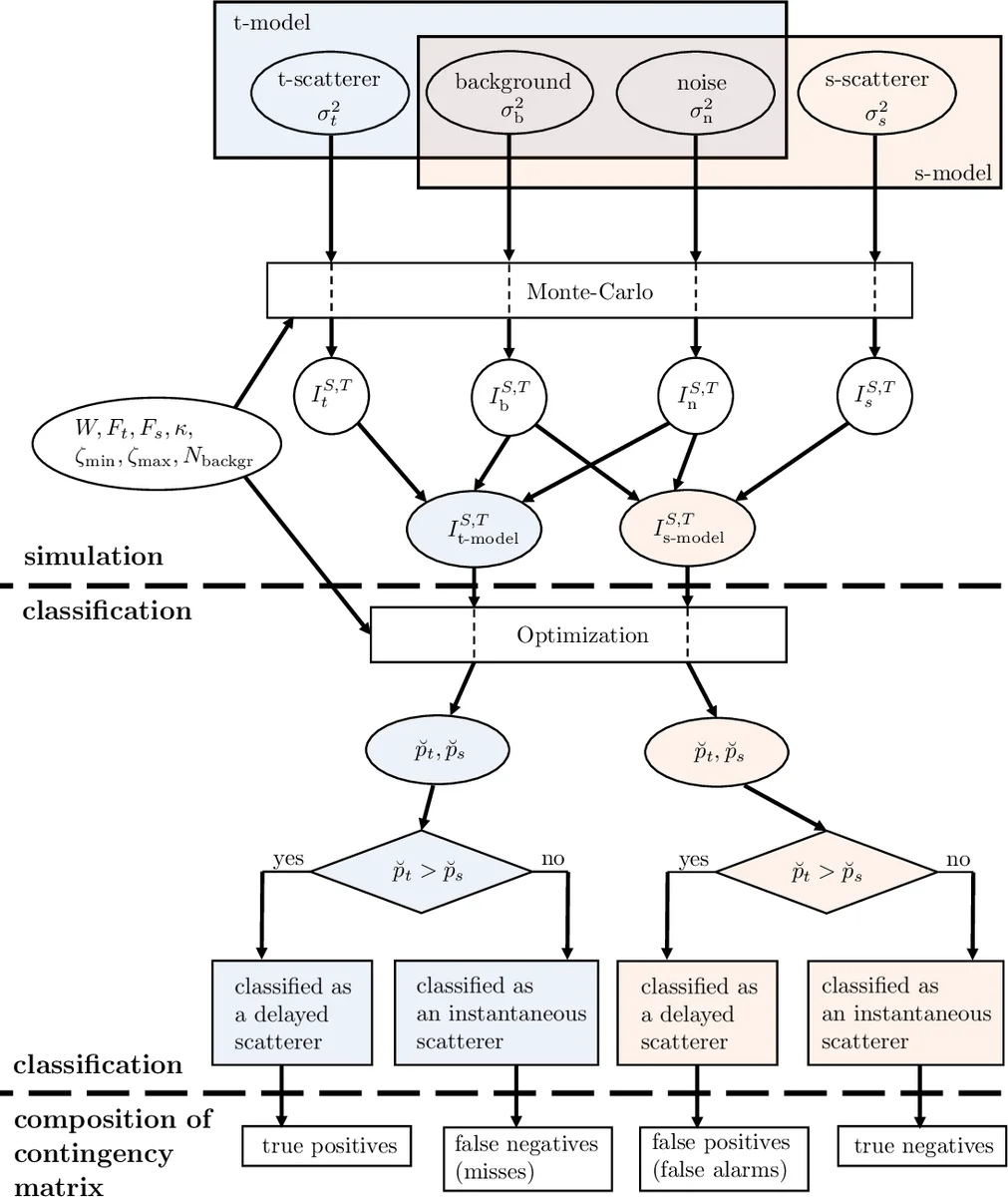
스페클을 다루기 위해 저자는 “균일 델타‑상관 백그라운드” 모델을 확률적 함수 η(z)로 표현하고, 지연 산란체는 η(z)와 독립적인 결정적 성분 s(tₙ, z)으로 구성한다. 이때 이미지 픽셀 I(tᵧ, y)는 복합 확률 변수이며, 평균·분산·고차 모멘트를 통해 즉시 산란체와 지연 산란체를 구별한다. 특히, 두 모델의 2차 모멘트 차이가 최대우도 판별식에 직접 들어가며, 이를 기반으로 “지연/즉시 판별기”를 설계한다.

시뮬레이션에서는 τ가 0 ~ 2 μs 범위에서 변하는 단순 선형 모델을 사용하고, 안테나 궤적 각도 범위 φ_T를 30°, 60°, 90°로 바꾸어 성능을 평가한다. 결과는 φ_T가 넓을수록(특히 60° 이상) 판별 정확도가 급격히 상승함을 보여준다. 또한, 스페클 레벨(신호‑대‑노이즈 비율)이 낮을수록(즉, 높은 SNR) 오분류 확률이 감소한다는 전형적인 경향이 확인된다.

이 논문의 주요 기여는 다음과 같다. 첫째, SAR 영상에서 시간‑공간 반사율 모델을 체계적으로 확장하고, 이를 수학적으로 엄밀히 다루었다. 둘째, 스페클을 포함한 확률 모델을 도입해 실제 SAR 데이터에 적용 가능한 통계적 판별 프레임워크를 구축했다. 셋째, 좌표‑지연 이미지 연산자의 커널을 상세히 분석해, 관측 각도 범위와 파라미터 선택이 지연 복원에 미치는 영향을 정량화했다. 마지막으로, 최대우도 기반 판별기의 구현과 Monte‑Carlo 검증을 통해 실용적인 성능 지표를 제공하였다. 이러한 접근은 군사·재난 감시 등에서 내부 구조가 복잡한 목표물(예: 지하 시설, 복합 재질 구조물)의 탐지를 향상시키는 데 직접적인 활용 가능성을 제시한다.

**


댓글 및 학술 토론

Loading comments...

의견 남기기