네트워크 모델로 보는 골소재 미세구조와 기계적 특성

네트워크 모델로 보는 골소재 미세구조와 기계적 특성
안내: 본 포스트의 한글 요약 및 분석 리포트는 AI 기술을 통해 자동 생성되었습니다. 정보의 정확성을 위해 하단의 [원본 논문 뷰어] 또는 ArXiv 원문을 반드시 참조하시기 바랍니다.

초록

본 연구는 인간 척추 골수의 마이크로‑CT 영상을 그래프 형태로 변환하여, 각 트라베큘라를 연결선(링크)으로, 분기점을 노드로 정의한 네트워크 모델을 구축한다. 네트워크 토폴로지 지표와 볼륨 분율(BV/TV)을 결합해 유한요소 빔 모델을 통해 기계적 강성을 시뮬레이션하고, 10개의 구조 지표가 강성에 미치는 영향을 통계적으로 분석한다. 다중 회귀 결과, 노드 차수, 가중 차수, Z‑방향성, 가중 Z‑방향성, 트라베큘라 간격, 링크 길이, 링크 수 등이 강성 변이를 설명하는 핵심 변수임을 확인하였다.

상세 분석

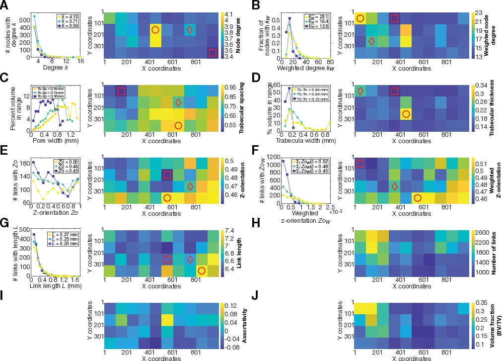
이 논문은 골다공증 진단에 흔히 사용되는 골밀도(BMD)만으로는 골강도의 변이를 충분히 설명하지 못한다는 점에 착안하여, 미세구조를 정량화할 새로운 접근법을 제시한다. 마이크로‑CT(해상도 37 µm)로 얻은 3차원 이미지에 대해 Otsu 임계값과 잡음 제거 과정을 거친 뒤, Skeleton3D 알고리즘으로 골소재의 중앙축을 추출한다. 이 중앙축을 Skel2Graph 라이브러리로 변환하면, 각 트라베큘라가 가중 링크(두께 평균)로, 분기점이 노드로 표현된 무방향 그래프가 생성된다. 여기서 ‘노드 차수’는 연결된 링크 수, ‘가중 차수’는 연결된 링크의 두께 합을 의미한다. 또한 Z‑방향성(링크 벡터와 수직축 사이의 내적)과 그 가중값, 링크 길이, 트라베큘라 간격(Tb.Sp), 두께(Tb.Th) 등 공간적 특성을 동시에 측정한다.

기계적 해석은 두 가지 방식으로 수행된다. 첫 번째는 원본 이미지에 기반한 연속체 유한요소 모델이며, 두 번째는 그래프의 각 링크를 원통형 빔으로 치환한 빔‑요소 모델이다. 빔 모델은 계산 비용이 낮아 다수의 VOI(3.7 mm³)에서 전단·압축 하중을 가했을 때의 전반적 강성(stiffness)을 빠르게 평가할 수 있다. 강성값과 10개의 구조 지표 간의 피어슨 상관분석 결과, 부피 분율(BV/TV)이 가장 높은 상관계수를 보였지만, 다중 선형 회귀를 통해 최소 8개의 변수가 강성 변이를 90 % 이상 설명한다는 점을 확인했다. 특히, 노드 차수와 가중 차수는 네트워크 연결성의 전반적 수준을, Z‑방향성 및 가중 Z‑방향성은 하중 전달 경로의 수직성, 링크 길이는 구조적 스케일, 링크 수는 전체 골소재 양을 각각 대변한다.

이러한 결과는 기존의 히스토몰로포메트리(예: Tb.N, Tb.Sp, Tb.Th)와 네트워크 과학을 결합함으로써, 골소재의 미세구조를 보다 정량적이고 해석 가능한 형태로 전환할 수 있음을 시사한다. 특히, 네트워크 지표는 이미지 처리 단계에서 복잡한 형태학적 파라미터를 일일이 추출할 필요 없이 자동화된 파이프라인으로 구현 가능하므로, 임상적 적용 가능성을 높인다. 또한, 빔‑요소 모델은 실제 골의 비선형 파괴 거동을 완전히 재현하지는 못하지만, 초기 탄성 영역에서의 강성 예측에 충분히 정확하며, 대규모 데이터셋에 대한 고속 스크리닝 도구로 활용될 수 있다.


댓글 및 학술 토론

Loading comments...

의견 남기기