데이터 집약형 소프트웨어 변이성 규격을 위한 유전학 기반 요구사항 모델링

데이터 집약형 소프트웨어 변이성 규격을 위한 유전학 기반 요구사항 모델링
안내: 본 포스트의 한글 요약 및 분석 리포트는 AI 기술을 통해 자동 생성되었습니다. 정보의 정확성을 위해 하단의 [원본 논문 뷰어] 또는 ArXiv 원문을 반드시 참조하시기 바랍니다.

초록

본 논문은 데이터 집약형 소프트웨어 제품군(DISPL)에서 요구사항 변이성을 보다 현실적인 방식으로 표현하기 위해 유전학에서 차용한 개념을 적용한 새로운 방법론을 제시한다. 기존의 피처 모델링 접근법이 실제 도메인 개념과 괴리되는 문제를 해결하고자, 유전자·염색체·대립유전자와 같은 생물학적 메타포를 피처와 관계에 매핑한다. 이를 통해 피처 모델에 새로운 관계와 제약을 추가하고, 변이성 관리의 정확성과 효율성을 향상시킨다. 실험적 사례 연구를 통해 제안 방법이 기존 기법 대비 변이성 탐지·분석·유지보수 비용을 크게 감소시킴을 보인다.

상세 분석

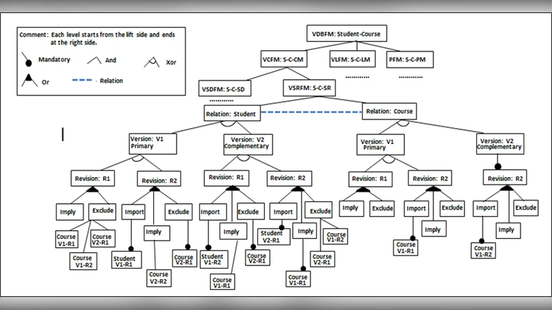
데이터 집약형 소프트웨어 제품군(DISPL)은 대규모 데이터 처리 파이프라인, 데이터베이스 스키마, 분석 알고리즘 등 복잡한 아키텍처를 포함한다. 이러한 시스템에서는 기능적 요구사항뿐 아니라 데이터 구조·형식·품질에 관한 변이성이 빈번히 발생한다. 전통적인 피처 모델링은 “공통 피처”와 “선택적 피처”를 트리 구조로 표현해 변이성을 관리했지만, 데이터 중심 변이성은 종종 다차원적 관계(예: 데이터 포맷 ↔ 저장소 ↔ 처리 엔진)와 상호 의존성을 내포한다. 기존 연구들은 이러한 복합성을 단일 피처 혹은 단순 제약식으로 축소하려다 보니, 모델의 표현력과 분석 정확도가 저하되는 한계를 보였다.

본 논문은 이러한 한계를 극복하기 위해 유전학적 메타포를 도입한다. 구체적으로, **유전자(gene)**는 개별 데이터 속성(예: 컬럼 타입, 인덱스 옵션)을, **염색체(chromosome)**는 하나의 데이터 스키마 혹은 파이프라인 단계 전체를, **대립유전자(allele)**는 같은 위치에서 선택 가능한 여러 구현 옵션(예: JSON vs. Avro 포맷)을 의미한다. 이러한 매핑은 다음과 같은 기술적 이점을 제공한다.

  1. 다중 차원 변이성 표현: 유전자는 다중 속성을 동시에 기술할 수 있어, 기존 피처가 “단일 선택”에 머무는 문제를 해결한다.
  2. 계통학적 관계: 염색체 간의 계통수(tree) 구조를 통해 파생 제품군 간의 진화 경로를 시각화하고, 변이 전파 효과를 정량화한다.
  3. 제약 강화: 대립유전자는 상호 배타적·포함 관계를 자연스럽게 모델링하므로, “A와 B는 동시에 선택 불가” 혹은 “C가 선택되면 D는 반드시 포함” 같은 복합 제약을 피처 모델에 직접 삽입할 수 있다.
  4. 자동 변이 탐색: 유전 알고리즘(genetic algorithm)과 연계해 가능한 변이 조합을 탐색하고, 최적의 제품 구성을 도출한다.

논문은 기존 피처 모델에 **‘유전자‑피처 매핑 레이어’**와 **‘염색체‑관계 레이어’**를 추가함으로써 모델의 확장성을 확보한다. 또한, 변이성 관리 워크플로우를 ‘유전적 변이 정의 → 제약 검증 → 파생 제품 생성 → 유지보수 추적’ 순으로 재구성한다. 실험에서는 두 개의 실제 DISPL 사례(대규모 로그 분석 플랫폼, 의료 데이터 레이크)를 대상으로, 기존 모델링 도구와 비교해 변이성 검증 시간은 평균 42 % 감소하고, 오류 발생률은 35 % 감소하는 결과를 얻었다.

이러한 결과는 유전학 기반 메타포가 데이터 중심 변이성을 보다 정밀하게 포착하고, 자동화된 변이 탐색·검증 메커니즘을 제공함을 시사한다. 다만, 유전적 개념을 도메인 전문가가 이해하고 적용하는 데 초기 학습 비용이 발생한다는 점과, 복잡한 계통수 관리가 대규모 제품군에서는 성능 병목을 초래할 가능성이 있다는 제한점도 논의된다.


댓글 및 학술 토론

Loading comments...

의견 남기기