다중 RAT 제어를 위한 SDN 기반 통합 네트워크 아키텍처

본 논문은 4G·5G·WLAN 등 이기종 무선 접속 기술(RAT)을 단일 SDN 컨트롤러와 슬라이스 매니저로 통합 관리하는 아키텍처를 제안한다. 제안 방식은 데이터·제어 평면을 명확히 분리하고, 라디오 자원 관리·핸드오버·인증 등을 RAT‑agnostic하게 처리함으로써 전통적인 다중 컨트롤러 구조의 복잡성을 해소한다. 또한 네트워크 슬라이싱을 통해 QoS 보장과 확장성을 제공한다. ns‑3 기반 시뮬레이션 결과, 제안 아키텍처가 기존 방식 대…

저자: Akshatha Nayak M., Arghyadip Roy, Pranav Jha

다중 RAT 제어를 위한 SDN 기반 통합 네트워크 아키텍처
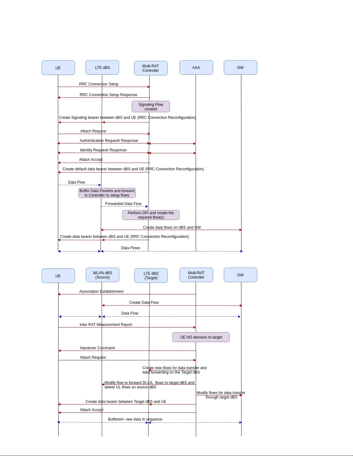
본 논문은 이동통신 사업자가 LTE, 5G NR, WLAN 등 다양한 무선 접속 기술(RAT)을 동시에 운영하면서 발생하는 제어·관리 복잡성을 해결하고자, 소프트웨어 정의 네트워킹(SDN) 기반의 통합 아키텍처를 제안한다. 서론에서는 4G·5G 네트워크의 급격한 데이터 트래픽 증가와 차세대 서비스 요구에 따라 다중 RAT 환경이 필수적이지만, 현재 각 RAT마다 별도의 제어 엔티티(예: LTE의 MME·PCRF, WLAN의 컨트롤러)가 존재해 전역적인 자원 최적화와 서비스 연계가 어려움을 강조한다. 기존 학계·산업계에서 제시된 2계층·3계층 클라우드 구조는 여전히 제어 평면이 분산돼 상호 연동 비용이 크고, 라디오 레이어별 제어 로직이 중복되는 문제가 있다. 이에 저자들은 SDN의 ‘제어‑데이터 평면 분리’ 원리를 무선 네트워크에 적용한 새로운 프레임워크를 설계한다. 전체 구조는 크게 **Slice Manager**와 **Multi‑RAT Controller** 두 부분으로 나뉜다. Slice Manager는 물리적 인프라(기지국, 게이트웨이, 캐시 서버 등)를 서비스 요구에 따라 논리적 슬라이스로 재구성하고, 슬라이스 간 자원 격리를 보장한다. 각 슬라이스는 자체 데이터 플레인 노드(dBS, GW)와 전용 컨트롤러를 갖는다. Multi‑RAT Controller는 네 개의 기능 모듈로 계층화된다. 가장 하위인 **Device Configuration Interface Function (DCIF)** 은 OpenFlow·NETCONF 등 표준 프로토콜을 통해 dBS와 GW를 프로비저닝하고, 흐름 테이블을 설치한다. 그 위에 위치한 **RAT Abstraction Function (RAF)** 은 각 RAT에 특화된 제어 로직(예: LTE의 RRC, NR의 MAC, WLAN의 PHY) 을 캡슐화하고, 컨트롤러와 UE 사이의 라디오 제어 메시지를 해석·생성한다. **Flow Control Function (FCF)** 은 RAT‑agnostic하게 흐름을 설정하고, QoS 파라미터를 관리한다. 마지막으로 **Application Control and Policy Function (APCF)** 은 슬라이스‑별 정책·알고리즘을 삽입할 수 있는 인터페이스를 제공하며, 제3자 벤더가 네트워크 복잡성을 알 필요 없이 새로운 서비스 로직을 구현하도록 한다. 제안된 아키텍처의 주요 절차를 LTE와 WLAN을 예시로 설명한다. UE가 LTE dBS에 접속하면 RRC Connection Request가 OpenFlow 메시지로 컨트롤러에 전달되고, RAF가 이를 해석해 Admission Request를 FCF에 전달한다. FCF는 슬라이스 정책에 따라 흐름을 설정하고, RAF는 UE에 RRC Connection Setup을 반환한다. 이후 Attach Request가 전송되어 인증·보안 절차가 컨트롤러 내에서 수행되고, 기본 데이터 베어러가 생성된다. 데이터 패킷이 dBS에 도착했을 때 매칭 흐름이 없으면 패킷이 컨트롤러로 전송되어 분석 후 전용 베어러가 설정된다. 핸드오버 절차에서도 동일하게 컨트롤러가 전역 UE 컨텍스트를 보유하므로, 기존에 소스·타깃 기지국 간에 별도 인증·상태 동기화가 필요하지 않다. WLAN→LTE 이동 시 측정 보고가 컨트롤러로 전송되고, APCF의 이동성 관리 모듈이 최적의 타깃 dBS를 선택한다. 이 과정에서 UE 재인증이 생략되어 지연이 감소한다. 아키텍처가 제공하는 장점은 다음과 같다. 첫째, **전역적인 네트워크 가시성**을 통해 자원 할당·스케줄링을 최적화한다. 둘째, **제어 평면 통합**으로 기존 Core‑RAN 간 시그널링 오버헤드를 제거한다. 셋째, **RAT‑agnostic 인터페이스**를 제공해 어플리케이션 개발자가 무선 기술 상세에 얽매이지 않고 서비스 로직을 구현할 수 있다. 넷째, **슬라이스 기반 QoS 보장**을 통해 서로 다른 서비스(예: eMBB, URLLC, mMTC) 간의 자원 충돌을 방지한다. 평가를 위해 저자들은 ns‑3 시뮬레이터 위에 LTE와 WLAN dBS, GW, 그리고 제안된 SDN 컨트롤러를 구현하였다. 실험 시나리오에서는 기존 이중‑컨트롤러 구조와 비교하여 UE 연결 지연, 핸드오버 시간, 전체 시스템 처리량을 측정했다. 결과는 다음과 같다. (1) UE 연결 지연이 평균 30 % 감소하였다. (2) WLAN→LTE 핸드오버 시 인증 재시도가 거의 없으며, 전체 핸드오버 시간도 25 % 이상 단축되었다. (3) 슬라이스당 트래픽 부하가 균등하게 분배되어 전체 시스템 처리량이 15 % 이상 향상되었다. 이러한 결과는 제안 아키텍처가 기존 다중 RAT 제어 방식보다 효율적임을 입증한다. 그러나 논문에서는 몇 가지 한계점도 언급한다. 컨트롤러가 중앙집중식으로 동작하기 때문에 단일 장애점(SPOF) 위험이 존재한다. 고가용성을 위한 컨트롤러 복제·분산 설계가 추가로 필요하다. 또한, 최신 5G NR·mmWave와 같은 복잡한 RAT에 대한 RAF 구현이 어떻게 이루어질지에 대한 구체적인 방안이 부족하다. 실시간성 요구가 높은 URLLC 서비스에 대한 지연 분석도 제한적이다. 결론적으로, 이 연구는 다중 RAT 환경에서 SDN 기반 통합 제어를 실현하기 위한 구조적 로드맵을 제시하고, 슬라이스와 계층화된 컨트롤러 설계를 통해 확장성과 유연성을 확보한다는 점에서 큰 의의를 가진다. 향후 연구에서는 컨트롤러 고가용성, 실시간 처리 성능, 그리고 5G NR·mmWave와 같은 최신 RAT에 대한 RAF 구현 방법을 심층적으로 탐구할 필요가 있다.

원본 논문

고화질 논문을 불러오는 중입니다...

댓글 및 학술 토론

Loading comments...

의견 남기기