위성 이미지 기반 목표 변화 탐지 프레임워크
본 논문은 원격탐사 시계열 이미지에서 특정 비즈니스 목적에 맞는 “목표 변화”(Targeted Change)를 자동으로 검출하기 위한 문제 정의와 딥러닝 기반 프레임워크를 제시한다. 고해상도·다중스펙트럼 데이터를 다루는 데이터셋 구축, 변화 검출을 위한 쌍(pair) 이미지 처리, 그리고 객체 수준 평가 지표(IoU, Precision‑Recall, F1)를 활용한 정량적 검증 방식을 제안한다.
저자: Vladimir Ignatiev, Alexey Trekin, Viktor Lobachev
본 논문은 원격탐사 이미지 시계열에서 특정 비즈니스 목적에 부합하는 변화를 자동으로 탐지하는 “목표 변화 탐지”(Targeted Change Detection, TCD) 문제를 정의하고, 이를 해결하기 위한 딥러닝 기반 프레임워크를 제시한다. 서론에서는 최근 위성·항공 센서의 해상도와 촬영 빈도가 크게 향상되었음에도 불구하고, 일관성 없는 데이터와 다양한 센서 특성으로 인해 일일 전역 커버리지를 실현하기 어려운 현실을 설명한다. 이러한 상황에서 기업들은 특정 객체(예: 파이프라인, 건물, 농작물)의 변화를 실시간에 가깝게 파악하고자 하며, 기존의 전통적 변화 탐지 기법은 전체 픽셀 변화를 대상으로 하여 목표에 맞는 정보를 제공하지 못한다는 문제점을 제기한다.
비즈니스 응용 분야를 정리한 1.1절에서는 스마트 농업, 물류·교통 인프라 모니터링, 보호구역 감시, 재난 피해 평가 등에서 현재 사용되는 CD 솔루션이 제한된 알고리즘, 낮은 정확도, 그리고 특정 문제에 대한 솔루션 부재 등으로 어려움을 겪고 있음을 지적한다. 특히 목표 객체의 크기와 형태에 따라 요구되는 공간 해상도가 다르기 때문에, 5 cm/pixel부터 10 m/pixel까지 다양한 해상도 데이터를 동시에 활용할 필요가 있다.
1.2절에서는 현재 공개된 CD 데이터셋이 매우 제한적이며, 목표 변화에 특화된 라벨이 거의 없다는 점을 강조한다. 따라서 저자들은 TCD 전용 데이터셋을 자체적으로 구축하고, 다양한 센서(광학, SAR)와 해상도를 포함하도록 설계할 것을 제안한다.
1.3절에서는 기존 방법론을 크게 네 가지 범주로 나눈다. (① 저해상도 멀티스펙트럼 이미지 기반 이상 탐지, ② 마코프 랜덤 필드와 그래프 최적화, ③ 객체 기반 세분화 후 변화 검출, ④ 다변량 변화 탐지) 이들 방법은 각각 장점이 있지만, 고해상도 이미지에 적용하기엔 데이터 양이 부족하거나 두 시점만을 이용하는 제한이 있다. 최근 CNN·Deep Belief Network 기반 연구가 높은 Kappa 점수를 기록했지만, 학습 데이터가 충분치 않아 일반화에 한계가 있다.
2절에서는 원격탐사 데이터의 특성을 정량화한다. 멀티‑레이어 이미지 I = {I₁,…,I_C}는 서로 다른 공간 해상도를 가질 수 있으며, 동일 영역을 커버하도록 정규화·크롭한다. 시계열 S = {I₁,…,I_T}는 서로 다른 센서와 시점으로 구성될 수 있으므로, 프레임워크는 이러한 이질성을 허용하면서도 일관된 입력 형태를 유지한다.
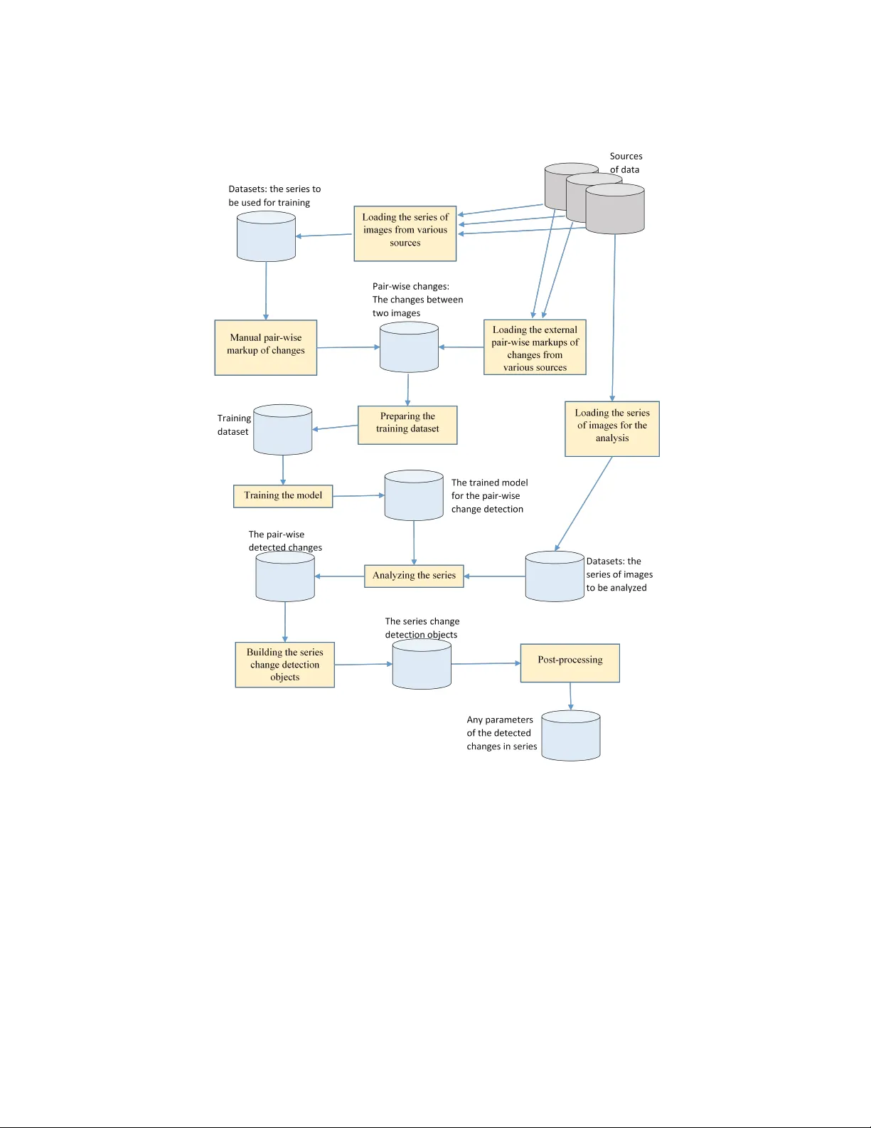
3절이 논문의 핵심으로, 제안된 프레임워크는 (① 데이터셋 구축, ② 모델 학습, ③ 시계열 분석) 세 단계로 구성된다. 문제 정의에서는 변화 벡터 C = F(S)를 도입하고, 실제 탐지는 이미지 쌍 (I_i, I_j) 사이의 변화 객체 r_{ij}를 찾는 것으로 축소한다. r_{ij}는 변화 카테고리와 물리 좌표상의 폴리곤 영역을 포함한다. 평가 지표로는 영역 기반 IoU, 객체 단위 Recall‑Precision, F1‑Score를 사용한다.
3.2절에서는 프레임워크가 데이터 유형·센서에 종속되지 않으며, 목표 객체 정보를 사전에 모델에 반영한다는 점을 강조한다. 데이터셋 구축 시 목표 크기, 변화 주기, 이미지 종류 등을 고려해 라벨링한다. 모델은 사전 학습된 세그멘테이션 네트워크(예: U‑Net, DeepLab)를 기반으로, 목표 클래스에 맞게 파인튜닝한다. 학습 후 새로운 이미지 시계열에 적용하면 각 이미지 쌍마다 변화 맵을 생성하고, 후처리 단계에서 비즈니스 로직(예: 최소 면적 필터, 연속성 검사)을 적용해 최종 알림·보고서를 만든다.
3.3절에서는 제안된 딥러닝 기반 TCD 방법이 기존 방법과 차별화되는 점을 정리한다. (① 목표 객체에 특화된 라벨링으로 불필요한 변화를 억제, ② 사전 학습 파라미터 활용으로 적은 학습 비용, ③ 새로운 지역에 대한 빠른 적응, ④ 후처리 단계가 비즈니스 요구에 맞게 자유롭게 설계 가능) 라는 장점이 있다. 다만 대규모 라벨링 비용, 고해상도 이미지 처리 시 연산 부하, 기상·조명 변화에 대한 강인성 확보가 향후 과제로 남는다.
4절 결론에서는 본 논문이 비즈니스 중심의 목표 변화 탐지를 위한 일반화된 프레임워크를 제시했으며, 이를 통해 다양한 원격탐사 데이터와 최신 딥러닝 알고리즘을 손쉽게 통합할 수 있음을 강조한다. 향후 연구에서는 더 풍부한 TCD 전용 데이터셋 구축, 멀티‑센서 융합 모델 개발, 실시간 알림 시스템 구현 등을 목표로 한다.
원본 논문
고화질 논문을 불러오는 중입니다...
댓글 및 학술 토론
Loading comments...
의견 남기기