인터프스 차세대 전력시스템 시뮬레이션 엔진

인터프스 차세대 전력시스템 시뮬레이션 엔진
안내: 본 포스트의 한글 요약 및 분석 리포트는 AI 기술을 통해 자동 생성되었습니다. 정보의 정확성을 위해 하단의 [원본 논문 뷰어] 또는 ArXiv 원문을 반드시 참조하시기 바랍니다.

초록

인터프스는 객체 지향 기반의 개방형 아키텍처와 모듈식 개발 프로세스를 통해 전력계통 전·후계통, 전자기 과도 현상, 시장 연계 등 다양한 연구·응용에 유연하게 확장 가능한 시뮬레이션 엔진을 제공한다.

상세 분석

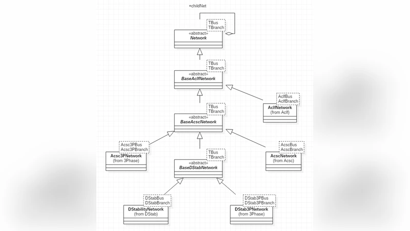
본 논문은 InterPSS(Internet‑based Power System Simulation)의 핵심 설계 원리를 상세히 제시한다. 첫 번째로, 전력계통 요소(버스, 라인, 변압기, 발전기 등)를 클래스로 캡슐화한 객체 모델을 정의하고, 계통 토폴로지를 그래프 형태로 관리한다. 이 모델은 계통 규모와 복잡도에 관계없이 동일한 인터페이스를 제공함으로써 사용자 정의 요소와 알고리즘을 손쉽게 삽입할 수 있다. 두 번째로, 오픈 소프트웨어 아키텍처는 핵심 엔진, 데이터베이스, UI, 외부 연동 모듈을 독립적인 플러그인 형태로 분리한다. Java 기반의 OSGi 프레임워크와 Service‑Oriented Architecture(SOA)를 채택해 런타임에 모듈을 동적으로 로드·언로드할 수 있어, 시뮬레이션 파라미터, 해석 방법, 결과 시각화 등을 자유롭게 교체한다. 세 번째로, 소프트웨어 개발 프로세스는 요구사항 정의 → 객체 모델 설계 → 단위·통합 테스트 → 지속적 통합(CI) → 배포의 일련 흐름을 따르며, 자동화된 테스트 스위트와 코드 리뷰 정책을 통해 품질을 보증한다.

논문에서 제시된 세 가지 고급 응용 사례는 InterPSS의 확장성을 입증한다. (1) **전송‑배전 연계(Co‑simulation)**에서는 전송계통 해석을 전압‑위상(phasor) 도메인, 배전계통을 상세한 비선형 부하 모델과 함께 동시 실행한다. 인터페이스는 IEC 61850 및 DNP3 표준을 활용해 실제 현장 장비와도 연동 가능하도록 설계되었다. (2) 전자기 과도‑위상 혼합 시뮬레이션은 EMTP‑type 고속 과도 해석과 전통적인 전압‑위상 정적 해석을 시간‑스케일을 맞춰 교차 실행함으로써, 스위치링·고조파 현상을 정밀히 포착하면서도 전체 계통의 장기 거동을 동시에 분석한다. (3) 시장 시뮬레이터와의 통합은 전력시장 결제·경매 모듈을 InterPSS와 API‑기반으로 연결해, 전력 흐름 결과를 실시간 가격 신호에 반영하고, 반대로 시장 결과가 계통 운영 제약에 미치는 영향을 피드백한다.

이러한 사례들은 모두 모듈 간 데이터 교환 표준화, 시간 동기화 메커니즘, 확장 가능한 플러그인 인터페이스를 기반으로 구현되었으며, 연구자와 개발자가 새로운 시나리오를 빠르게 프로토타이핑할 수 있게 한다. 또한, InterPSS는 오픈소스 라이선스와 풍부한 문서·예제 코드를 제공해 학계·산업계 모두에서 활발한 커뮤니티 활동을 촉진한다.

결론적으로, 객체‑지향 모델링과 서비스‑지향 아키텍처를 결합한 InterPSS는 전통적인 전력계통 해석 도구의 한계를 넘어, 멀티‑도메인(전송·배전·과도·시장) 통합 시뮬레이션을 손쉽게 구현할 수 있는 차세대 플랫폼으로 평가된다.


댓글 및 학술 토론

Loading comments...

의견 남기기