포그 컴퓨팅 종합 설문: 현황·과제·미래 전망

포그 컴퓨팅 종합 설문: 현황·과제·미래 전망
안내: 본 포스트의 한글 요약 및 분석 리포트는 AI 기술을 통해 자동 생성되었습니다. 정보의 정확성을 위해 하단의 [원본 논문 뷰어] 또는 ArXiv 원문을 반드시 참조하시기 바랍니다.

초록

**
클라우드와의 거리와 SLA 제약을 극복하기 위해 등장한 포그 컴퓨팅을 대상으로, 본 설문은 최신 아키텍처와 알고리즘을 평가 기준에 따라 체계적으로 정리하고, 주요 기술적·운영적 과제와 향후 연구 방향을 제시한다.

**

상세 분석

**
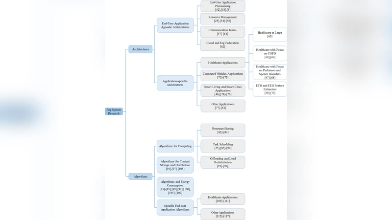
본 논문은 포그 컴퓨팅을 “클라우드와 엔드 디바이스 사이에 위치하는 분산형 컴퓨팅 인프라”로 정의하고, 이를 기존 클라우드 서비스 모델(IaaS, PaaS, SaaS)과 차별화한다. 저자는 먼저 포그의 핵심 특성인 지연 최소화, 위치 기반 서비스, 연속적인 이동성 지원, 그리고 SLA 기반 자원 배치를 5가지 평가 기준(아키텍처 계층, 자원 관리, 보안·프라이버시, 표준화·상호운용성, 실험·벤치마크)으로 정리한다.

아키텍처 측면에서는 단일 계층형 모델부터 다계층 하이브리드 모델까지 다양한 설계가 존재함을 밝히며, 각 모델이 제공하는 서비스 범위와 관리 복잡도를 비교한다. 자원 관리 파트에서는 작업 스케줄링, 서비스 배치, 데이터 캐싱, 에너지 효율 최적화 등 알고리즘적 접근을 상세히 검토한다. 특히, 이동성을 고려한 동적 배치와 연합 학습 기반의 경량화 모델이 현재 연구의 핫스팟임을 강조한다.

보안·프라이버시 영역에서는 물리적 접근 제어, 데이터 암호화, 인증·권한 부여 메커니즘, 그리고 신뢰 체인 구축 방안을 논의한다. 표준화와 상호운용성 부분에서는 ETSI MEC, OpenFog, 그리고 산업별 프로파일링 작업이 진행 중이며, 아직 통합 프레임워크가 부재함을 지적한다. 마지막으로 실험·벤치마크 섹션에서는 시뮬레이션 기반 평가와 실제 테스트베드 구축 사례를 비교 분석하고, 재현성 확보를 위한 공개 데이터셋·툴킷의 필요성을 제시한다.

전반적으로 논문은 포그 컴퓨팅이 클라우드의 보완적 역할을 수행하면서도, 지연 민감 애플리케이션(재난 관리, 콘텐츠 전송, Tactile Internet 등)에 필수적인 인프라로 자리매김할 가능성을 강조한다. 그러나 현재는 표준화 부족, 관리 자동화 한계, 보안 위협, 에너지 효율성 등 다중 과제가 남아 있어, 학계·산업 공동의 지속적인 연구가 요구된다.

**


댓글 및 학술 토론

Loading comments...

의견 남기기