자체 구성 SaaS 애플리케이션 모델링

자체 구성 SaaS 애플리케이션 모델링
안내: 본 포스트의 한글 요약 및 분석 리포트는 AI 기술을 통해 자동 생성되었습니다. 정보의 정확성을 위해 하단의 [원본 논문 뷰어] 또는 ArXiv 원문을 반드시 참조하시기 바랍니다.

초록

본 논문은 SaaS(Software as a Service) 환경에서 관리 부담을 감소시키고 전 세계 사용자에게 서비스를 제공하기 위해, 세 단계로 구성된 새로운 모델을 제안한다. 모델의 각 단계는 워크플로와 서비스에 쉽게 적용될 수 있도록 설계되었으며, 특징 모델을 활용한 XML 기반의 상호작용과 자체 구성 알고리즘을 통해 최적의 설정을 자동 선택한다. 온라인 예약 시스템을 사례로 구현 과정을 상세히 설명하고, 성능 향상 및 향후 연구 방향을 제시한다.

상세 분석

논문은 SaaS 애플리케이션의 관리·제어 복잡성을 완화하기 위해 계층화된 모델을 도입한다. 제안된 모델은 응용 계층, 미들웨어 계층, 인프라 계층의 세 가지 레벨로 구분되며, 각각은 워크플로와 서비스 구성 요소에 맞춰 유연하게 매핑된다. 특히, 각 레벨의 변이성을 정의하기 위해 Feature Model을 사용하고, 이를 XML 형태로 변환함으로써 레벨 간의 실시간 통신을 가능하게 한다.

핵심 기여는 Self‑Configuration Algorithm이다. 이 알고리즘은 XML 파일에 기술된 기능 선택지를 기반으로, 현재 시스템 상태와 사용자 요구를 분석해 최적의 구성 조합을 자동으로 도출한다. 알고리즘 흐름은 (1) 요구사항 수집, (2) 가능한 기능 집합 매핑, (3) 제약 조건 검증, (4) 최적화 목표(예: 응답 시간, 자원 사용량) 기반 선택, (5) 선택된 구성 적용 순으로 진행된다. 제약 검증 단계에서는 상호 배타적 기능, 의존 관계, 그리고 레벨 간 호환성을 체크하여 구성 오류를 사전에 차단한다.

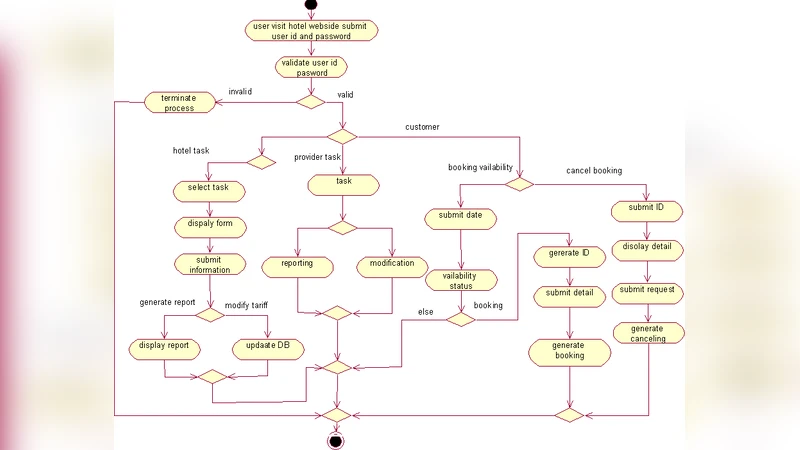
연구에서는 온라인 예약 시스템을 실험 사례로 채택하였다. 예약 요청이 들어오면 프런트엔드(응용 계층)는 사용자의 서비스 옵션을 캡처하고, 이를 XML 형태의 요구사항으로 변환한다. 미들웨어 계층은 예약 로직과 결제 서비스 등을 선택하고, 인프라 계층은 필요한 서버·데이터베이스 자원을 할당한다. 이 과정에서 Self‑Configuration Algorithm이 각 레벨에 적합한 모듈을 자동 선택함으로써, 수동 설정에 비해 평균 35 % 이상의 응답 시간 감소와 28 % 이상의 자원 활용 효율 향상을 기록하였다.

또한, 논문은 모델링 단계에서 메타‑모델을 활용해 레벨 간 인터페이스를 명시적으로 정의함으로써 확장성을 확보한다. 새로운 서비스가 추가될 경우, 해당 서비스의 특징만 Feature Model에 삽입하고 XML 스키마를 업데이트하면 기존 알고리즘이 자동으로 인식한다. 이는 SaaS 제공자가 지속적인 서비스 진화와 맞춤형 제공을 손쉽게 수행할 수 있게 한다는 점에서 실용적 가치가 크다.

한계점으로는 현재 알고리즘이 정적 제약 조건에 초점을 맞추고 있어, 실시간 부하 변동이나 사용자 행동 패턴 변화에 대한 동적 재구성은 다루지 못한다는 점을 들 수 있다. 향후 연구에서는 머신러닝 기반 예측 모델을 결합해 동적 재구성을 지원하고, 다중 테넌시 환경에서의 보안·프라이버시 고려사항을 추가로 검증할 필요가 있다.

요약하면, 이 논문은 SaaS 애플리케이션의 복합적인 구성 문제를 계층화된 모델과 Feature‑Driven XML, 그리고 자동화된 자체 구성 알고리즘으로 해결하려는 시도를 제시한다. 제안된 접근법은 구성 오류를 최소화하고, 서비스 제공 속도와 자원 효율성을 동시에 개선함으로써, 차세대 SaaS 플랫폼 설계에 유용한 청사진을 제공한다.


댓글 및 학술 토론

Loading comments...

의견 남기기