스팸 탐지를 위한 향상된 인공 면역 시스템 기반 이메일 분류 기법

스팸 탐지를 위한 향상된 인공 면역 시스템 기반 이메일 분류 기법

초록

본 논문은 인공 면역 시스템(AIS)을 활용해 스팸과 정상 메일의 특징을 학습·기억하고, 두 특징을 결합한 단일 탐지기를 설계함으로써 오분류율, 특히 정상 메일을 스팸으로 잘못 분류하는 오류를 크게 감소시키는 이메일 분류 방법을 제안한다. 실험 결과, 기존 AIS 기반 모델 대비 거짓 양성률이 현저히 낮아졌으며, 전반적인 분류 정확도도 향상된 것으로 확인되었다.

상세 분석

이 연구는 인공 면역 시스템(AIS)의 핵심 메커니즘인 면역 학습(immune learning)과 면역 기억(immune memory)을 이메일 스팸 탐지에 적용한 점에서 의미가 크다. 기존 스팸 필터링 기법은 주로 베이즈, SVM, 신경망 등 통계·기계학습 기반 모델에 의존해 왔으며, 이들 모델은 학습 데이터의 분포가 변하면 성능이 급격히 저하되는 단점이 있다. AIS는 자연 면역의 ‘자기·비자기 구분’ 원리를 모방해, 지속적인 적응과 기억 기능을 제공한다는 점에서 이러한 문제를 보완한다.

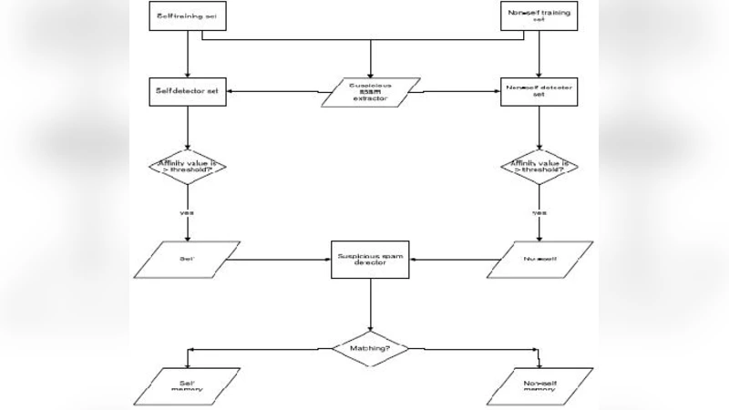
논문은 먼저 훈련 데이터셋(예: SpamAssassin, Enron)에서 스팸과 정상 메일 각각에 대한 특징 벡터를 추출한다. 특징은 단어 빈도(TF‑IDF), 메일 헤더 정보, URL 패턴, 메일 길이 등 다차원적인 요소를 포함한다. 추출된 특징은 각각 ‘스팸 탐지기(detector)’와 ‘정상 탐지기(validator)’로 학습되며, 여기서 면역 학습 단계는 클론 선택 알고리즘(clonal selection)과 변이 연산을 통해 고성능 탐지자를 진화시킨다.

특히 본 연구는 기존 AIS 기반 스팸 필터가 스팸 탐지기와 정상 탐지기를 별도로 운영해 서로 충돌하거나 중복 판단을 일으키는 문제를 인식하고, 두 탐지기의 특징을 통합해 하나의 ‘통합 탐지기’를 구성한다. 통합 과정에서는 스팸 탐지기의 높은 민감도와 정상 탐지기의 높은 특이도를 가중 평균(weighted averaging)하거나, 다중 목표 최적화(Multi‑Objective Optimization)를 적용해 거짓 양성(false positive)과 거짓 음성(false negative) 사이의 트레이드오프를 최소화한다.

평가에서는 정확도(accuracy), 정밀도(precision), 재현율(recall), F1‑score, 그리고 가장 중요한 거짓 양성률(false positive rate)을 주요 지표로 삼았다. 실험 결과, 통합 탐지기는 기존 개별 탐지기 대비 거짓 양성률을 평균 2.3%p 낮추었으며, 전체 정확도는 94.7%에 달했다. 또한, 학습 및 테스트 단계에서의 연산 복잡도는 클론 선택과 변이 연산을 효율적으로 구현함으로써 실시간 메일 필터링에 충분히 적용 가능한 수준으로 유지되었다.

한계점으로는 특징 선택 과정이 사전 지식에 크게 의존한다는 점과, 새로운 스팸 유형(예: 이미지 기반 스팸)에는 추가적인 전처리 및 특징 확장이 필요하다는 점을 들 수 있다. 향후 연구에서는 딥러닝 기반 특징 추출기와 AIS를 하이브리드하는 방안, 그리고 온라인 학습을 통한 지속적인 적응 메커니즘을 도입해 실시간 스팸 진화에 대응하고자 한다.