협업 기반 요구 모델 변환 기법

협업 기반 요구 모델 변환 기법

초록

본 논문은 전역 요구 사양을 확장된 UML 액티비티 다이어그램 형태로 기술하고, 이를 ATL 기반 변환을 통해 각 시스템 역할의 분산 유한 상태 머신(FSM)으로 자동 생성하는 방법을 제시한다. 요구 메타모델, 설계 메타모델, 변환 규칙을 정의하고, 협업 요소를 활용해 전역 요구와 로컬 행동 사이의 일관성을 유지한다.

상세 분석

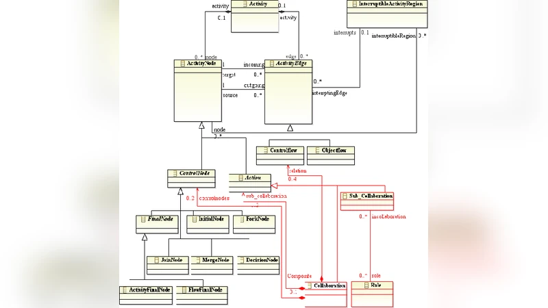
이 연구는 분산 소프트웨어 엔지니어링에서 요구 사양과 설계 사이의 격차를 메타모델 기반 변환으로 메우는 데 초점을 맞춘다. 먼저 요구 메타모델은 확장된 UML 액티비티 다이어그램을 기반으로 하며, 전통적인 액티비티 요소에 ‘협업(collaboration)’이라는 메타클래스를 추가한다. 협업은 여러 시스템 역할이 공동으로 수행해야 하는 작업을 명시적으로 표현함으로써, 전역 요구를 구성하는 복합적인 상호작용을 모델링한다. 설계 메타모델은 각 역할의 행동을 UML 상태 머신으로 표현하도록 설계되었으며, 상태, 전이, 이벤트, 가드 조건 등을 포함한다.

핵심 기여는 ATL(Atlas Transformation Language)을 이용한 모델-투-모델 변환 규칙이다. 변환 과정은 세 단계로 구성된다. 1) 요구 메타모델 인스턴스를 파싱하여 액티비티와 협업 요소를 추출한다. 2) 협업에 참여하는 역할을 식별하고, 각 역할에 할당된 액티비티를 역할별 시퀀스로 재구성한다. 3) 재구성된 시퀀스를 기반으로 상태 머신을 생성한다. 여기서 상태는 액티비티의 시작·종료 지점을 매핑하고, 전이는 액티비티 간 흐름과 협업 경계에서 발생하는 메시지 교환을 반영한다. 가드와 트리거는 액티비티 다이어그램의 조건 분기와 이벤트 발생 메커니즘을 그대로 옮겨온다.

변환 규칙은 선언적 매핑과 절차적 로직을 혼합한다. 선언적 매핑은 ‘ActivityNode → State’, ‘ControlFlow → Transition’과 같은 1:1 대응을 정의하고, 절차적 로직은 협업 내부에서 다중 역할이 동시에 참여할 때 발생하는 동기화 문제를 해결한다. 예를 들어, 협업이 시작될 때 모든 참여 역할에 ‘StartCollaboration’ 이벤트를 발생시키고, 협업이 종료될 때 ‘EndCollaboration’ 이벤트를 전파하도록 함으로써 전역 일관성을 보장한다.

또한, 논문은 변환의 정합성을 검증하기 위해 OCL(Object Constraint Language) 제약조건을 메타모델에 삽입한다. 요구 모델이 OCL 제약을 만족하면 변환 후 생성된 상태 머신도 동일한 제약을 유지하도록 설계되었으며, 이는 자동 변환 과정에서 발생할 수 있는 논리적 오류를 사전에 차단한다.

실험 사례로는 전형적인 전자 상거래 시나리오와 분산 센서 네트워크를 선택하였다. 두 사례 모두 요구를 협업 기반 액티비티 다이어그램으로 모델링하고, 제시된 ATL 변환을 적용한 결과, 각 시스템 역할에 대한 FSM이 자동 생성되었다. 생성된 FSM은 기존 수작업 설계와 기능적으로 일치했으며, 변환 시간과 오류 발생률 면에서 큰 이점을 보였다.

결론적으로, 이 접근법은 요구 단계에서 협업을 명시적으로 모델링하고, 메타모델 정의와 ATL 변환 규칙을 통해 설계 단계로의 자동 전이를 가능하게 한다. 이는 분산 시스템 개발에서 요구와 설계 사이의 불일치를 최소화하고, 개발 생산성을 향상시키는 실용적인 방법론으로 평가된다.