웹 서비스 커뮤니티 관리와 질의 처리 종합 조사

웹 서비스 커뮤니티 관리와 질의 처리 종합 조사
안내: 본 포스트의 한글 요약 및 분석 리포트는 AI 기술을 통해 자동 생성되었습니다. 정보의 정확성을 위해 하단의 [원본 논문 뷰어] 또는 ArXiv 원문을 반드시 참조하시기 바랍니다.

초록

**
본 논문은 웹 서비스들을 기능·도메인별로 묶어 “커뮤니티”로 구성하는 개념을 정리하고, 기존 연구에서 제시된 다양한 커뮤니티 관리 프레임워크와 질의·선택 메커니즘을 비교·분석한다. 커뮤니티 생성·갱신·관계 설정 등 관리 요구사항을 도출하고, SELF‑SERV, WS‑CatalogNet, WSC, 마스터‑슬레이브 모델, 컨텍스트 기반 의미 중재 등 주요 접근법을 상세히 검토한다. 마지막으로 각 접근법을 핵심 요구사항(동적성, 확장성, QoS 지원 등) 기준으로 평가한다.

**

상세 분석

**
이 논문은 웹 서비스가 급증하고 지속적으로 변동하는 환경에서, 개별 서비스가 아닌 “서비스 커뮤니티”라는 추상화 레이어를 도입함으로써 검색·통합·선택 과정을 효율화하려는 시도를 체계적으로 정리한다. 먼저 커뮤니티 정의를 사회학적 개념과 그리드·e‑catalog 분야의 기존 사례에 빗대어 설명하고, 웹 서비스 도메인에 적용했을 때의 장점(단일 엔드포인트 제공, 기능적 동등성 보장, 비기능적 속성(QoS) 관리 용이)을 강조한다.

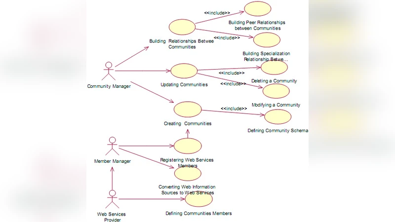
관리 요구사항을 UML Use‑Case 다이어그램 기반으로 7가지 핵심 활동(커뮤니티 생성, 업데이트, 삭제, 수정, 커뮤니티 간 관계 구축, 서비스 제공자 등록, 비서비스 정보의 웹 서비스 변환)으로 구분한다. 이러한 요구사항은 동적 서비스 추가·제거, 멤버 간 상호 운용성, 그리고 계층적·피어 관계 설정을 포괄한다는 점에서 실무 적용 가능성을 높인다.

다음으로 논문은 현재까지 제안된 네 가지 주요 프레임워크를 비교한다.

  1. SELF‑SERV: 서비스 유형을 ‘기본’, ‘복합’, ‘커뮤니티’로 구분하고, 각 서비스에 래퍼를 부착해 인터페이스 일관성을 확보한다. 서비스 매니저는 발견·편집·배포 엔진을 포함하며, 상태 차트 기반의 조합 로직을 통해 런타임에 최적 서비스를 동적으로 선택한다. 이 접근법은 서비스 레이어를 명확히 구분하지만, 래퍼 구현 비용과 상태 차트 관리 복잡성이 단점이다.

  2. WS‑CatalogNet: 전자 카탈로그를 위한 e‑catalog 커뮤니티 개념을 차용해, 메타‑정보 기반의 피어 관계와 질의 라우팅 메커니즘을 제공한다. 온톨로지 기반의 서비스 설명이 핵심이며, 동적 회원 등록·탈퇴를 지원한다. 그러나 카탈로그 중심 설계라 일반 웹 서비스 시나리오에 적용하려면 온톨로지 확장이 필요하다.

  3. Web Service Community (WSC): ‘subject‑club’이라는 계층적 온톨로지를 도입해 공통·특수성을 동시에 기술한다. 리딩 서비스 리스트를 통해 성능 기반 선택을 수행하고, 클럽 간 특수화 관계를 명시한다. 이 모델은 의미적 구분이 명확하지만, 온톨로지 관리와 리딩 서비스 선정 알고리즘이 복잡해 실제 구현에 부담이 있다.

  4. 마스터‑슬레이브 모델 및 컨텍스트 기반 의미 중재: 마스터 웹 서비스가 슬레이브들을 관리·선택하고, 컨텍스트 온톨지를 통해 의미 변환을 수행한다. 입·출력 메시지를 중재 모듈이 변환함으로써 서로 다른 도메인 간의 인터페이스 불일치를 해소한다. 이 방식은 높은 상호 운용성을 제공하지만, 중재 모듈의 성능과 정확도가 전체 시스템 품질에 큰 영향을 미친다.

각 프레임워크는 동적성, 확장성, QoS 지원, 온톨로지 의존도, 구현 복잡도 등 여러 차원에서 장·단점이 상이하다. 논문은 이러한 차이를 표 형태로 정리하고, 실제 적용 시 요구사항에 맞는 선택 기준을 제시한다.

전체적으로 이 연구는 웹 서비스 커뮤니티라는 메타‑레벨 설계가 서비스 검색·선택 효율성을 크게 향상시킬 수 있음을 입증하고, 관리·질의 메커니즘을 체계화함으로써 향후 연구와 실무 적용에 대한 로드맵을 제공한다.

**


댓글 및 학술 토론

Loading comments...

의견 남기기