그리드 환경을 위한 삼각형 기반 이중 인증 프로토콜

그리드 환경을 위한 삼각형 기반 이중 인증 프로토콜
안내: 본 포스트의 한글 요약 및 분석 리포트는 AI 기술을 통해 자동 생성되었습니다. 정보의 정확성을 위해 하단의 [원본 논문 뷰어] 또는 ArXiv 원문을 반드시 참조하시기 바랍니다.

초록

본 논문은 전통적인 단일 서버 인증의 취약점을 보완하기 위해, 사용자 비밀번호를 삼각형(Trigon) 파라미터를 이용해 두 개의 서버(인증 서버와 백엔드 서버)로 분할 저장하는 이중 인증 방식을 제안한다. 두 서버가 협력하여 인증을 수행함으로써 하나의 서버가 침해되더라도 전체 비밀번호가 유출되지 않으며, 재전송·추측·스틸러 검증 공격에 대한 저항성을 높인다.

상세 분석

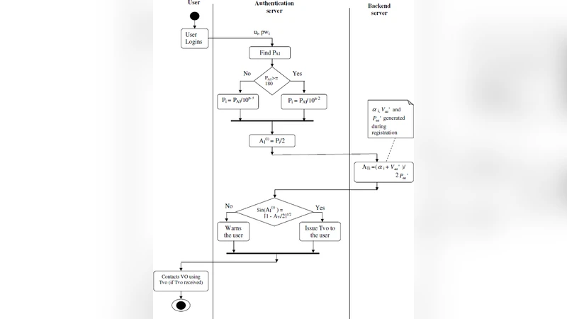
이 논문은 그리드 컴퓨팅 환경에서 인증의 중요성을 강조하고, 기존 X.509 기반 PKI 인증이 갖는 관리 복잡성과 단일 장애점 문제를 지적한다. 제안된 이중 인증 메커니즘은 ‘삼각형(Trigon)’이라는 수학적 개념을 활용한다는 점에서 독창성을 주장하지만, 실제 삼각형 파라미터(예: 각, 변의 길이, 삼각함수값 등)를 어떻게 비밀번호와 매핑하고, 이를 두 서버에 어떻게 분산 저장하는지에 대한 구체적인 알고리즘 설명이 부족하다. 논문에 제시된 식 (1)·(2) 등은 단순히 IP 주소를 변환하는 듯 보이며, 비밀번호와 삼각형 파라미터 간의 연관성을 증명하는 수학적 근거가 결여되어 있다.

보안 분석 측면에서도, 이중 서버 구조가 ‘스틸러 검증 공격’을 방어한다는 주장은 설득력이 있다. 그러나 두 서버 간 통신 채널의 보호 방법, 서버 간 인증 절차, 그리고 서버 중 하나가 침해될 경우 남은 서버가 공격자에게 어떤 정보를 제공할 수 있는지에 대한 위협 모델링이 전혀 제시되지 않는다. 또한 재전송 공격 방지를 위한 타임스탬프나 논스(nonce) 사용 여부, 비밀번호 추측 공격에 대비한 비밀번호 정책 및 해시 함수 선택 등에 대한 논의가 부재하다.

성능 평가 부분에서는 구현 환경, 실험 시나리오, 처리량 및 지연 시간 등에 대한 구체적 데이터가 제공되지 않는다. 그리드 환경은 대규모 동시 접속과 높은 네트워크 변동성을 특징으로 하는데, 제안된 프로토콜이 이러한 상황에서 실제로 얼마나 효율적인지는 검증되지 않았다.

종합적으로 보면, 이중 인증이라는 아이디어 자체는 기존 연구와 차별화된 보안 강화 방안으로 가치가 있으나, 삼각형 파라미터를 이용한 구체적 암호화·분할 방법, 상세 프로토콜 흐름, 보안 증명 및 성능 분석이 미비하여 실용성을 판단하기 어렵다. 향후 연구에서는 수학적 매핑 과정의 명확화, 공식적인 보안 모델(예: 시뮬레이션 기반 혹은 형식 검증) 제시, 그리고 실제 그리드 시스템에 적용한 벤치마크 테스트가 필요하다.


댓글 및 학술 토론

Loading comments...

의견 남기기