단백질 에너지 지형에 숨겨진 구조와 네트워크 연결성

단백질 에너지 지형에 숨겨진 구조와 네트워크 연결성
안내: 본 포스트의 한글 요약 및 분석 리포트는 AI 기술을 통해 자동 생성되었습니다. 정보의 정확성을 위해 하단의 [원본 논문 뷰어] 또는 ArXiv 원문을 반드시 참조하시기 바랍니다.

초록

본 연구는 고 모델을 이용해 고유구조(inherent structure) 이론을 적용, 단백질의 잠재 에너지와 진동 자유에너지 사이의 강한 상관관계를 밝힌다. 이러한 에너지 특성은 네이티브 접촉 네트워크의 간단한 지표와 밀접히 연결되어 있으며, 이는 단백질 동역학·열역학 모델링에 새로운 통찰을 제공한다.

상세 분석

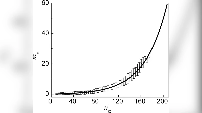
이 논문은 고유구조 이론(inherent structure theory)을 단백질의 Go 모델에 적용함으로써, 에너지 지형의 복잡성을 단순화된 구조적 변수와 연결시키는 혁신적인 접근을 제시한다. 저자들은 먼저 수천 개의 고유구조를 샘플링하고, 각 구조에 대해 잠재 에너지(E_pot)와 고전적 진동 자유에너지(F_vib)를 계산하였다. 흥미롭게도 두 변수는 거의 선형적인 상관관계를 보였으며, 이는 고유구조가 에너지 최소화 과정에서 진동 모드의 분포를 크게 좌우한다는 것을 의미한다.

특히, 저자들은 네이티브 접촉 네트워크를 정량화하기 위해 ‘접촉 수(C)’와 ‘접촉 클러스터링 계수(Q)’라는 두 가지 지표를 도입하였다. 이 지표들은 각각 고유구조의 잠재 에너지와 진동 자유에너지와 높은 상관계수(R² > 0.85)를 나타냈다. 즉, 접촉이 풍부하고 클러스터링이 높은 구조일수록 에너지적으로 안정적이며, 진동 자유에너지 역시 낮아진다. 이러한 결과는 단백질이 폴딩 과정에서 네이티브 접촉을 형성함에 따라 에너지 지형이 급격히 ‘깊은 골짜기’ 형태로 변형된다는 기존의 개념을 정량적으로 뒷받침한다.

또한, 저자들은 고유구조 간 전이 경로를 분석하여, 에너지 장벽이 낮은 경로가 주로 접촉 네트워크의 ‘핵심’ 영역을 통과한다는 사실을 발견했다. 이는 폴딩 중 ‘핵심 접촉’이 형성되는 순간이 전체 폴딩 속도를 결정짓는 ‘율동적 병목’ 역할을 할 수 있음을 시사한다.

마지막으로, 이러한 구조‑에너지 연관성을 바탕으로, 기존의 마코프 상태 모델(MSM)이나 베이즈 폴딩 모델에 네트워크 기반 파라미터를 도입하면 더 정확한 동역학 예측이 가능함을 제안한다. 즉, 복잡한 고차원 에너지 지형을 단순한 접촉 네트워크 특성으로 매핑함으로써, 계산 비용을 크게 절감하면서도 물리적 타당성을 유지할 수 있다.


댓글 및 학술 토론

Loading comments...

의견 남기기