스프레드시트 오류 분류 재조명: 판코‑할버슨 택소노미의 현주소와 향후 과제

본 논문은 1996년 제시된 판코‑할버슨 스프레드시트 오류 택소노미를 재검토하고, 실제 연구·현장 적용 사례를 통해 드러난 한계점을 짚는다. 원본 택소노미가 널리 인용되었지만 원문이 부족하고, 생명주기 차원·누락 범주의 좁음·신규 오류 유형 미포함 등의 문제를 지적한다. 또한 오류 분류의 신뢰성 검증 필요성과 다른 인간 오류 택소노미와의 비교를 통해 향후 확장·보완 방향을 제시한다.

저자: ** Raymond R. Panko (University of Hawaii, hawaii.edu) **

스프레드시트 오류 분류 재조명: 판코‑할버슨 택소노미의 현주소와 향후 과제
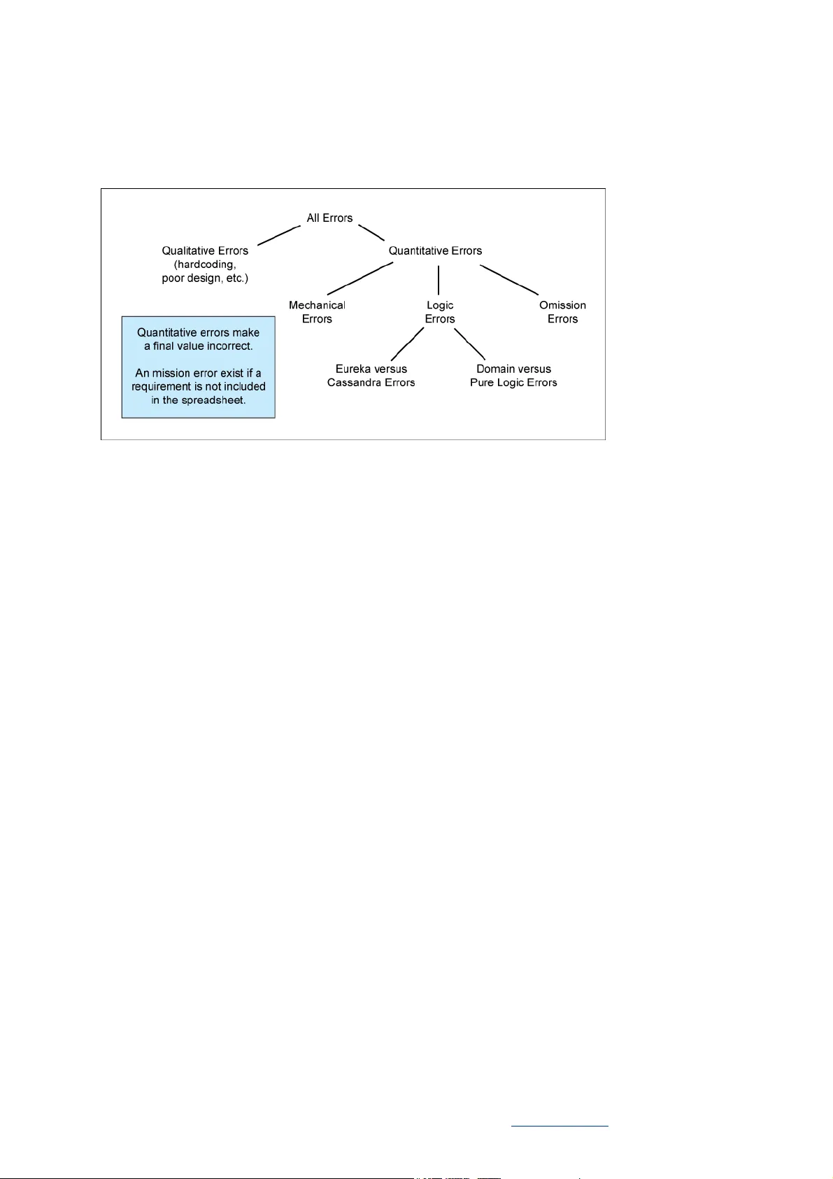
이 논문은 1996년 판코와 할버슨이 제시한 스프레드시트 오류 택소노미를 재검토하고, 현재까지의 적용 상황과 한계를 체계적으로 분석한다. 먼저, 택소노미가 널리 사용된 배경을 설명하면서, 원본 문서가 제한적으로 제공되어 연구자들이 2차 자료에 의존하게 된 점을 지적한다. 이로 인해 원본의 전체 구조—‘오류 유형’과 ‘생명주기 단계’라는 2차원 모델—가 충분히 이해되지 못하고, 일부 추출된 부분만이 실험 설계에 적용되는 현상이 발생한다. 다음으로, 택소노미의 주요 구성 요소를 상세히 살펴본다. 오류 유형은 ‘계산 오류’, ‘참조 오류’, ‘논리 오류’, ‘표시 오류’, ‘누락’ 등으로 구분되며, 각 유형은 다시 세부 카테고리로 나뉜다. 그러나 저자는 특히 ‘누락’ 카테고리가 지나치게 좁게 정의돼 실제 현장에서는 데이터 입력 누락, 셀 포맷 누락, 문서화 누락 등 다양한 형태가 존재함을 사례를 들어 설명한다. 또한, ‘생명주기 차원’—설계, 구현, 검증, 유지보수 단계—이론적으로는 오류 발생 원인을 단계별로 추적할 수 있게 하지만, 실제 연구에서는 거의 무시되고 있다. 이는 대부분의 연구가 사후 분석에 머물며, 오류가 발생한 맥락이나 원인(인지·전략적 요인)을 파악하지 못하게 만든다. 논문은 인간 오류 연구 전반에서 사용되는 여러 택소노미를 비교한다. Reason‑Norman의 ‘실수·슬립·라프스’ 구분은 오류 발생 메커니즘을 인지적 단계로 나누어 설명한다. 슬립은 감각‑운동적 실수, 라프스는 기억 오류, 실수는 계획 자체의 오류로 정의된다. 이 구분은 자동화된 오류 탐지 도구가 감지하기 어려운 ‘계획 단계’ 오류를 강조한다. Rasmussen‑Jensen은 ‘규칙 기반’과 ‘지식 기반’ 오류를 구분해, 전문가와 초보자 사이의 오류 패턴 차이를 설명한다. Allwood는 수학적 문제 해결 과정에서 ‘실행 오류’, ‘해법 오류’, ‘고차원 수학 오류’, ‘스킵 오류’ 등 네 가지 유형을 제시했으며, 각 유형의 발생률과 자가 탐지율이 크게 다름을 보여준다. 이러한 다양한 분류 체계는 스프레드시트 오류를 보다 정교하게 파악하기 위한 참고 모델이 된다. 신뢰성 검증에 대해서도 논문은 구체적인 방법론을 제시한다. 인터‑레이터 신뢰도(Inter‑rater reliability)를 90% 이상 목표로 설정하고, Cohen’s Kappa, Fleiss’ Kappa 등 통계적 검증 도구를 활용한다. 다중 코더가 동일한 오류를 일관되게 분류해야만 오류 유형별 검출률을 정확히 추정할 수 있다. 현재까지의 연구에서는 70~80% 수준에 머물러, 카테고리 정의의 모호함과 코딩 가이드라인 부재가 주요 원인으로 지적된다. 마지막으로, 저자는 판코‑할버슨 택소노미의 향후 발전 방향을 제시한다. 첫째, ‘누락’ 카테고리를 확대해 데이터, 논리, 문서화 등 다양한 누락 형태를 포괄한다. 둘째, ‘생명주기 차원’을 실제 연구 설계에 통합해 오류 발생 시점과 원인을 단계별로 추적한다. 셋째, 다른 인간 오류 택소노미와의 교차 적용을 통해 다중 차원의 오류 분석 프레임워크를 구축한다. 이를 통해 스프레드시트 오류 연구가 현상학적 기록을 넘어 인지·전략적 원인 분석으로 확장될 수 있음을 강조한다.

원본 논문

고화질 논문을 불러오는 중입니다...

댓글 및 학술 토론

Loading comments...

의견 남기기