Utility-based Downlink Pilot Assignment in Cell-Free Massive MIMO

We propose a strategy for orthogonal downlink pilot assignment in cell-free massive MIMO (multiple-input multiple-output) that exploits knowledge of the channel state information, the channel hardening degree at each user, and the mobility conditions…

Authors: Giovanni Interdonato, P{aa}l Frenger, Erik G. Larsson

Utility-based Downlink Pilot Assignment in Cell-Free Massive MIMO
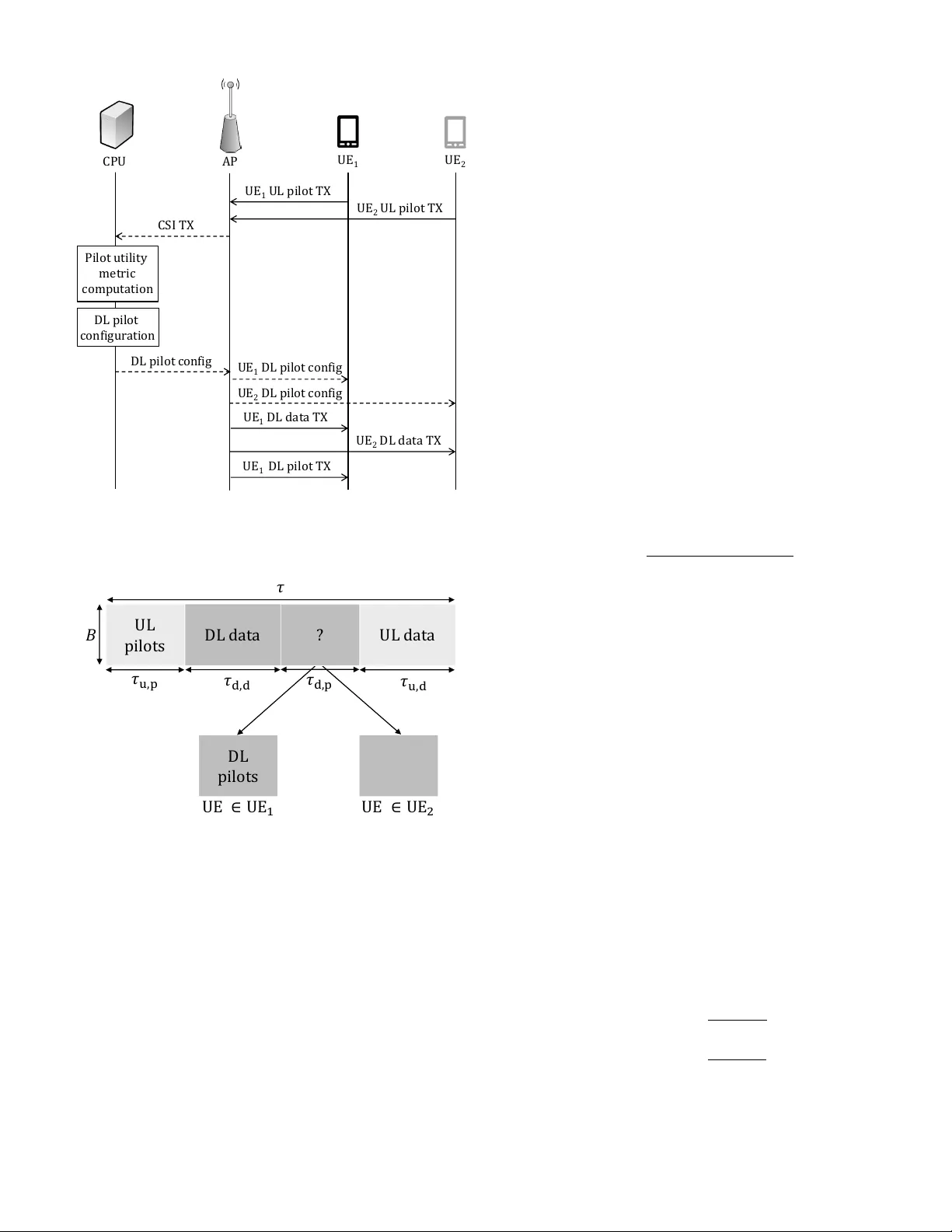
Utility-based Do wnlink Pilot Assignment in Cell-Free Massi v e MIMO Giov anni Interdonato ∗† , P ˚ al Frenger ∗ , Erik G. Larsson † ∗ Ericsson Research, 581 12 Link ¨ oping, Sweden † Department of Electrical Engineering (ISY), Link ¨ oping University , 581 83 Link ¨ oping, Sweden { giov anni.interdonato, pal.frenger } @ericsson.com, erik.g.larsson@liu.se Abstract —W e propose a strategy for orthogonal downlink pilot assignment in cell-free massi ve MIMO (multiple-input multiple- output) that exploits knowledge of the channel state information, the channel hardening degree at each user , and the mobility conditions for the users. These elements, properly combined together , are used to define a user pilot utility metric, which measures the user’ s real need of a do wnlink pilot f or efficient data decoding. The proposed strategy consists in assigning orthogonal downlink pilots only to the users having a pilot utility metric exceeding a predetermined threshold. Instead, users that are not assigned with an orthogonal downlink pilot decode the data by using the statistical channel state information. The utility-based approach guarantees higher do wnlink net sum throughput, better support both f or high-speed users and shorter coherent intervals than prior art approaches. I . I N T RO D U C T I O N Cell-free massiv e MIMO [1] comes out from the combina- tion of massi ve MIMO [2], distributed architecture, and cell- less network topology . In such a system, a very large number of base station antennas, named as access points (APs) herein, are geographically distributed and connected to one (or more) central process unit (CPU) through a fronthaul network. All the APs jointly and coherently serve a smaller number of users in the same time-frequency resources. The use of coherent cooperation as key enabling to mitigate the inter-cell interference has been fully exploited in literature, and it results in concepts kno wn as network MIMO [3], coor- dinated multipoint with joint processing (CoMP-JP) [4], and multi-cell MIMO cooperative networks [5]. Cell-free massiv e MIMO can be considered the scalable way to implement net- work MIMO, since channel state information (CSI) acquisition and channel estimation can be performed locally at each AP by exploiting the channel recipr ocity property of time-division duplex (TDD) systems [6]. Compared to con ventional (cellular centralized) massiv e MIMO, cell-free massiv e MIMO guarantees an increased macro-div ersity gain, since each UE receiv es the same signal from very different paths. Moreov er , the co-processing over the APs alle viates the interference and yields higher spectral efficienc y to cell-edge users [1]. Hence, each user experiences that there are no cell boundaries since it is surrounded by many serving APs (hence the term cell-free). Ho wever , these benefits come at the price of increased fronthaul network requirements. This paper was supported by the European Union’ s Horizon 2020 research and innovation programme under grant agreement No 641985 (5Gwireless). Furthermore, cell-free massive MIMO is characterized by a low degree of channel hardening [7], [8]. The channel hardening property is crucial in con ventional massiv e MIMO to eliminate the effects of small-scale fading. The channel v ariations averaged out when the same signal is transmitted by a massiv e number of co-located antennas ov er multiple stochastic channels. This is a direct consequence of the law of the lar ge numbers . Thanks to the channel hardening, the user sees a channel that behaves almost as constant, and it can reliably decode data by using only long-term statistical CSI. Hence, downlink training that facilitates the users to acquire instantaneous CSI is not needed in massive MIMO [9]. In contrast, in cell-free massive MIMO the channel harden- ing is, in general, less pronounced due to the distributed archi- tecture. Basically , only a subset of APs, i.e., the closest APs, effecti vely serve a giv en user because the other contributes are attenuated by larger path-loss. Hence, the number of APs actually in volved in the transmission is smaller and the law of the large numbers is not always applicable. Consequently , users with lo w degree of channel hardening need to estimate the CSI in a short-term basis from downlink pilots [7]. High- speed users also need downlink pilots to acquire instan- taneous CSI, regardless of the channel hardening, because of the fast variations of their channel. Howe ver , downlink pilot transmission requires further radio resources which are subtracted from the data. Hence, a resource-saving approach while guaranteeing better system performance is needed when assigning the downlink pilots to the users. Contributions: W e propose an utility-based strategy for orthogonal do wnlink pilot assignment in cell-free massi ve MIMO, and provide dif ferent variants of pilot utility metrics as function of user speed, channel hardening degree, user priority , and rate estimates. W e giv e an analytic definition of channel hardening degree for cell-free massi ve MIMO systems with i.i.d. Rayleigh fading channel. A performance comparison between the proposed scheme and the prior art is provided. This study focus to the case of mutually orthogonal pilots. The case with pilot reuse will be in vestigated in future work. I I . P I L OT A S S I G N M E N T I N M A S S I V E M I M O Acquiring high quality CSI to facilitate phase-coherent processing at multiple antennas is a crucial activity in massiv e MIMO. By operating in TDD mode, massi ve MIMO benefits from the channel reciprocity property , according to which UL pilo ts UL da ta DL da ta DL pilo ts 𝜏 𝜏 u , p 𝜏 d , p 𝜏 u , d 𝜏 d , d 𝐵 (a) TDD frame including the DL training UL pilo ts UL da ta DL da ta 𝜏 u , d 𝜏 d , d 𝜏 u , p 𝐵 𝜏 (b) TDD frame with no DL training Fig. 1. The TDD frame consists of τ = T c B symbols, where B and T c are the coherence bandwidth and the coherence time, respectively . the channel responses are the same in both uplink (UL) and downlink (DL). The BS can estimate the channels from a- priori known signals, called pilots , transmitted by the UEs in the UL (UL training). Thanks to the channel reciprocity , these estimates are then valid for both the UL and the DL. Similarly , in the DL, the UEs may need to estimate the channel from DL pilots sent by the BS (DL training). A. TDD pr otocol and Resour ce Allocation The TDD frame is generally designed to be smaller or equal to the channel coherence interv al of all UEs. Here, we assume that a TDD frame is equal to the channel coherence interval, and that they are interchangeable terms. A TDD frame may consist of either three or four phases whether the DL training is performed or not, respectively . The TDD frame including the DL training phase consists of: ( i ) UL training (UL pilots); ( ii ) DL payload data transmission (DL data); ( iii ) DL training (DL pilots); and ( iv ) UL payload data transmission (UL data), as shown in Figure 1a. The TDD frame structure for the case with no DL training is shown in Figure 1b. The TDD frame is τ = T c B symbols long, where B indicates the coherence bandwidth and T c is the coherence time. Let τ p denote the total number of symbols per TDD frame spent on transmission of pilots, τ d,d and τ u,d denote the number of symbols per TDD frame spent on transmission of DL and UL payload data, respectiv ely . Hence, the length of the TDD frame is given by τ = τ p + τ d,d + τ u,d . In many practical systems, the pilot and data transmissions are interlea ved in the time-frequency domain, as depicted schematically in Figure 2. Assuming a time-frequency grid of resource elements as in the 3GPP standards L TE and the upcoming New Radio (NR), a UL pilot (DL pilot) may consist of sev eral resource elements (REs). Data as well as pilots in UL (DL) are transmitted during the UL data (DL data) phase. In the example in Figure 2, there are 10 UL pilots and 5 DL pilots, each consisting of 4 REs. If the UL and DL pilots hav e to be orthogonal in order not to generate interference, the pilot REs cannot be used for data transmission by any t i me f r equency 𝜏 u , d 𝜏 d , d D L pi lot r es our c es UL / DL pi lot r es our c e elemen t Ass i gned UL pi lot Ass i gned D L pi lot D L dat a UL dat a UL pi lot r es our c es Fig. 2. The data and pilot transmissions are typically interleaved in the time- frequency grid. In this example, 10 orthogonal UL pilots consumes 40 REs in the UL data (e.g., 1 pilot consists of 4 REs). The DL data contains 5 pilots consuming 20 REs. other user . In addition, the assignment of UL and DL pilot resources is semi-static. Consequently , ev en when there is only one single UE acti ve in a UL or DL data the REs reserved for the UL or DL pilots cannot be allocated for different purposes. Adapting the number of REs reserved for the pilots to the dynamic changes of the network requires a significant amount of control signaling which both consumes radio resources and introduces delay . Therefore, minimizing the pilot overhead without affecting the performance represents a relev ant aspect when designing the transmission protocol. B. Pilot Contamination and Orthogonal Pilot T ransmission Massiv e MIMO performance is profoundly affected by a basic phenomenon named as pilot contamination [10]. Pilot contamination arises when two or more UEs send the same, or in general non-orthogonal, pilot sequences. More specifi- cally , sending non-orthogonal pilots causes mutual interference which deteriorates the quality of the corresponding channel estimates. In addition, pilot contamination does not v anish as the number of BS antennas grows large, thus it is an impairment that remains asymptotically . Ideally , every UE in a massi ve MIMO system should be assigned an orthogonal UL pilot sequence in order not to create interference and con- taminate the UL channel estimates. Howe ver , the maximum number of orthogonal pilot sequences that can be assigned to the UEs is upper-bounded by the number of symbols in the channel coherence interval. Since this number is finite, and depending on propagation en vironments, the assignment of mutually orthogonal UL pilots might be physically impossible. The radio resources become even more limited if DL pilots need to be allocated. As mentioned earlier , in massive MIMO the DL pilots are not needed because they do not introduce relev ant gain in term of system capacity , by virtue of the combined effect of channel hardening and channel reciprocity . Howe ver , this holds under the assumption of low/moderate- speed user . High-speed UEs suffer from inaccurate and out- dated CSI (CSI aging) as their channel conditions change very quickly . Therefore, they need to be trained in the DL to know the instantaneous CSI, regardless of the channel hardening. Con versely , DL training is also in general more beneficial in cell-free massi ve MIMO due to the lower degree of channel hardening [7]. The DL training scheme introduced in [11] for conv entional massiv e MIMO, and repurposed in [7] for cell-free massive MIMO, consists in assigning one orthogonal DL pilot per UE, and using conjugate beamforming to send the pilot, instead of simply broadcasting. This allows to sensibly reduce both the mutual pilot interference and the pilot overhead, which now scales as the number of the UEs instead of the number of antennas. Howe ver , if the number of active UEs exceeds the number of symbols that can be afforded for DL pilots, mutually orthogonal DL pilots cannot be assigned, and pilot reuse is necessary . In this paper, we assume that only mutually orthogonal pilots can be assigned. If the number of the acti ve UEs is larger than the number of symbols per frame reserved for pilots, then the exceeding users will not be served in the current frame but scheduled in the next frame. Adopting orthogonal pilots with no pilot reuse eliminates the pilot contamination and: • makes the interference from DL signals to wards different users possible to identify and report. If a UE experi- ences a large amount of DL interference, it can try to correlate the receiv ed signal with the different candidate pilot sequences and identify the interference source. The interfered UE may then report the interfering pilot index to the serving BS (or APs) which can eliminate the interference, e.g. by using more robust link adaptation when both interfered and interfering UEs are active, or by separating the UEs in time/frequency; • enables a simpler overall implementation of the system, since no special measures need to be taken to handle the pilot contamination. The handling of the potential error cases associated with pilot reuse or non-orthogonal pilots increases the complexity at the BS/AP; • reduces the overhead due to the pilot reconfiguration process. When pilots are reused, the BS (or the APs) may repeatedly re-assign the UL/DL pilots to reduce the pilot contamination between UEs spatially correlated (e.g., assigning orthogonal pilots to neighbor UEs and reusing the same pilot for distant UEs). W ith orthogonal pilots, each UE can keep the same pilot during its lifetime in the network. Hence, orthogonal pilots are UE specific . I I I . S Y S T E M M O D E L W e consider a TDD cell-free massiv e MIMO system with M single-antenna APs and K single-antenna UEs, M > K . W e assume both the APs and the UEs are randomly spread out in a large area without boundaries. The APs are connected to one or more CPUs through a fronthaul network with different network topologies, as shown in Figure 3. Each AP locally acquires CSI and estimates the channel from mutually orthogonal UL pilots sent by the UEs. These estimates are used in the DL for precoding, assuming perfect channel reciprocity calibration. W e focus on conjugate beamforming , also known as maximum-ratio transmission , as DL precoding technique. AP UE CPU k th UE m th AP 𝑔 𝑚𝑘 Fig. 3. In cell-free massive MIMO, a large number of APs serve simultane- ously a smaller number of UEs. The CPUs handle the APs cooperation. Although it does not represent the optimal precoder , perform- ing such a linear processing offers low operational complexity with inexpensi ve hardware components. In addition, conjugate beamforming does not require CSI sharing among APs and CPU, with benefits on the fronthaul network load. Therefore, the CPU is responsible to collect and elaborate only payload data, and to implement advanced techniques for DL power control and DL/UL pilot assignment. The TDD frame length is equal to the coherence interval. Hence, the channel is assumed to be static within a frame and variable independently for each frame. Let g mk denote the channel gain between the m th AP and the k th user (and vice versa) defined as g mk = p β mk h mk ∼ C N (0 , β mk ) , (1) where h mk represents the small-scale fading, and β mk is the large-scale fading. W e assume that { h mk } coefficients follo w a Rayleigh distribution, i.e, h mk ∼ C N (0 , 1) and i.i.d. R Vs, for m = 1 , . . . , M , k = 1 , . . . , K . The large-scale fading addresses path-loss and shadow-fading. W e assume the large- scale fading coefficients are estimated a-priori and known whenev er required. The AP estimates the UL channel by correlating the receiv ed UL pilot signal with the corresponding kno wn pilot sequence and performing MMSE. The resulting UL channel estimated from the orthonormal UL pilot sequence ϕ k ∈ C τ u,p × 1 , k ϕ k k 2 = 1 , is Gaussian R V distributed as ˆ g mk ∼ C N (0 , γ mk ) where γ mk = τ u,p ρ u,p β 2 mk τ u,p ρ u,p β mk + 1 , (2) and ρ u,p represents the normalized transmit signal-to-noise ratio (SNR) associated to the UL pilot symbol. Remark 1: The transmission of orthogonal UL pilots re- quires τ u,p = K . Each AP is able to resolve K spatial dimen- sions since the channel estimates are orthogonal each other . The estimates are not affected by the pilot contamination. Remark 2: γ mk giv es a measure of the estimation quality . In fact, γ mk ≤ β mk , with equality if the estimation is perfect. In the DL, each AP serves all the UEs implementing power control, and using the UL estimates to perform conjugate beamforming. The data signal sent by the m th AP is x m = √ ρ d K X k =1 √ η mk ˆ g ∗ mk q k , (3) where q k is the unit-power data symbol, i.e., E {| q k | 2 } = 1 , for the k th UE, and ρ d is the normalized transmit SNR related to the data symbol. The term ˆ g ∗ mk represents the pr ecoding factor , and { η mk } , m = 1 , ..., M , k = 1 , ..., K , are the power control coefficients satisfying the per-AP power constraint E {| x m | 2 } ≤ ρ d = ⇒ K X k =1 η mk γ mk ≤ 1 , for all m. (4) The ef fecti ve DL channel gain seen by the k th UE is giv en by a kk 0 , M X m =1 √ η mk 0 g mk ˆ g ∗ mk 0 , k 0 = 1 , ..., K. (5) The k th UE can detect the data symbol q k only if it has a sufficient kno wledge of a kk . I V . A C H I E V A B L E D OW N L I N K R AT E In the DL, the UEs can either rely on statistical CSI or estimate the instantaneous CSI to perform data decoding. The DL channel can be estimated, as in the UL, from DL pilot beamformed by each AP , as described in [7]. A. F ading Channel with Statistical CSI at the Receiver If each UE has knowledge of the channel statistics but not of the channel realizations, a lo wer bound on the DL ergodic capacity can be calculated as described in [2, Sec. 2.3.4], assuming that Gaussian codebooks are used. An achiev able DL rate of the transmission from the APs to the k th UE in the cell-free massiv e MIMO system with conjugate beamforming, mutually orthogonal UL pilots, for any finite M and K , is giv en by [1] and equal to R sCSI k = log 2      1 + ρ d  M P m =1 √ η mk γ mk  2 ρ d ς kk + ρ d K P k 0 6 = k ς kk 0 + 1      , (6) where ς kk 0 , P M m =1 η mk 0 β mk γ mk 0 , k 0 = 1 , . . . , K . The term ρ d ς kk represents the so-called beamforming uncertainty gain . It comes from the UEs’ lack of the instantaneous CSI. Hence, this gain giv es an indirect measure of the channel hardening: the more the channel hardens for UE k , the smaller ς kk is. B. F ading Channel with Side Information If each UE has imperfect knowledge of the instantaneous CSI, a lo wer bound on the DL ergodic capacity can be calculated by in voking the capacity-bounding technique for channel with side information (i.e., the channel estimates) as in [12] and [2, Sec. 2.3.5]. A valid approximation for such a DL ergodic capacity lower bound is giv en in [7] by observing that the effecti ve DL channel gains { a kk 0 } , k = 1 , . . . , K , can be approximated as Gaussian R Vs. Hence, an achiev able DL rate of the transmission from the APs to the k th UE in the cell-free massi ve MIMO system with conjugate beamforming, mutually orthogonal UL and DL pilots, for any finite M and K , is given by [7] as follows R iCSI k ≈ E          log 2      1 + ρ d | ˆ a kk | 2 ρ d ς kk τ d,p ρ d,p ς kk + 1 + ρ d K P k 0 6 = k ς kk 0 + 1               , (7) where ρ d,p represents the SNR associated to the DL pilot symbol, ˆ a kk is the estimate of the ef fecti ve DL channel gain a kk , given by ˆ a kk = τ d,p ρ d,p ς kk a kk + √ τ d,p ρ d,p ς kk w dp, k + M P m =1 √ η mk γ mk τ d,p ρ d,p ς kk + 1 . (8) The expectation in (7) is taken with respect to the channel estimate ˆ a kk . In (8), the second term in the numerator is Gaussian R V as w dp ,k ∼ C N (0 , 1) is A WGN at the k th UE during the DL pilot signaling. V . U T I L I T Y - B A S E D D L P I L O T A S S I G N M E N T A. Pr oposed Scheme The detailed description of the proposed scheme is illus- trated from the signaling diagram in Figure 4. All the UEs send their own UL pilot at the beginning of the coherence interval, as sho wn in Figure 1a. The AP estimates the UL channel and sends the corresponding CSI to the CPU. The CPU collects this information from each AP , and computes the pilot utility metric for each user . Based on this information, the CPU groups the UEs to two categories: ( i ) UEs requiring DL pilots, having a pilot utility metric above a predetermined threshold (UE 1 in Figure 4); ( ii ) UEs not requiring DL pilots, having a pilot utility metric belo w a predetermined threshold (UE 2 in Figure 4). Once these two groups are defined, the CPU sends to all the APs the DL pilot configuration message, which con veys the DL-pilot-to-UE mapping. Hence, the AP forwards part of this message (it might be just one bit) to each UE. After the data transmission, the APs send the orthogonal DL pilots only to the UEs of the first category (UE 1 ). UE 1 knows a priori the switching time from the DL data to the DL training phase since the TDD frame structure is determined on large time scale. If a DL pilot is assigned, the UE estimates the DL channel based on the DL pilot and demodulates the data on the remaining resources assigned to the DL transmission. If a DL pilot is not assigned, the UE assumes that the DL channel can be approximated by a constant, and it demodulates the data on all resources assigned to the DL transmission by exploiting the statistical CSI knowledge. No resources are assigned to UE 2 during the DL training phase, in order to av oid data-to- pilot interference. The TDD frame for the proposed scheme is depicted in Figure 5. UE 1 UE 2 AP UE 1 UL pi lot T X UE 2 UL pi lot T X D L pi lot c on f i gu r at i o n UE 1 D L pi lot c on f i g UE 2 D L pi lot c on f i g UE 1 D L dat a TX UE 1 D L pi lot T X P i lot u t i li t y me t r i c c om pu t at i on UE 2 D L dat a TX CP U C SI TX D L pi lot c on f i g Fig. 4. In the utility-based DL pilot assignment strategy , the CPU collects from the APs all the information needed to compute the pilot utility metric. Afterwards, it sends the DL pilot config messagge to the APs to inform which UE is assigned an orthogonal DL pilot. DL pilo ts UE ∈ U E 1 UE ∈ U E 2 UL pilo ts UL da ta DL da ta ? 𝜏 𝜏 u , p 𝜏 d , p 𝜏 u , d 𝜏 d , d 𝐵 Fig. 5. In the utility-based DL pilot assignment strate gy , the DL training phase is performed only for those users that need to estimate the instantaneous CSI the most (UE 1 , in this example). The rest of the UEs (UE 2 , in this example) rely on statistical CSI. In any case, τ d,p symbols cannot be used for data, in order not to create data-to-pilot interference. The achiev able DL rate, subject to the assumption that the UEs transmit Gaussian message-bearing symbols, for the utility-based DL pilot assignment scheme is giv en by R ubP A k = ( R iCSI k , if UE k ∈ UE 1 , R sCSI k , otherwise . (9) B. Pilot utility metric The pilot utility metric can be defined in different manner according to the purposes. It is a function of the UE mobility , the channel hardening degree, and the CSI. In general, it must guarantee an orthogonal DL pilot to: ( i ) high-speed UEs, which necessarily need the instantaneous CSI to face the CSI aging; ( ii ) lo w/moderate-speed UEs e xperiencing a lo w degree of channel hardening, which require instantaneous CSI to face the unreliability of the statistical CSI. On the other hand, all low/moderate-speed UEs for which the channel hardens sufficiently will not require DL training, and they may rely only on statistical CSI. Hence, UEs may be assigned with an orthogonal DL pilot if the Doppler spread value is above a pre-determined threshold and/or the channel hardening degree is below a pre-determined threshold. Such a pilot utility metric can be defined as pu k = w D k + (1 − w )(1 − ChD k ) , (10) where D k ∈ [0 , 1] is the Doppler spread value, ChD k indicates the channel hardening degr ee at the k th UE, and w ∈ [0 , 1] is the weight to prioritize differently the UE mobility and the channel hardening degree. The channel hardening degree is defined as the ratio be- tween the instantaneous channel gain and its av erage value. By following a similar methodology as in [9], we obtain the channel hardening degree expression at the k th UE for a cell- free massive MIMO system, ChD k = 1 − V ar n P M m =1 | g mk | 2 o  E n P M m =1 | g mk | 2 o 2 . (11) The larger ChD k is, the more the channel hardens for UE k . The pilot utility metric may also account for the UE priority in terms of Quality of Service (QoS) requirements. This needs the APs collect and send to the CPU the QoS requirements for each UE, and the CPU determines the UE priorities accordingly . In this case, the pilot utility metric is pu k =    w D k + (1 − w )(1 − ChD k ) + α k , or α k [ w D k + (1 − w )(1 − ChD k )] , (12) where α k ∈ [0 , 1] is the UE priority . The larger α k is, the more QoS the UE k requires. Alternativ ely to the channel hardening degree estimation, a DL pilot may be assigned to those users that would increase their rates the most by taking advantage of the DL pilot. In this case, the pilot utility metric may be defined as a function of the achie v able rates (or throughputs) estimated by using the CSI knowledge at each AP . The following pilot utility metrics pu k =                              α k  w D k + (1 − w )  R iCSI k − R sCSI k  , α k  w D k + (1 − w )  T iCSI k − T sCSI k  , α k h w D k + (1 − w )  R iCSI k − R sCSI k R iCSI k i , α k h w D k + (1 − w )  T iCSI k − T sCSI k T iCSI k i , α k h w D k + (1 − w )  R sCSI k  − 1 i , (13) are valid alternati ves, according to different aims: absolute rate increase, absolute throughput increase, relative rate increase, relativ e throughput increase, and low-rate prioritization, re- spectiv ely . The per-user net thr oughput (bit/s) is proportional to the per-user rate, and takes into account the performance loss due to the DL and UL pilots transmission (as they subtract resources to the data). F or a symmetric TDD frame, i.e., τ u,d = τ d,d , it is given by T k = B 2  1 − τ p τ  R k , (14) where B is the bandwidth, and τ p is the pilot overhead. V I . N U M E R I C A L R E S U LT S Our simulations aim to compare the performance, in terms of DL net sum throughput and a verage DL net per -user throughput, provided by our solution and the existing solutions of the state-of-the-art. The DL net sum throughput, measured in bits/sec, is equal to the sum of the DL net throughputs per UE defined in (14), and it is gi ven by T = P K k =1 T k . Hence, the average DL net per-user throughput is T avg = T /K . A. Simulation Scenario Assuming the channel model in (1), we describe the path- loss and shadow-f ading considered in our performance ev alu- ation. The coefficients { β mk } are defined as follows β mk = PL mk · 10 σ sh z mk 10 , (15) where PL mk represents the path loss, 10 σ sh z mk 10 is the shadow- fading with standard deviation σ sh , and z mk ∼ N (0 , 1) , i.e., we assume uncorrelated shado w-fading. The path-loss is modeled as three-slope [1], where the loss exponent can assume three different v alues according to the UE-to-AP distance. More specifically , the loss exponent is 3 . 5 if the distance between UE k and AP m ( d mk ) is greater than a first reference distance d 1 ; it is equal to 2 if d mk is greater than a second reference distance d 0 and less or equal to d 1 . In the case d mk is less than d 0 the loss exponent is 0 . The chosen propagation model is the Hata-COST231. Hence, the path-loss in dB is giv en by PL mk =      − L − 35log 10 ( d mk ) if d mk > d 1 , − L − 15log 10 ( d 1 ) − 20log 10 ( d mk ) if d 0 < d mk ≤ d 1 , − L − 15log 10 ( d 1 ) − 20log 10 ( d 0 ) if d mk ≤ d 0 , (16) where L = 46 . 3 + 33 . 9 log 10 ( f ) − (1 . 1 log 10 ( f ) − 0 . 7) h UE − 13 . 82 log 10 ( h AP ) + (1 . 56 log 10 ( f ) − 0 . 8) . (17) In our simulations, d 1 = 50 meters, d 0 = 10 meters, the carrier frequency f (in MHz) is 2 GHz, the height of the UE and AP antennas are 1 . 65 meters and 5 meters, respectiv ely . In addition, the shadow-f ading coefficients hav e standard deviation 8 dB. The other simulation parameters are set as follows: M = 200 APs and K = 50 UEs are randomly and uniformly T ABLE I S I MU L A T IO N S E T TI N G S Description V alue Description V alue APs/UEs unif. rand. distr. M 200 simulation area 1 km 2 K 50 τ 200 symbols time-slot 1 ms path-loss three-slope d 1 , d 0 50 , 10 m carrier frequency 2 GHz bandwidth B 20 MHz shadow-f ading uncorrelated antenna gain 0 dBi shadow-f ading std 8 dB noise figure 9 dB AP antenna height 5 m ¯ ρ d , ¯ ρ d,p 200 mW UE antenna height 1.65 m ¯ ρ u , ¯ ρ u,p 100 mW distributed within a square of size 1 km 2 ; the bandwidth B is 20 MHz; the antenna gains are 0 dBi; the noise figure (both for UL and DL) is 9 dB; the radiated po wer for data and pilot is 200 mW for APs, and 100 mW for UEs ( ¯ ρ d , ¯ ρ d,p , ¯ ρ u , ¯ ρ u,p , respectively). The corresponding normalized transmit SNRs ( ρ d,p , ρ d , ρ u , ρ u,p ), defined in Section III, are obtained by dividing the radiated po wers by the noise power , which is giv en by noise power = B × k B × T 0 × noise figure (W) , where k B is the Boltzmann constant, and T 0 = 290 (Kelvin) is the noise temperature. W e take the length of the TDD frame τ = 200 symbols, which corresponds to a coherence bandwidth of 200 kHz and a time-slot of 1 ms. T o simulate a cell-free network topology (i.e., no cell-edge ef fects), we wrap the simulation area around with eight twin neighbor areas. The UL and DL orthogonal pilot sequences are randomly assigned to the users. Finally , the power control coefficients { η mk } are set by performing max-min fairness power contr ol , as described in [1, Section IV -B]. The simulation settings are summarized in T able I. B. P erformance Evaluation Firstly , we measure the channel hardening degree in such a cell-free massiv e MIMO system. The cumulativ e distribution function (cdf) of the channel hardening degree is sho wn in Figure 6, for cell-free massiv e MIMO and the cellular centralized massiv e MIMO. The cdf gives more insights about the distribution of the channel hardening degree giv en the random variables of the AP/UE positions in the deployment area. In cell-free massiv e MIMO the channel hardening degree is giv en by (11). Instead, in con ventional massiv e MIMO, for i.i.d. Rayleigh fading channels, the channel hardening degree simply scales as 1 / M [9], and in this case it is giv en by 1 − 1 / M = 0 . 995 , regardless of the AP/UE position. Figure 6 confirms that in cell-free massive MIMO the channel hardening degree is significantly lower than in con ventional massiv e MIMO. Next, we introduce an example to sho w the benefits pro- vided by our solution with respect to the state-of-the-art. Let us consider the following case studies: 1) statistical CSI (sCSI), prior art: the coherence interval is structured as in Figure 1b. No DL training is performed 0 0.2 0.4 0.6 0.8 1 ChD k 0 0.1 0.2 0.3 0.4 0.5 0.6 0.7 0.8 0.9 1 cum ulat iv e dis trib uti on functio n Cell-free massiv e MIMO Cellular centr alized massiv e MIM O Fig. 6. The ChD in cell-free massive MIMO is much lower compared to that in con ventional massiv e MIMO. Here, we assume 200 APs randomly distributed in an area of 1 km 2 , and i.i.d. Rayleigh fading channel. and all the activ e UEs rely only on statistical CSI to decode data. Each UE is assigned with an orthogonal UL pilot. Hence, τ u,p = 50 , τ d,p = 0 = ⇒ τ p = 50 . 2) instantaneous CSI (iCSI), prior art: the coherence in- terval is structured as in Figure 1a. The DL training is performed for all UEs. Each UE is assigned with an orthogonal UL pilot and receives an orthogonal DL pilot from which it estimates the instantaneous CSI. Hence, τ u,p = τ d,p = 50 = ⇒ τ p = 100 . 3) utility-based pilot assignment (ubP A), proposed scheme: the coherence interv al is structured as in Figure 5. Each UE is assigned with an orthogonal UL pilot. All the UEs having a pilot utility metric exceeding a predetermined threshold are assigned with an orthogonal DL pilot. The remaining UEs rely only on statistical CSI. Remark 3: In a realistic scenario, the assignment of UL/DL resources occurs in a quasi-static f ashion, since a dynamic re-allocation of pilots, frame by frame, requires a huge amount of control signaling to let the UEs know the exact UL/DL switching time. This also introduces delay . Therefore, the predetermined threshold is actually a design setting varying in large time scale. In vie w of the abov e, let us assume the follo wing UL/DL resources assignment: τ u,p = 50 , τ d,p = 25 = ⇒ τ p = 75 . Hence, according to the proposed scheme, only the 25 UEs out of 50 with the highest pilot utility metric receive an orthogonal DL pilot. The remaining 25 UEs have no allocated resource during the DL training phase, in order to avoid further interference, as shown in Figure 5. W ith the purpose to maximize the DL net sum throughput, we set the pilot utility metric as in the first expression of (13) (absolute rate increase). For simplicity , we finally assume that the length of the TDD frame supports the speed of all the sCSI iCSI ubPA 0 2 4 6 8 10 12 14 16 18 Av g net p e r-u ser thr oug hput [Mb its/ s] Fig. 7. Performance comparison between the sCSI, iCSI, and ubP A scheme. The utility-based pilot assignment strategy guarantees higher average DL net per-user throughput than the state-of-the-art schemes. activ e users in the network, and all the UEs hav e equal QoS priority , that is w = 0 , α k = 1 , respectively . Remark 4: Since the number of UEs that can be served is proportional to the time spent sending pilots, while the sum throughput is proportional to the number of UEs served, it follows that a good rule to allocate the UL/DL pilot resources is simply setting the number of symbols spent on transmission of UL and DL pilots not exceeding half the length of the coherence interval. According to this, and the simulation scenario, i.e., τ = 200 , the maximum number of symbols dedicated for the pilots is τ p = 100 . Under this assumption, in the iCSI case all the UEs are served in the current frame. Conv ersely , if the number of UEs would be K > 50 , then τ p > 100 , and in the iCSI case the exceeding UEs would be scheduled in the next frame. The simulation results in Figure 7 show that ubP A scheme performs better than the prior art schemes in terms of average net per-user throughput, providing about 12% improvement ov er case sCSI, and about 16% improv ement over case iCSI. The gain introduced by the proposed scheme in terms of DL net sum throughput is shown in Figure 8. As we can see, the ubP A scheme provides a gain ov er scheme sCSI by about 11%, 12% and 13% at the 5th percentile, median and 90th percentile, respectiv ely . These gains are larger over scheme iCSI: 17% at the 5th percentile, 16% at the median point and 15% at the 90th percentile. The results also sho w that in such a scenario with many APs and UEs, and short coherence interval, transmitting one orthogonal DL pilot per UE (scheme iCSI) is less efficient than letting the UEs rely on statistical CSI (scheme sCSI). In fact, the performance loss due to the pilots transmission overhead overcomes the benefits, in terms of higher effecti ve SINRs, introduced by the DL training. Lastly , we compare the DL net sum throughputs pro vided by three dif ferent pilot utility metrics: ( i ) absolute rate increase, 600 650 700 750 800 850 900 DL net sum throug hp ut [Mbit s/s ] 0 0.2 0.4 0.6 0.8 1 cum ulativ e distr ibu tio n functi on iCSI sCSI ubP A Fig. 8. Cdf of the DL net sum throughput provided by the sCSI, iCSI, and ubP A scheme. The utility-based pilot assignment strategy guarantees higher DL net sum throughput than the state-of-the-art schemes. 700 750 800 850 900 DL net sum thro ugh put [Mb its/ s] 0 0.2 0.4 0.6 0.8 1 cum ulativ e distr ibu tio n fun cti on ChD-a ware Abs throug hput incr. Abs rate incr. Fig. 9. Cdf of the DL net sum throughput provided by the absolute rate and throughput increase, and ChD-aware pilot utility metric. The absolute rate increase approach guarantees higher performance than other approaches. first expression in (13); ( ii ) absolute throughput increase, second e xpression in (13); ( iii ) ChD-a ware pilot utility , second expression in (12). As shown in Figure 9, the absolute rate increase pilot utility metric guarantees the highest DL net sum throughput even though the gain over the absolute throughput increase approach is negligible. On the other hand, the gain with respect to the ChD- aware approach may reach up to 5%. Estimating the rates/throughputs can give more information about the UE’ s real need of a DL pilot rather than estimating the ChD. In fact, the pilot utility metric based on the rate/throughput estimates takes into account both the ChD by estimating the beamforming uncertainty gain, and the amount of inter-user interference. Both factors affect user’ s performance and they need to be jointly ev aluated when assigning the DL pilots. V I I . C O N C L U S I O N In this paper , we proposed a strategy for orthogonal DL pilot assignment based on the so-called pilot utility metric, which is a function of the channel hardening degree or the rate estimate, user mobility , user QoS priority , and CSI. The proposed strategy consists in assigning the orthogonal DL pilots only to the users that benefits the most when decoding data by exploiting the instantaneous CSI. In general, this approach guarantees an orthogonal DL pilot to users with high mobility , to cope with the CSI aging, and users with low/moderate mobility experiencing low channel hardening, for which the reliance on statistical CSI in the decoding yields poor performance. The utility-based pilot assignment scheme guarantees higher DL per-user and sum throughput, better support for high-speed users and shorter coherent interval compared to the state-of-the-art. R E F E R E N C E S [1] H. Q. Ngo, A. Ashikhmin, H. Y ang, E. G. Larsson, and T . L. Marzetta, “Cell-free massiv e MIMO versus small cells, ” IEEE T ransactions on W ireless Communications , vol. 16, no. 3, pp. 1834–1850, March 2017. [2] T . L. Marzetta, E. G. Larsson, H. Y ang, and H. Q. Ngo, Fundamentals of Massive MIMO . Cambridge Univ ersity Press, 2016. [3] H. Huh, A. M. Tulino, and G. Caire, “Network MIMO with linear zero-forcing beamforming: Large system analysis, impact of channel estimation, and reduced-complexity scheduling, ” IEEE T ransactions on Information Theory , vol. 58, no. 5, pp. 2911–2934, May 2012. [4] R. Irmer, H. Droste, P . Marsch, M. Grieger , G. Fettweis, S. Brueck, H. P . Mayer , L. Thiele, and V . Jungnickel, “Coordinated multipoint: Concepts, performance, and field trial results, ” IEEE Communications Magazine , vol. 49, no. 2, pp. 102–111, February 2011. [5] D. Gesbert, S. Hanly , H. Huang, S. S. Shitz, O. Simeone, and W . Y u, “Multi-cell MIMO cooperative networks: A new look at interference, ” IEEE Journal on Selected Areas in Communications , vol. 28, no. 9, pp. 1380–1408, December 2010. [6] E. Bj ¨ ornson, R. Zakhour, D. Gesbert, and B. Ottersten, “Cooperative multicell precoding: Rate region characterization and distributed strate- gies with instantaneous and statistical CSI, ” IEEE T ransactions on Signal Pr ocessing , vol. 58, no. 8, pp. 4298–4310, Aug 2010. [7] G. Interdonato, H. Q. Ngo, E. G. Larsson, and P . Frenger, “How much do downlink pilots improve cell-free massiv e MIMO?” in 2016 IEEE Global Communications Conference (GLOBECOM) , Dec 2016, pp. 1–7. [8] Z. Chen and E. Bj ¨ ornson, “Channel hardening and favorable propagation in cell-free massiv e MIMO with stochastic geometry , ” CoRR , 2017. [Online]. A vailable: http://arxiv .org/abs/1710.00395 [9] H. Q. Ngo and E. G. Larsson, “No downlink pilots are needed in TDD massive MIMO, ” IEEE T ransactions on W ireless Communications , vol. 16, no. 5, pp. 2921–2935, May 2017. [10] J. Jose, A. Ashikhmin, T . L. Marzetta, and S. V ishwanath, “Pilot contam- ination and precoding in multi-cell TDD systems, ” IEEE T ransactions on W ir eless Communications , vol. 10, no. 8, pp. 2640–2651, Aug. 2011. [11] H. Q. Ngo, E. G. Larsson, and T . L. Marzetta, “Massiv e MU-MIMO downlink TDD systems with linear precoding and downlink pilots, ” in Pr oc. Allerton Conference on Communication, Contr ol, and Computing , Oct. 2013, pp. 293–298. [12] M. Medard, “The effect upon channel capacity in wireless commu- nications of perfect and imperfect knowledge of the channel, ” IEEE T ransactions on Information Theory , May 2000.

Original Paper

Loading high-quality paper...

Comments & Academic Discussion

Loading comments...

Leave a Comment