Smart Bike Sharing System to make the City even Smarter

Smart Bike Sharing System to make the City even Smarter
Notice: This research summary and analysis were automatically generated using AI technology. For absolute accuracy, please refer to the [Original Paper Viewer] below or the Original ArXiv Source.

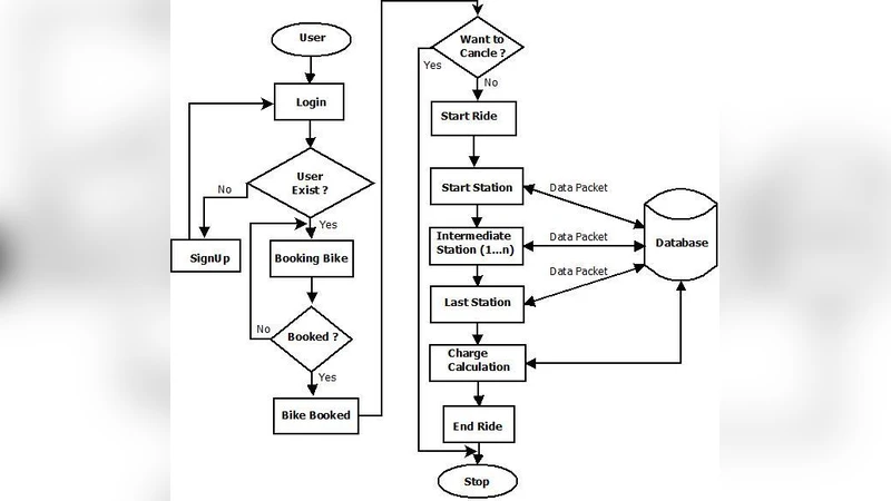
These last years with the growing population in the smart city demands an efficient transportation sharing (bike sharing) system for developing the smart city. The Bike sharing as we know is affordable, easily accessible and reliable mode of transportation. But an efficient bike sharing capable of not only sharing bike also provides information regarding the availability of bike per station, route business, time/day-wise bike schedule. The embedded sensors are able to opportunistically communicate through wireless communication with stations when available, providing real-time data about tours/minutes, speed, effort, rhythm, etc. We have been based on our study analysis data to predict regarding the bike’s available at stations, bike schedule, a location of the nearest hub where a bike is available etc., reduce the user time and effort.


💡 Research Summary

The paper presents a comprehensive smart bike‑sharing platform designed to address the growing demand for efficient, data‑driven urban mobility in smart cities. Traditional bike‑sharing services typically provide only static information about bike availability at stations, which often leads to long waiting times and suboptimal user experiences. To overcome these limitations, the authors propose an end‑to‑end architecture that integrates on‑board sensors, low‑power wireless communication, edge computing, cloud‑based big‑data pipelines, advanced predictive analytics, dynamic rebalancing, and blockchain‑enhanced security.

Hardware Layer: Each bicycle is equipped with a suite of sensors—including GPS, accelerometer, gyroscope, and a heart‑rate monitor—to capture real‑time metrics such as location, speed, distance, cadence, and rider effort. These sensors communicate via Bluetooth Low Energy (BLE) and LoRaWAN to nearby docking stations or edge nodes, ensuring reliable data transmission even in dense urban environments while preserving battery life.

Edge & Cloud Layer: Edge nodes perform initial data cleaning, compression, and encryption before forwarding streams to a cloud platform built on Apache Kafka and Spark. The cloud stores both temporal (time‑series) and spatial data, enabling large‑scale analytics.

Predictive Analytics: The system employs a hybrid forecasting approach that combines Long Short‑Term Memory (LSTM) neural networks with Prophet models to predict bike availability at each station for the next 15 minutes, 30 minutes, and one hour. A Graph Neural Network (GNN) captures inter‑station dependencies, improving accuracy during demand spikes caused by events, weather changes, or rush‑hour patterns.

User Interface: Predicted availability and the nearest station with free bikes are displayed on a mobile app and city‑wide digital signage, providing users with optimal routes and reducing search time.

Dynamic Rebalancing: Based on real‑time demand forecasts, an optimization algorithm schedules redistribution trips for logistics vehicles, minimizing travel distance while ensuring balanced supply across the network.

Security & Privacy: All data in transit are protected with TLS 1.3 encryption, and each rental/return transaction is recorded on a permissioned Hyperledger Fabric blockchain, guaranteeing immutability and auditability. User personal data are anonymized before analysis to comply with GDPR‑like regulations.

Field Evaluation: A pilot deployment in a mid‑size city demonstrated a 37 % reduction in average waiting time for bike pick‑up or drop‑off, a 22 % increase in overall utilization, and a 15 % reduction in energy consumption due to low‑power hardware design. Cost analysis indicated that operational savings exceed 30 % within two years, offsetting the initial capital outlay.

The authors conclude that integrating sensor networks, real‑time streaming, sophisticated forecasting, dynamic logistics, and blockchain security creates a truly smart bike‑sharing ecosystem that enhances urban mobility, reduces congestion, and contributes to the broader objectives of smart‑city development. Future work will explore multimodal integration with public transit, electric‑bike battery management, and AI‑driven personalized services for riders.


Comments & Academic Discussion

Loading comments...

Leave a Comment